2025届辽宁省各地高二下物理期中联考模拟试题含解析

2025届辽宁省各地高二下物理期中联考模拟试题含解析_第1页
1/13
2025届辽宁省各地高二下物理期中联考模拟试题含解析_第2页
2/13
2025届辽宁省各地高二下物理期中联考模拟试题含解析_第3页
3/13
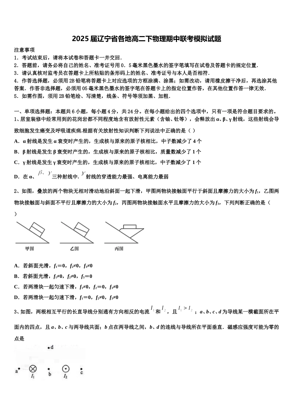
2025 届辽宁省各地高二下物理期中联考模拟试题注意事项1.考试结束后,请将本试卷和答题卡一并交回.2.答题前,请务必将自己的姓名、准考证号用 0.5 毫米黑色墨水的签字笔填写在试卷及答题卡的规定位置.3.请认真核对监考员在答题卡上所粘贴的条形码上的姓名、准考证号与本人是否相符.4.作答选择题,必须用 2B 铅笔将答题卡上对应选项的方框涂满、涂黑;如需改动,请用橡皮擦干净后,再选涂其他答案.作答非选择题,必须用 05 毫米黑色墨水的签字笔在答题卡上的指定位置作答,在其他位置作答一律无效.5.如需作图,须用 2B 铅笔绘、写清楚,线条、符号等须加黑、加粗.一、单项选择题:本题共 6 小题,每小题 4 分,共 24 分。在每小题给出的四个选项中,只有一项是符合题目要求的。1、居室装修中经常用到的花岗岩都不同程度地含有放射性元素(含铀、钍等),会释放出 α、β、γ 射线,这些射线会导致细胞发生癌变及呼吸道疾病.根据有关放射性知识判断下列说法中正确的是( )A.α 射线是发生 α 衰变时产生的,生成核与原来的原子核相比,中子数减少了 4 个B.β 射线是发生 β 衰变时产生的,生成核与原来的原子核相比,质量数减少了 1 个C.γ 射线是发生 γ 衰变时产生的,生成核与原来的原子核相比,中子数减少了 1 个D.在 α、三种射线中. 射线的穿透能力最强、电离能力最弱2、如图,叠放的两个物块无相对滑动地沿斜面一起下滑,甲图两物块接触面平行于斜面且摩擦力的大小为 f1,乙图两物块接触面与斜面不平行且摩擦力的大小为 f2,丙图两物块接触面水平且摩擦力的大小为 f3,下列判断正确的是( )A.若斜面光滑,f1=0,f2≠0,f3≠0B.若斜面光滑,f1≠0,f2≠0,f3=0C.若两滑块一起匀速下滑,f1≠0,f2=0,f3≠0D.若两滑块一起匀速下滑,f1=0,f2≠0,f3≠03、如图,两根相互平行的长直导线分别通有方向相反的电流和,且 ;a、b、c、d 为导线某一横截面所在平面内的四点,且 a、b、c 与两导线共面;b 点在两导线之间,b、d 的连线与导线所在平面垂直.磁感应强度可能为零的点是A.a 点B.b 点C.c 点D.d 点4、虹是由太阳光射入雨滴(球形)时,经一次反射和两次折射而产生色散形成的。现有白光束 L 由图示方向射入雨滴,a、b 是经反射和折射后的其中两条出射光线,如图所示,下列说法中错误的是( )A.光线 b 在水滴中传播时的波长较长B.光线 a 在雨滴中的折...

1、当您付费下载文档后,您只拥有了使用权限,并不意味着购买了版权,文档只能用于自身使用,不得用于其他商业用途(如 [转卖]进行直接盈利或[编辑后售卖]进行间接盈利)。
2、本站所有内容均由合作方或网友上传,本站不对文档的完整性、权威性及其观点立场正确性做任何保证或承诺!文档内容仅供研究参考,付费前请自行鉴别。
3、如文档内容存在违规,或者侵犯商业秘密、侵犯著作权等,请点击“违规举报”。

碎片内容

2025届辽宁省各地高二下物理期中联考模拟试题含解析

您可能关注的文档

确认删除?