平煤高级中学2024-2025学年高一下生物期末教学质量检测试题含解析

平煤高级中学2024-2025学年高一下生物期末教学质量检测试题含解析_第1页
1/8
平煤高级中学2024-2025学年高一下生物期末教学质量检测试题含解析_第2页
2/8
平煤高级中学2024-2025学年高一下生物期末教学质量检测试题含解析_第3页
3/8
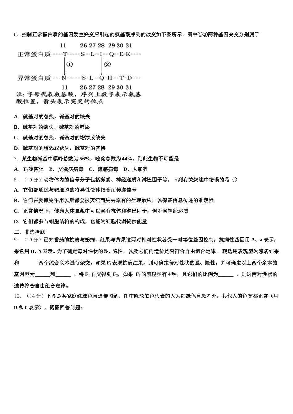
平煤高级中学 2024-2025 学年高一下生物期末教学质量检测试题请考生注意:1.请用 2B 铅笔将选择题答案涂填在答题纸相应位置上,请用 0.5 毫米及以上黑色字迹的钢笔或签字笔将主观题的答案写在答题纸相应的答题区内。写在试题卷、草稿纸上均无效。2.答题前,认真阅读答题纸上的《注意事项》,按规定答题。一、选择题(本大题共 7 小题,每小题 6 分,共 42 分。)1.甲生物核酸的碱基比例,嘌呤占 46%、嘧啶占 54%;乙生物遗传物质的碱基比例,嘌呤占 46%、嘧啶占 54%,则甲、乙生物可能是:( )A.蓝藻、草履虫B.T2噬菌体、酵母菌C.大肠细菌、T2噬菌体D.肺炎双球菌、H7H9禽流感病毒2.下列关于人体免疫的叙述,正确的是( )A.在骨髓中发育成熟的 T 淋巴细胞可参与细胞免疫B.机体自身的组织细胞不可能成为抗原C.体液中的杀菌物质如溶菌酶是保卫人体的第一道防线D.吞噬细胞在特异性免疫中,没有特异性识别能力3.下列关于孟德尔遗传规律的得出过程,说法错误的是A.豌豆自花传粉、闭花受粉的特点是孟德尔杂交实验获得成功的原因之—B.统计学方法的使用有助于孟德尔总结数据规律C.假说中具有不同基因型的配子之间随机结合,体现了自由组合定律的实质D.进行测交实验是为了对提出的假说进行验证4.下列关于观察洋葱根尖分生组织细胞有丝分裂实验的叙述,正确的是( ) ① 解离的目的是使组织细胞彼此分离开来 ② 制片之前要通过漂洗洗去染料,便于显微镜下观察 ③ 压片是为了将根尖细胞分散开,使之不相互重叠影响观察 ④ 视野中处于分裂期的细胞数最多.A.①③B.②③C.①②③D.①③④5.下列关于生物遗传物质的叙述中,哪一项是正确的A.细胞生物的遗传物质是 DNA,非细胞生物的遗传物质是 RNAB.真核生物的遗传物质是 DNA,原核生物的遗传物质是 RNAC.噬菌体侵染细菌的实验证明了 DNA 是主要的遗传物质D.病毒的遗传物质是 DNA 或 RNA6.控制正常蛋白质的基因发生突变后引起的氨基酸序列的改变如下图所示。图中①②两种基因突变分别属于A.碱基对的替换,碱基对的缺失B.碱基对的缺失,碱基对的增添C.碱基对的替换,碱基对的增添或缺失D.碱基对的增添或缺失,碱基对的替换7.某生物碱基中嘌呤总数为 56%,嘧啶总数为 44%,则此生物不可能是A.T2噬菌体 B.艾滋病病毒 C.流感病毒 D.大熊猫8.(10 分)动物体内的信号分子包括激素、神经递质和淋巴因子等,下列有关叙述中错误的是()...

1、当您付费下载文档后,您只拥有了使用权限,并不意味着购买了版权,文档只能用于自身使用,不得用于其他商业用途(如 [转卖]进行直接盈利或[编辑后售卖]进行间接盈利)。
2、本站所有内容均由合作方或网友上传,本站不对文档的完整性、权威性及其观点立场正确性做任何保证或承诺!文档内容仅供研究参考,付费前请自行鉴别。
3、如文档内容存在违规,或者侵犯商业秘密、侵犯著作权等,请点击“违规举报”。

碎片内容

平煤高级中学2024-2025学年高一下生物期末教学质量检测试题含解析

您可能关注的文档

确认删除?