江西省南昌市进贤一中2025-2026学年化学高一第一学期期中综合测试试题含解析

江西省南昌市进贤一中2025-2026学年化学高一第一学期期中综合测试试题含解析_第1页
1/17
江西省南昌市进贤一中2025-2026学年化学高一第一学期期中综合测试试题含解析_第2页
2/17
江西省南昌市进贤一中2025-2026学年化学高一第一学期期中综合测试试题含解析_第3页
3/17
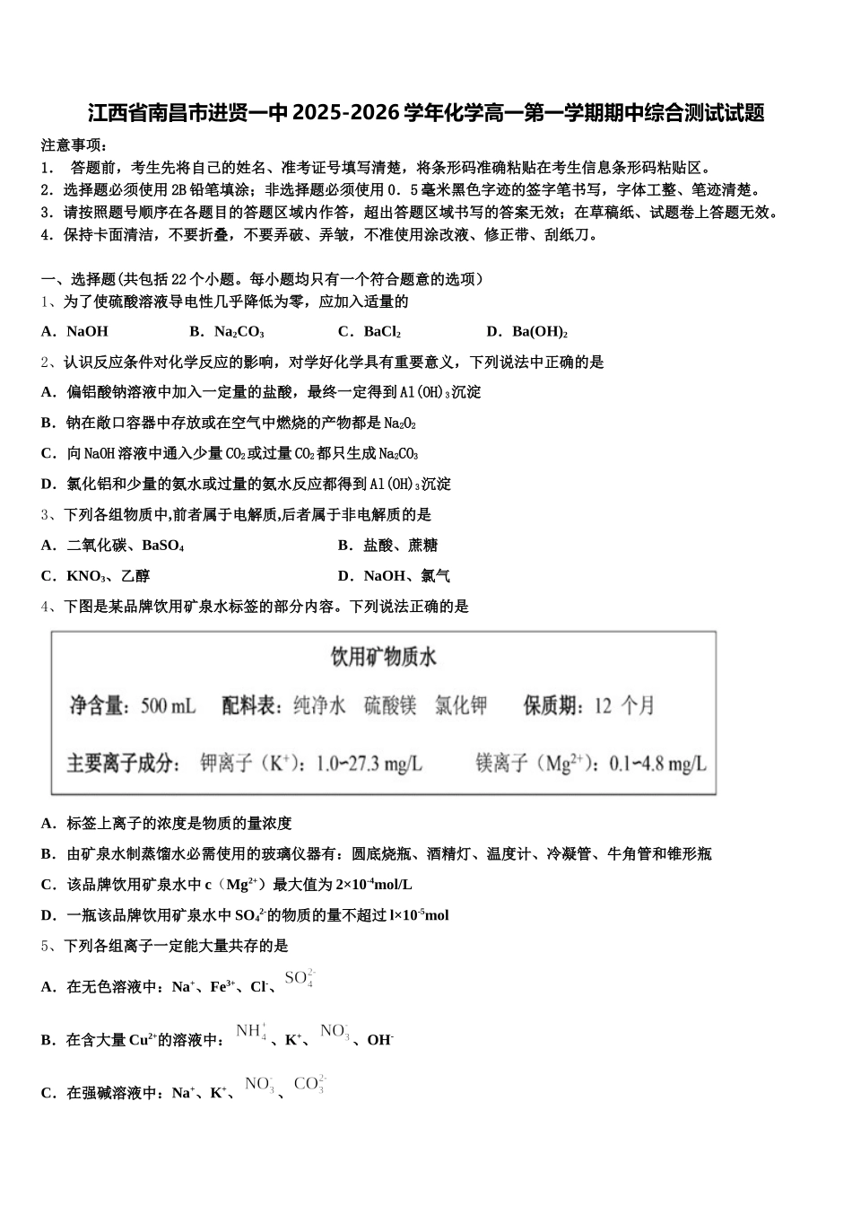
江西省南昌市进贤一中 2025-2026 学年化学高一第一学期期中综合测试试题注意事项:1. 答题前,考生先将自己的姓名、准考证号填写清楚,将条形码准确粘贴在考生信息条形码粘贴区。2.选择题必须使用 2B 铅笔填涂;非选择题必须使用 0.5 毫米黑色字迹的签字笔书写,字体工整、笔迹清楚。3.请按照题号顺序在各题目的答题区域内作答,超出答题区域书写的答案无效;在草稿纸、试题卷上答题无效。4.保持卡面清洁,不要折叠,不要弄破、弄皱,不准使用涂改液、修正带、刮纸刀。一、选择题(共包括 22 个小题。每小题均只有一个符合题意的选项)1、为了使硫酸溶液导电性几乎降低为零,应加入适量的A.NaOHB.Na2CO3C.BaCl2D.Ba(OH)22、认识反应条件对化学反应的影响,对学好化学具有重要意义,下列说法中正确的是A.偏铝酸钠溶液中加入一定量的盐酸,最终一定得到 Al(OH)3沉淀B.钠在敞口容器中存放或在空气中燃烧的产物都是 Na2O2C.向 NaOH 溶液中通入少量 CO2或过量 CO2都只生成 Na2CO3D.氯化铝和少量的氨水或过量的氨水反应都得到 Al(OH)3沉淀3、下列各组物质中,前者属于电解质,后者属于非电解质的是A.二氧化碳、BaSO4B.盐酸、蔗糖C.KNO3、乙醇D.NaOH、氯气4、下图是某品牌饮用矿泉水标签的部分内容。下列说法正确的是A.标签上离子的浓度是物质的量浓度B.由矿泉水制蒸馏水必需使用的玻璃仪器有:圆底烧瓶、酒精灯、温度计、冷凝管、牛角管和锥形瓶C.该品牌饮用矿泉水中 c(Mg2+)最大值为 2×10-4mol/LD.一瓶该品牌饮用矿泉水中 SO42-的物质的量不超过 l×10-5mol5、下列各组离子一定能大量共存的是A.在无色溶液中:Na+、Fe3+、Cl-、B.在含大量 Cu2+的溶液中:、K+、、OH-C.在强碱溶液中:Na+、K+、、D.滴加紫色石蕊试液显红色的溶液中:K+、Ca2+、Cl-、CH3COO-6、下列有关实验操作正确的是()A.B.C.D.7、NaHSO4在水溶液中能够电离出 H+、Na+、和 SO。下列对于 NaHSO4的分类中不正确的是( )A.NaHSO4是盐B.NaHSO4是酸式盐 C.NaHSO4是钠盐D.NaHSO4是酸8、若 X+酸盐+水,则 X 不可能属于A.氧化物B.单质C.碱D.电解质9、同温同压下,等质量的下列气体所占有的体积最大的是( )A.O3B.COC.CH4D.N210、一定条件下,当光束通过下列分散系时,能观察到丁达尔效应的是A.盐酸B.蔗糖溶液C.NaCl 溶液D.Fe(OH)3胶体11、下列说法正确的是 (NA为阿伏加德罗常数的值) ( )A.28 g 氮气含...

1、当您付费下载文档后,您只拥有了使用权限,并不意味着购买了版权,文档只能用于自身使用,不得用于其他商业用途(如 [转卖]进行直接盈利或[编辑后售卖]进行间接盈利)。
2、本站所有内容均由合作方或网友上传,本站不对文档的完整性、权威性及其观点立场正确性做任何保证或承诺!文档内容仅供研究参考,付费前请自行鉴别。
3、如文档内容存在违规,或者侵犯商业秘密、侵犯著作权等,请点击“违规举报”。

碎片内容

江西省南昌市进贤一中2025-2026学年化学高一第一学期期中综合测试试题含解析

您可能关注的文档

确认删除?