甘肃省临洮县二中2025届高一物理第二学期期末调研试题含解析

甘肃省临洮县二中2025届高一物理第二学期期末调研试题含解析_第1页
1/14
甘肃省临洮县二中2025届高一物理第二学期期末调研试题含解析_第2页
2/14
甘肃省临洮县二中2025届高一物理第二学期期末调研试题含解析_第3页
3/14
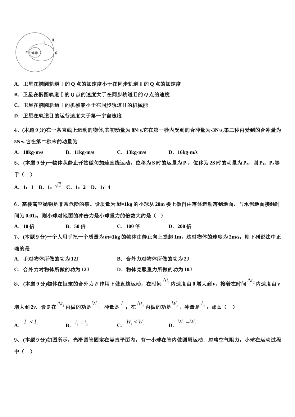
甘肃省临洮县二中 2025 届高一物理第二学期期末调研试题注意事项1.考生要认真填写考场号和座位序号。2.试题所有答案必须填涂或书写在答题卡上,在试卷上作答无效。第一部分必须用 2B 铅笔作答;第二部分必须用黑色字迹的签字笔作答。3.考试结束后,考生须将试卷和答题卡放在桌面上,待监考员收回。一、选择题(本题共 12 小题,每小题 5 分,共 60 分,在每小题给出的四个选项中,有的小题只有一个选项正确,有的小题有多个选项正确.全部选对的得 5 分,选不全的得 3 分,有选错的或不答的得 0 分)1、 (本题 9 分)设月球绕地球运动的周期为 27 天,则月球中心到地球中心的距离 R1与地球的同步卫星到地球中心的距离R2之比即 R1∶R2为( )A.31∶B.91∶C.271∶D.181∶2、如图所示,小车通过定滑轮用绳牵引水中的小船,当绳与水平面夹角为 θ 时,小车、小船的速度大小分别为 v1、v2。则 v1、v2大小关系正确的是A.B.C.D.3、 (本题 9 分)2017 年 6 月 19 号,长征三号乙火箭发射“中星 9A”广播电视直播卫星过程中出现变故,由于运载火箭的异常,致使卫星没有按照原计划进入预定轨道.经过航天测控人员的配合和努力,通过 10 次的轨道调整,7 月 5 日卫星成功进入轨道.卫星变轨原理图如图所示,卫星从椭圆轨道Ⅰ远地点 Q 变轨进入地球同步轨道Ⅱ,P 点为椭圆轨道近地点.下列说法正确的是 ( )A.卫星在椭圆轨道Ⅰ的 Q 点的加速度小于在同步轨道Ⅱ的 Q 点的加速度B.卫星在椭圆轨道Ⅰ的 Q 点的速度大于在同步轨道Ⅱ的 Q 点的速度C.卫星在椭圆轨道Ⅰ的机械能小于在同步轨道Ⅱ的机械能D.卫星在轨道Ⅱ的运行速度大于第一宇宙速度4、 (本题 9 分)在一条直线上运动的物体,其初动量为 8N·s,它在第一秒内受到的合冲量为-3N·s,第二秒内受到的合冲量为5N·s.它在第二秒末的动量为A.10kg·m/sB.11kg·m/sC.13kg·m/sD.16kg·m/s5、 (本题 9 分)一物体从静止开始做匀加速直线运动,位移为 S 时的运量为 P1,位移为 2S 时的动量为 P2,则 P1:P2等于( )A.1:1 B.1: C.1:2 D.1:46、高楼高空抛物是非常危险的事。设质量为 M=1kg 的小球从 20m 楼上做自由落体运动落到地面,与水泥地面接触时间为 0.01s,则小球对地面的冲击力是小球重力的倍数大约是( )A.10 倍B.50 倍C.100 倍D.200 倍7、 (本题 9 分)一个人用手把一个质量为 m=1kg 的物体...

1、当您付费下载文档后,您只拥有了使用权限,并不意味着购买了版权,文档只能用于自身使用,不得用于其他商业用途(如 [转卖]进行直接盈利或[编辑后售卖]进行间接盈利)。
2、本站所有内容均由合作方或网友上传,本站不对文档的完整性、权威性及其观点立场正确性做任何保证或承诺!文档内容仅供研究参考,付费前请自行鉴别。
3、如文档内容存在违规,或者侵犯商业秘密、侵犯著作权等,请点击“违规举报”。

碎片内容

甘肃省临洮县二中2025届高一物理第二学期期末调研试题含解析

您可能关注的文档

确认删除?