2026届广东省汕头市名校高一上化学期中质量跟踪监视模拟试题含解析

2026届广东省汕头市名校高一上化学期中质量跟踪监视模拟试题含解析_第1页
1/13
2026届广东省汕头市名校高一上化学期中质量跟踪监视模拟试题含解析_第2页
2/13
2026届广东省汕头市名校高一上化学期中质量跟踪监视模拟试题含解析_第3页
3/13
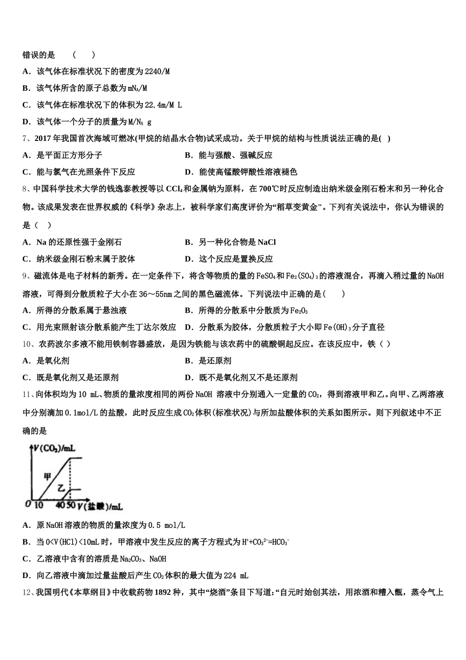
2026 届广东省汕头市名校高一上化学期中质量跟踪监视模拟试题注意事项:1.答题前,考生先将自己的姓名、准考证号码填写清楚,将条形码准确粘贴在条形码区域内。2.答题时请按要求用笔。3.请按照题号顺序在答题卡各题目的答题区域内作答,超出答题区域书写的答案无效;在草稿纸、试卷上答题无效。4.作图可先使用铅笔画出,确定后必须用黑色字迹的签字笔描黑。5.保持卡面清洁,不要折暴、不要弄破、弄皱,不准使用涂改液、修正带、刮纸刀。一、选择题(每题只有一个选项符合题意)1、用 NA表示阿伏加德罗常数,下列叙述正确的是A.标准状况下,22.4 L H2物质的量为 1 molB.标准状况下,NA个水分子所占的体积为 22.4 LC.通常状况下,NA个 CO2分子占有的体积为 22.4 LD.0.5 mol/L MgCl2溶液中,含有 Cl-的物质的量为 0.5 mol2、标准状况下,密闭容器被可以自由滑动的活塞分成两个密闭的反应器。左侧充入等物质的量的氢气和氧气,右侧充入一氧化碳和氧气的混合气体。同时引燃左右两侧的混合气,反应后恢复到标准状况。反应前后活塞位置如下图所示,则右侧混合气体中一氧化碳和氧气的物质的量之比可能是(液态水的体积忽略不计)1:1 3:1 1:3 1:2①②③④A.①②B.②④C.①④D.①③3、能区分胶体和溶液的方法是A.静置,有沉淀现象的是胶体B.能透过滤纸的是溶液C.有丁达尔现象的是胶体D.用肉眼观察,均匀透明的是溶液4、下列物质不能由单质直接化合而生成的是( )A.FeCl3B.FeSC.CuID.CuS5、将下列各组物质按酸、碱、盐分类顺次排列,其中正确的是( )A.硫酸、纯碱、孔雀石[Cu2(OH)2CO3]B.硝酸、烧碱、绿矾[FeSO4·7H2O]C.醋酸、乙醇、碳酸钙D.盐酸、熟石灰、苛性钠6、某单原子分子构成的气体,其摩尔质量为 M g/mol,该气体的质量为 mg,设阿伏加德罗常数的值为 NA,则下列说法错误的是 ( )A.该气体在标准状况下的密度为 2240/MB.该气体所含的原子总数为 mNA/MC.该气体在标准状况下的体积为 22.4m/M LD.该气体一个分子的质量为 M/NA g7、2017 年我国首次海域可燃冰(甲烷的结晶水合物)试采成功。关于甲烷的结构与性质说法正确的是( )A.是平面正方形分子B.能与强酸、强碱反应C.能与氯气在光照条件下反应D.能使高锰酸钾酸性溶液褪色8、中国科学技术大学的钱逸泰教授等以 CCl4和金属钠为原料,在 700℃时反应制造出纳米级金刚石粉末和另一种化合物。该成果发表在世界权威的《科学》杂志上,...

1、当您付费下载文档后,您只拥有了使用权限,并不意味着购买了版权,文档只能用于自身使用,不得用于其他商业用途(如 [转卖]进行直接盈利或[编辑后售卖]进行间接盈利)。
2、本站所有内容均由合作方或网友上传,本站不对文档的完整性、权威性及其观点立场正确性做任何保证或承诺!文档内容仅供研究参考,付费前请自行鉴别。
3、如文档内容存在违规,或者侵犯商业秘密、侵犯著作权等,请点击“违规举报”。

碎片内容

2026届广东省汕头市名校高一上化学期中质量跟踪监视模拟试题含解析

您可能关注的文档

确认删除?