2025年吉林省德惠市实验中学化学高一第一学期期中教学质量检测试题含解析

2025年吉林省德惠市实验中学化学高一第一学期期中教学质量检测试题含解析_第1页
1/18
2025年吉林省德惠市实验中学化学高一第一学期期中教学质量检测试题含解析_第2页
2/18
2025年吉林省德惠市实验中学化学高一第一学期期中教学质量检测试题含解析_第3页
3/18
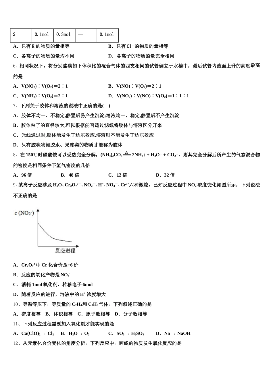
2025 年吉林省德惠市实验中学化学高一第一学期期中教学质量检测试题请考生注意:1.请用 2B 铅笔将选择题答案涂填在答题纸相应位置上,请用 0.5 毫米及以上黑色字迹的钢笔或签字笔将主观题的答案写在答题纸相应的答题区内。写在试题卷、草稿纸上均无效。2.答题前,认真阅读答题纸上的《注意事项》,按规定答题。一、选择题(共包括 22 个小题。每小题均只有一个符合题意的选项)1、NA为阿伏加德罗常数,下列说法正确的是A.标况下,11.2 L CO2与 SO2的混合物含有氧原子数为 2NAB.常温下,0.9 g H2O 中,含有的电子数为 0.5NAC.标准状况下,2.24 L CCl4所含的原子数为 0.5NAD.1 mol•L﹣1的 Na2SO4溶液中,含 Na+的个数为 2NA2、在标准状况下,将 a L NH3完全溶于水得到 V mL 氨水,溶液的密度为 ρ g·cm-3,溶质的质量分数为 w,溶质的物质的量浓度为 c mol·L-1。下列叙述中正确的是( )①w=×100%②c=③ 若上述溶液中再加入 V mL 水后,所得溶液的质量分数大于 0.5w④ 若上述溶液中再加入 0.5V mL 同浓度稀盐酸,充分反应后溶液中离子浓度大小关系为 c(NH4+)>c(Cl-)>c(OH-)>c(H+)A.①④ B.②③ C.①③ D.②④3、最近湖南都市台报道,长沙市周边农田由于焚烧稻草导致烟雾弥漫,致使高速公路限行,航班停飞。烟雾属于下列分散系中的A.溶液 B.悬浊液 C.乳浊液 D.胶体4、下列叙述正确的是( )A.SO3的水溶液能导电,所以 SO3 是电解质B.氯化钠晶体不导电,但是氯化钠是电解质C.氯化钠溶液能导电,所以氯化钠溶液是电解质D.液态氯化氢不能导电,所以氯化氢不是电解质5、有两种体积相同的某植物的营养液,其配方如下:对于两种营养液的成分,下列说法中,正确的是( )KClK2SO4ZnSO4ZnCl210.3mol0.2mol0.1mol—20.1mol0.3mol—0.1molA.只有 K+的物质的量相等B.只有 Cl—的物质的量相等C.各离子的物质的量均不同D.各离子的物质的量完全相同6、相同状况下,将分别盛满如下体积比的混合气体的四支相同的试管倒立于水槽中,最后试管内液面上升的高度最高的是A.V(NO2)∶V(O2)=2∶1B.V(NO)∶V(O2)=2∶1C.V(NH3)∶V(O2)=2∶1D.V(NO2)∶V(NO)∶V(O2)=1∶1∶17、下列关于胶体和溶液的说法中正确的是( )A.胶体不均一、不稳定,静置后易产生沉淀;溶液均一、稳定,静置后不产生沉淀B.胶体粒子的直径较大,可以根据能否透过滤纸将胶体与溶液区分开来C.光线通过时,胶体能...

1、当您付费下载文档后,您只拥有了使用权限,并不意味着购买了版权,文档只能用于自身使用,不得用于其他商业用途(如 [转卖]进行直接盈利或[编辑后售卖]进行间接盈利)。
2、本站所有内容均由合作方或网友上传,本站不对文档的完整性、权威性及其观点立场正确性做任何保证或承诺!文档内容仅供研究参考,付费前请自行鉴别。
3、如文档内容存在违规,或者侵犯商业秘密、侵犯著作权等,请点击“违规举报”。

碎片内容

2025年吉林省德惠市实验中学化学高一第一学期期中教学质量检测试题含解析

您可能关注的文档

确认删除?