贵州省贵阳市普通中学2025年物理高一第二学期期末联考试题含解析

贵州省贵阳市普通中学2025年物理高一第二学期期末联考试题含解析_第1页
1/16
贵州省贵阳市普通中学2025年物理高一第二学期期末联考试题含解析_第2页
2/16
贵州省贵阳市普通中学2025年物理高一第二学期期末联考试题含解析_第3页
3/16
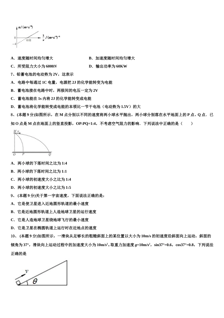
贵州省贵阳市普通中学 2025 年物理高一第二学期期末联考试题注意事项:1.答卷前,考生务必将自己的姓名、准考证号填写在答题卡上。2.回答选择题时,选出每小题答案后,用铅笔把答题卡上对应题目的答案标号涂黑,如需改动,用橡皮擦干净后,再选涂其它答案标号。回答非选择题时,将答案写在答题卡上,写在本试卷上无效。3.考试结束后,将本试卷和答题卡一并交回。一、选择题:(1-6 题为单选题 7-12 为多选,每题 4 分,漏选得 2 分,错选和不选得零分)1、 (本题 9 分)“天宫二号”目标飞行器与“神舟十一号”飞船自动交会对接前的示意图如图所示,圆形轨道Ⅰ为“天宫二号”运行轨道,圆形轨道Ⅱ为“神舟十一号”运行轨道.此后“神舟十一号”要进行多次变轨,才能实现与“天宫二号”的交会对接,则A.“天宫二号”的运行速率大于“神舟十一号”在轨道Ⅱ上的运行速率B.“神舟十一号"变轨后比变轨前高度增加,机械能减少C.“天宫二号”和“神舟十一号”对接瞬间的向心加速度大小相等D.“神舟十一号”可以通过减速而使轨道半径变大2、如图所示,两小球从斜面的顶点先后以不同的初速度向右水平抛出,在斜面上的落点分别是 a 和 b,不计空气阻力。关于两小球的判断正确的是( )A.落在 b 点的小球飞行过程中速度变化快B.落在 a 点的小球飞行过程中速度变化大C.小球落在 a 点和 b 点时的速度方向不同D.两小球的飞行时间均与初速度成正比3、 (本题 9 分)如图,花样滑冰表演中,女运动员在男运动员拉力的作用下做匀速圆周运动,下列说法正确的是( )A.女运动员旋转越快,所受向心力越小B.旋转角速度相同时,手臂越长,拉力越大C.旋转线速度相同时,手臂越长,拉力越大D.根据牛顿第三定律,男运动员受到的也一定是一个向心力的作用4、 (本题 9 分)一竖直弹簧下端固定在水平地面上,小球从弹簧上端的正上方高为 h 的地方自由下落到弹簧上端,如图所示.经几次反弹以后小球最终在弹簧上静止于某一点 A 处,则( )A.h 越大,弹簧在 A 点的压缩量越大B.弹簧在 A 点的压缩量与 h 无关C.h 越大,最终小球静止在 A 点时弹簧的弹性势能越大D.小球第一次到达 A 点时弹簧的弹性势能比最终小球静止在 A 点时弹簧的弹性势能大5、 (本题 9 分)如图所示,某同学对着墙壁练习打乒乓球,某次球与墙壁上 A 点碰撞后水平弹离,恰好垂直落在球拍上的 B 点,已知球拍与水平方向夹角 θ=60°,AB...

1、当您付费下载文档后,您只拥有了使用权限,并不意味着购买了版权,文档只能用于自身使用,不得用于其他商业用途(如 [转卖]进行直接盈利或[编辑后售卖]进行间接盈利)。
2、本站所有内容均由合作方或网友上传,本站不对文档的完整性、权威性及其观点立场正确性做任何保证或承诺!文档内容仅供研究参考,付费前请自行鉴别。
3、如文档内容存在违规,或者侵犯商业秘密、侵犯著作权等,请点击“违规举报”。

碎片内容

贵州省贵阳市普通中学2025年物理高一第二学期期末联考试题含解析

您可能关注的文档

确认删除?