吉林省长春市“BEST合作体”2025届物理高二第二学期期中联考模拟试题含解析

吉林省长春市“BEST合作体”2025届物理高二第二学期期中联考模拟试题含解析_第1页
1/14
吉林省长春市“BEST合作体”2025届物理高二第二学期期中联考模拟试题含解析_第2页
2/14
吉林省长春市“BEST合作体”2025届物理高二第二学期期中联考模拟试题含解析_第3页
3/14
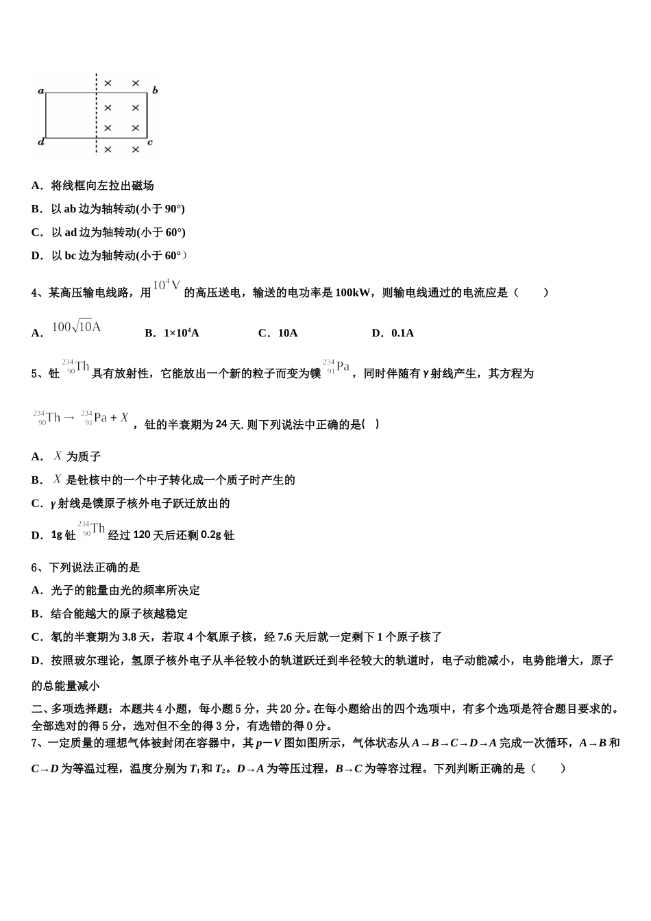
吉林省长春市“BEST 合作体”2025 届物理高二第二学期期中联考模拟试题注意事项:1. 答题前,考生先将自己的姓名、准考证号填写清楚,将条形码准确粘贴在考生信息条形码粘贴区。2.选择题必须使用 2B 铅笔填涂;非选择题必须使用 0.5 毫米黑色字迹的签字笔书写,字体工整、笔迹清楚。3.请按照题号顺序在各题目的答题区域内作答,超出答题区域书写的答案无效;在草稿纸、试题卷上答题无效。4.保持卡面清洁,不要折叠,不要弄破、弄皱,不准使用涂改液、修正带、刮纸刀。一、单项选择题:本题共 6 小题,每小题 4 分,共 24 分。在每小题给出的四个选项中,只有一项是符合题目要求的。1、如图所示的电路中,L 为电感线圈,L 为灯泡,电流表内阻为零.电压表内阻无限大,交流电源的电压.若保持电压的有效值不变,只将电源频率改为 25 Hz,下列说法中正确的是( )A.电流表示数增大B.电压表示数减小C.灯泡变暗D.灯泡变亮2、如图所示,关于奥斯特实验的意义,下列说法中正确的是A.发现电流的热效应,从而揭示电流做功的本质B.指出磁场对电流的作用力,为后人进而发明电动机奠定基础C.发现电磁感应现象,为后人进而发明发电机奠定基础D.发现通电导体周围存在磁场,从而把磁现象和电现象联系起来3、如图所示,开始时矩形线框与匀强磁场的方向垂直,且一半在磁场内,一半在磁场外,下列办法中不能使线框中产生感应电流的是( )A.将线框向左拉出磁场B.以 ab 边为轴转动(小于 90°)C.以 ad 边为轴转动(小于 60°)D.以 bc 边为轴转动(小于 60°)4、某高压输电线路,用的高压送电,输送的电功率是 100kW,则输电线通过的电流应是( )A. B.1×104AC.10AD.0.1A5、钍具有放射性,它能放出一个新的粒子而变为镤,同时伴随有 γ 射线产生,其方程为,钍的半衰期为 24 天.则下列说法中正确的是( )A.为质子B.是钍核中的一个中子转化成一个质子时产生的C.γ 射线是镤原子核外电子跃迁放出的D.1g 钍经过 120 天后还剩 0.2g 钍6、下列说法正确的是A.光子的能量由光的频率所决定B.结合能越大的原子核越稳定C.氡的半衰期为 3.8 天,若取 4 个氡原子核,经 7.6 天后就一定剩下 1 个原子核了D.按照玻尔理论,氢原子核外电子从半径较小的轨道跃迁到半径较大的轨道时,电子动能减小,电势能增大,原子的总能量减小二、多项选择题:本题共 4 小题,每小题 5 分,共 20 分。在每小题给出的...

1、当您付费下载文档后,您只拥有了使用权限,并不意味着购买了版权,文档只能用于自身使用,不得用于其他商业用途(如 [转卖]进行直接盈利或[编辑后售卖]进行间接盈利)。
2、本站所有内容均由合作方或网友上传,本站不对文档的完整性、权威性及其观点立场正确性做任何保证或承诺!文档内容仅供研究参考,付费前请自行鉴别。
3、如文档内容存在违规,或者侵犯商业秘密、侵犯著作权等,请点击“违规举报”。

碎片内容

吉林省长春市“BEST合作体”2025届物理高二第二学期期中联考模拟试题含解析

您可能关注的文档

确认删除?