2025届内蒙古赤峰市巴林右旗大板三中高二下物理期中复习检测试题含解析

2025届内蒙古赤峰市巴林右旗大板三中高二下物理期中复习检测试题含解析_第1页
1/12
2025届内蒙古赤峰市巴林右旗大板三中高二下物理期中复习检测试题含解析_第2页
2/12
2025届内蒙古赤峰市巴林右旗大板三中高二下物理期中复习检测试题含解析_第3页
3/12
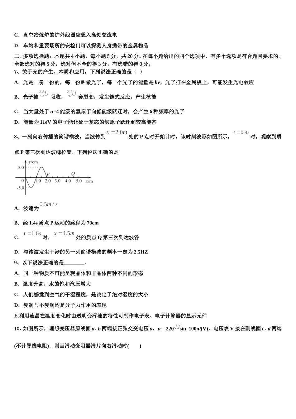
2025 届内蒙古赤峰市巴林右旗大板三中高二下物理期中复习检测试题注意事项:1. 答题前,考生先将自己的姓名、准考证号填写清楚,将条形码准确粘贴在考生信息条形码粘贴区。2.选择题必须使用 2B 铅笔填涂;非选择题必须使用 0.5 毫米黑色字迹的签字笔书写,字体工整、笔迹清楚。3.请按照题号顺序在各题目的答题区域内作答,超出答题区域书写的答案无效;在草稿纸、试题卷上答题无效。4.保持卡面清洁,不要折叠,不要弄破、弄皱,不准使用涂改液、修正带、刮纸刀。一、单项选择题:本题共 6 小题,每小题 4 分,共 24 分。在每小题给出的四个选项中,只有一项是符合题目要求的。1、如图所示的电路中,三个灯泡 A、B、C 完全相同,电感 L 自感系数很大,其直流电阻与定值电阻 R 相等,D 为理想二极管,下列判断中正确的是( )A.闭合开关 S 的瞬间,灯泡 A 和 C 同时亮B.闭合开关 S 的瞬间,只有灯泡 C 亮C.闭合开关 S 稳定后,灯泡 A、B、C 一样亮D.在电路稳定后,断开开关 S 的瞬间,灯泡 B、C 均要亮一下再熄灭2、如图是水面上两列频率相同的波在某时刻的叠加情况,以波源 S1、S2为圆心的两组同心圆弧分别表示同一时刻两列波的波峰(实线)和波谷(虚线);S1的振幅 A1=4 cm,S2的振幅 A2=3 cm,则下列说法正确的是( )A.质点 D 是振动减弱点B.质点 A、D 在该时刻的高度差为 14 cmC.再过半个周期,质点 B、C 是振动加强点D.质点 C 的振幅为 7 cm3、如图所示,水平桌面上放有一个闭合铝环,在铝环中心轴线上方有一条形磁铁,当条形磁铁沿轴线竖直落下的过程中,下列说法正确的是( )A.磁铁的机械能减少,下落加速度 a=gB.磁铁的机械能守恒,下落加速度 a=gC.磁铁的机械能减少,下落加速度 ag4、关于电磁场的理论,下列说法正确的是( )A.在电场的周围一定存在着由该电场产生的磁场B.非均匀变化的电场产生的磁场一定是均匀变化的C.均匀变化的磁场一定产生变化的电场D.周期性变化的电场一定产生同周期变化的磁场5、如图所示,有一个等腰直角三角形的匀强磁场区域其直角边长为 L,磁场方向垂直纸面向外,磁感应强度大小为 B.边长为 L、总电阻为 R 的正方形导线框 abcd,从图示位置开始沿 x 轴正方向以速度 v 匀速穿过磁场区域,取沿 abcda 的感应电流为正,则表示线框中电流 i 随 bc 边的位置坐标 x 变化的图象正确...

1、当您付费下载文档后,您只拥有了使用权限,并不意味着购买了版权,文档只能用于自身使用,不得用于其他商业用途(如 [转卖]进行直接盈利或[编辑后售卖]进行间接盈利)。
2、本站所有内容均由合作方或网友上传,本站不对文档的完整性、权威性及其观点立场正确性做任何保证或承诺!文档内容仅供研究参考,付费前请自行鉴别。
3、如文档内容存在违规,或者侵犯商业秘密、侵犯著作权等,请点击“违规举报”。

碎片内容

2025届内蒙古赤峰市巴林右旗大板三中高二下物理期中复习检测试题含解析

您可能关注的文档

确认删除?