湖北省襄阳东风中学2025-2026学年化学高一上期中预测试题含解析

湖北省襄阳东风中学2025-2026学年化学高一上期中预测试题含解析_第1页
1/17
湖北省襄阳东风中学2025-2026学年化学高一上期中预测试题含解析_第2页
2/17
湖北省襄阳东风中学2025-2026学年化学高一上期中预测试题含解析_第3页
3/17
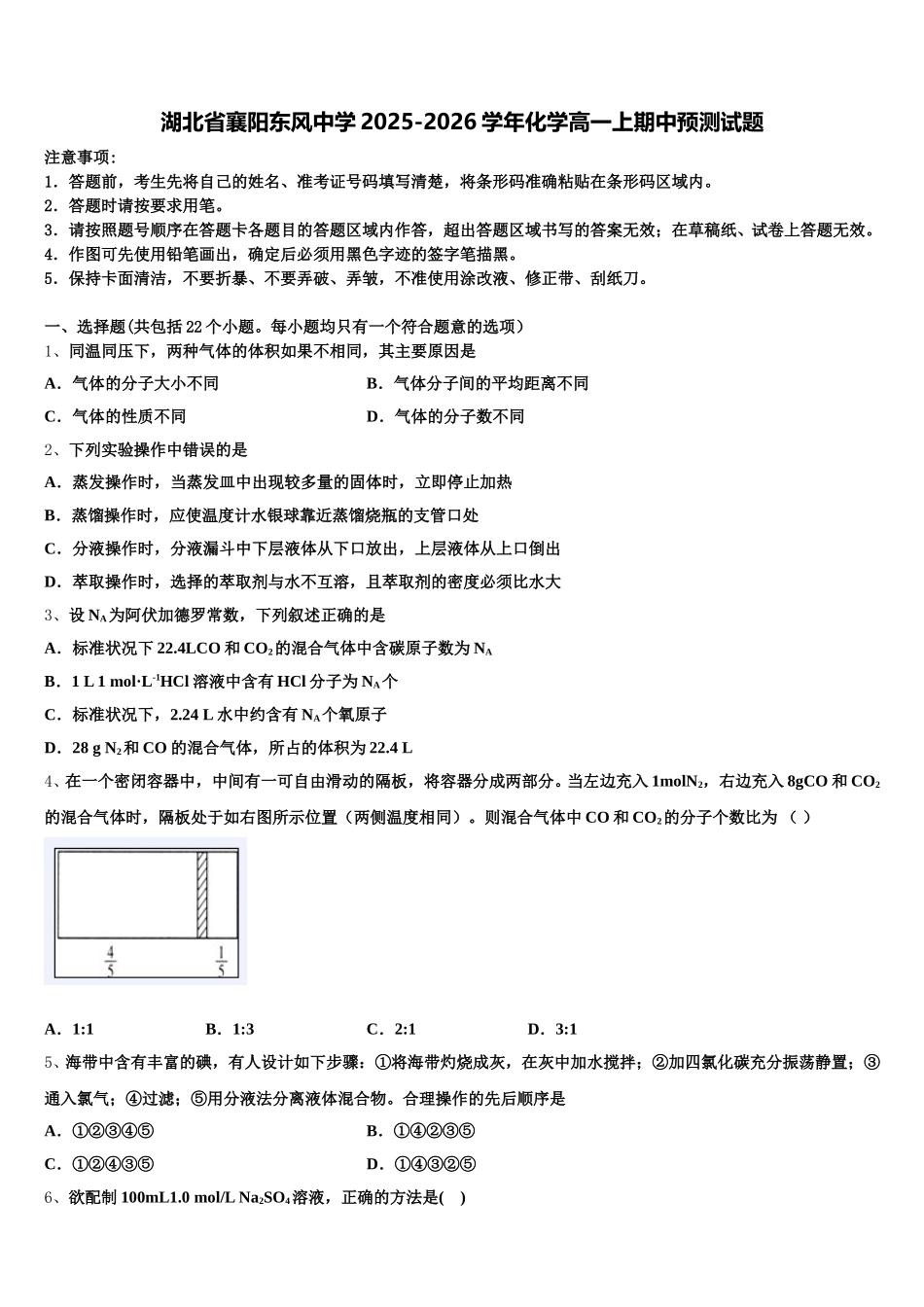
湖北省襄阳东风中学 2025-2026 学年化学高一上期中预测试题注意事项:1.答题前,考生先将自己的姓名、准考证号码填写清楚,将条形码准确粘贴在条形码区域内。2.答题时请按要求用笔。3.请按照题号顺序在答题卡各题目的答题区域内作答,超出答题区域书写的答案无效;在草稿纸、试卷上答题无效。4.作图可先使用铅笔画出,确定后必须用黑色字迹的签字笔描黑。5.保持卡面清洁,不要折暴、不要弄破、弄皱,不准使用涂改液、修正带、刮纸刀。一、选择题(共包括 22 个小题。每小题均只有一个符合题意的选项)1、同温同压下,两种气体的体积如果不相同,其主要原因是A.气体的分子大小不同B.气体分子间的平均距离不同C.气体的性质不同D.气体的分子数不同2、下列实验操作中错误的是A.蒸发操作时,当蒸发皿中出现较多量的固体时,立即停止加热B.蒸馏操作时,应使温度计水银球靠近蒸馏烧瓶的支管口处C.分液操作时,分液漏斗中下层液体从下口放出,上层液体从上口倒出D.萃取操作时,选择的萃取剂与水不互溶,且萃取剂的密度必须比水大3、设 NA为阿伏加德罗常数,下列叙述正确的是A.标准状况下 22.4LCO 和 CO2的混合气体中含碳原子数为 NAB.1 L 1 mol·L-1HCl 溶液中含有 HCl 分子为 NA个C.标准状况下,2.24 L 水中约含有 NA个氧原子D.28 g N2和 CO 的混合气体,所占的体积为 22.4 L4、在一个密闭容器中,中间有一可自由滑动的隔板,将容器分成两部分。当左边充入 1molN2,右边充入 8gCO 和 CO2的混合气体时,隔板处于如右图所示位置(两侧温度相同)。则混合气体中 CO 和 CO2的分子个数比为 ( )A.1:1B.1:3C.2:1D.3:15、海带中含有丰富的碘,有人设计如下步骤:①将海带灼烧成灰,在灰中加水搅拌;②加四氯化碳充分振荡静置;③通入氯气;④过滤;⑤用分液法分离液体混合物。合理操作的先后顺序是A.①②③④⑤B.①④②③⑤C.①②④③⑤D.①④③②⑤6、欲配制 100mL1.0 mol/L Na2SO4溶液,正确的方法是( )① 将 14.2 g Na2SO4,溶于 100mL 水中② 将 32.2g Na2SO4•10H2O 溶于少量水中,再用水稀释至 100 mL③ 将 20 mL 5.0 mol/L Na2SO4溶液用水稀释至 100 mLA.①②B.②③C.①③D.①②③7、下列叙述正确的是( )A.根据酸分子中含有的氢原子个数可将酸分为一元酸、二元酸、三元酸等B.碱性氧化物一定是金属氧化物C.SO2的水溶液能导电,所以 SO2是电解质D.金刚石不...

1、当您付费下载文档后,您只拥有了使用权限,并不意味着购买了版权,文档只能用于自身使用,不得用于其他商业用途(如 [转卖]进行直接盈利或[编辑后售卖]进行间接盈利)。
2、本站所有内容均由合作方或网友上传,本站不对文档的完整性、权威性及其观点立场正确性做任何保证或承诺!文档内容仅供研究参考,付费前请自行鉴别。
3、如文档内容存在违规,或者侵犯商业秘密、侵犯著作权等,请点击“违规举报”。

碎片内容

湖北省襄阳东风中学2025-2026学年化学高一上期中预测试题含解析

您可能关注的文档

确认删除?