2025年函数全真试题专项解析-高二物理第二学期期中质量检测试题含解析

2025年函数全真试题专项解析-高二物理第二学期期中质量检测试题含解析_第1页
1/14
2025年函数全真试题专项解析-高二物理第二学期期中质量检测试题含解析_第2页
2/14
2025年函数全真试题专项解析-高二物理第二学期期中质量检测试题含解析_第3页
3/14
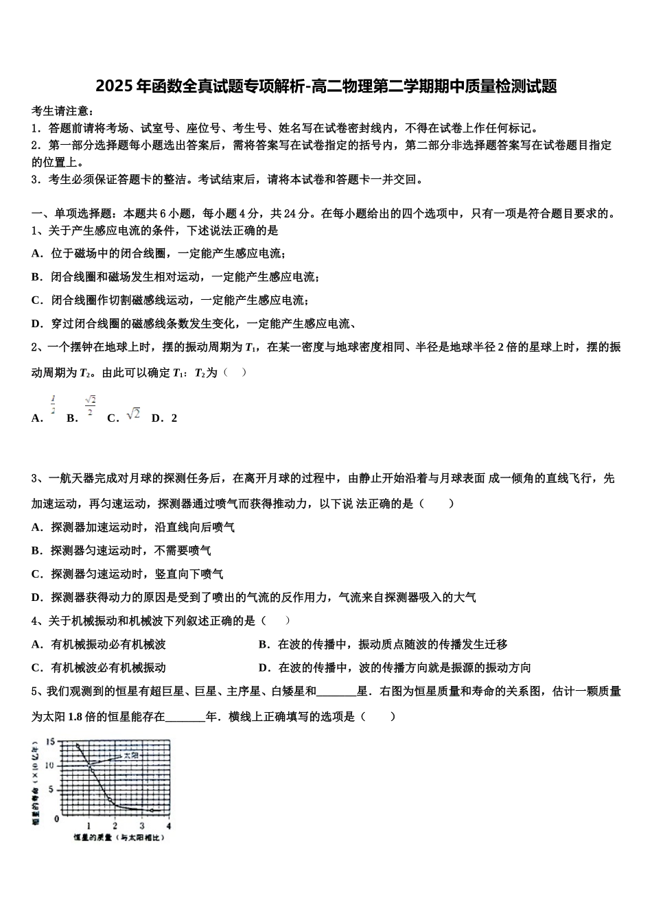
2025 年函数全真试题专项解析-高二物理第二学期期中质量检测试题考生请注意:1.答题前请将考场、试室号、座位号、考生号、姓名写在试卷密封线内,不得在试卷上作任何标记。2.第一部分选择题每小题选出答案后,需将答案写在试卷指定的括号内,第二部分非选择题答案写在试卷题目指定的位置上。3.考生必须保证答题卡的整洁。考试结束后,请将本试卷和答题卡一并交回。一、单项选择题:本题共 6 小题,每小题 4 分,共 24 分。在每小题给出的四个选项中,只有一项是符合题目要求的。1、关于产生感应电流的条件,下述说法正确的是A.位于磁场中的闭合线圈,一定能产生感应电流;B.闭合线圈和磁场发生相对运动,一定能产生感应电流;C.闭合线圈作切割磁感线运动,一定能产生感应电流;D.穿过闭合线圈的磁感线条数发生变化,一定能产生感应电流、2、一个摆钟在地球上时,摆的振动周期为 T1,在某一密度与地球密度相同、半径是地球半径 2 倍的星球上时,摆的振动周期为 T2。由此可以确定 T1:T2为 ()A. B. C. D.23、一航天器完成对月球的探测任务后,在离开月球的过程中,由静止开始沿着与月球表面 成一倾角的直线飞行,先加速运动,再匀速运动,探测器通过喷气而获得推动力,以下说 法正确的是( )A.探测器加速运动时,沿直线向后喷气B.探测器匀速运动时,不需要喷气C.探测器匀速运动时,竖直向下喷气D.探测器获得动力的原因是受到了喷出的气流的反作用力,气流来自探测器吸入的大气4、关于机械振动和机械波下列叙述正确的是( )A.有机械振动必有机械波B.在波的传播中,振动质点随波的传播发生迁移C.有机械波必有机械振动D.在波的传播中,波的传播方向就是振源的振动方向5、我们观测到的恒星有超巨星、巨星、主序星、白矮星和_______星.右图为恒星质量和寿命的关系图,估计一颗质量为太阳 1.8 倍的恒星能存在_______年.横线上正确填写的选项是( )A.北极星 30 亿年B.中子星 3 亿年C.中子星 30 亿年D.黑洞 30 亿年6、如图所示,质子由静止开始经一加速电场加速后,垂直于电场与磁场复合区域的界面进入并沿直线穿过场区,质子(不计重力)穿过复合场区所用时间为 t,从复合场区穿出时的动能为 Ek,则 ()A.若撤去磁场 B,质子穿过场区时间大于 tB.若撤去电场 E,质子穿过场区时间小于 tC.若撤去磁场 B,质子穿出场区时动能大于 EkD.若撤去电场 E,质子穿出场区时动能大于 Ek二、...

1、当您付费下载文档后,您只拥有了使用权限,并不意味着购买了版权,文档只能用于自身使用,不得用于其他商业用途(如 [转卖]进行直接盈利或[编辑后售卖]进行间接盈利)。
2、本站所有内容均由合作方或网友上传,本站不对文档的完整性、权威性及其观点立场正确性做任何保证或承诺!文档内容仅供研究参考,付费前请自行鉴别。
3、如文档内容存在违规,或者侵犯商业秘密、侵犯著作权等,请点击“违规举报”。

碎片内容

2025年函数全真试题专项解析-高二物理第二学期期中质量检测试题含解析

您可能关注的文档

确认删除?