2025届江苏省连云港市名校生物七年级第二学期期末达标测试试题含解析

2025届江苏省连云港市名校生物七年级第二学期期末达标测试试题含解析_第1页
1/23
2025届江苏省连云港市名校生物七年级第二学期期末达标测试试题含解析_第2页
2/23
2025届江苏省连云港市名校生物七年级第二学期期末达标测试试题含解析_第3页
3/23
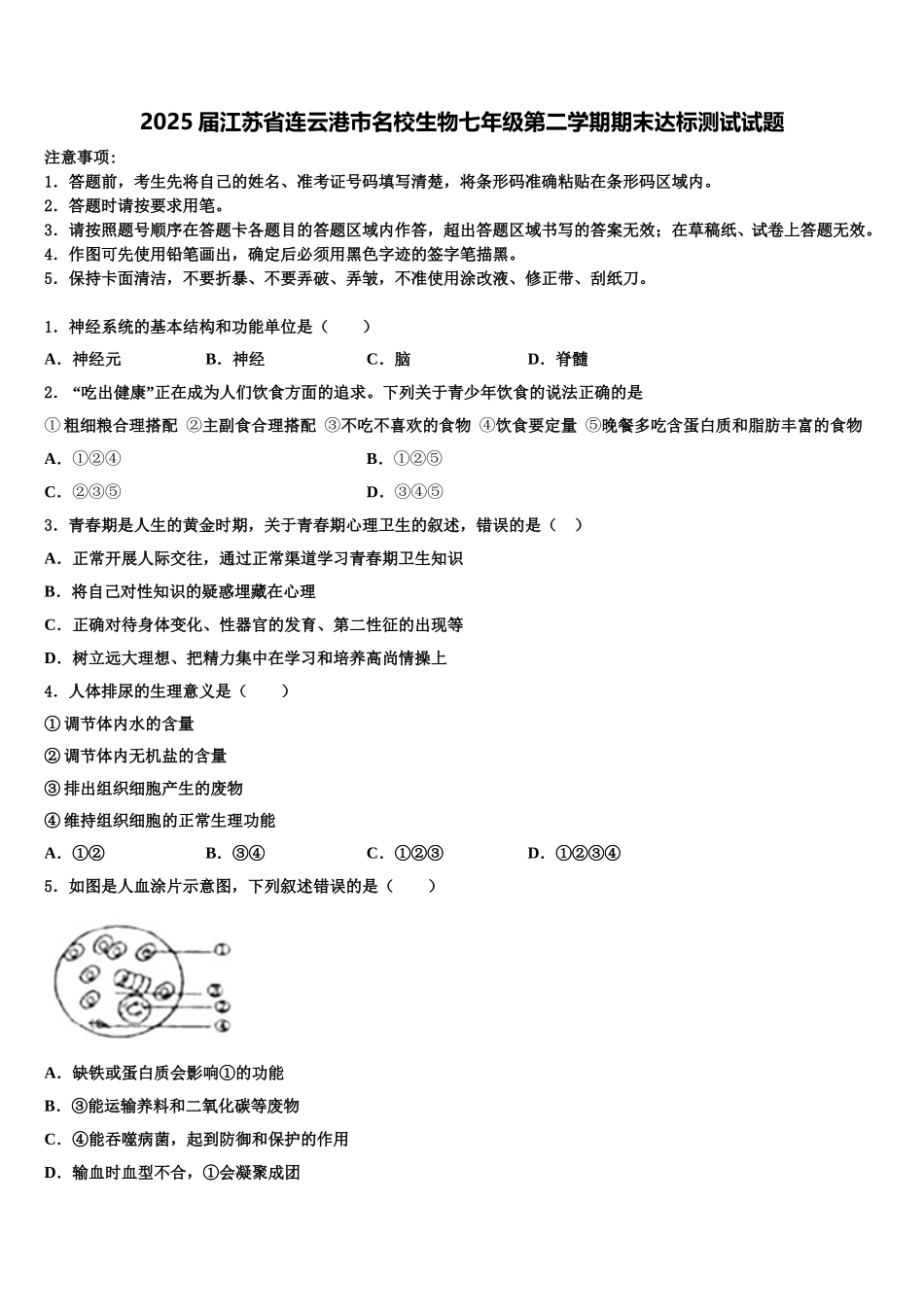
2025 届江苏省连云港市名校生物七年级第二学期期末达标测试试题注意事项:1.答题前,考生先将自己的姓名、准考证号码填写清楚,将条形码准确粘贴在条形码区域内。2.答题时请按要求用笔。3.请按照题号顺序在答题卡各题目的答题区域内作答,超出答题区域书写的答案无效;在草稿纸、试卷上答题无效。4.作图可先使用铅笔画出,确定后必须用黑色字迹的签字笔描黑。5.保持卡面清洁,不要折暴、不要弄破、弄皱,不准使用涂改液、修正带、刮纸刀。1.神经系统的基本结构和功能单位是( )A.神经元B.神经C.脑D.脊髓2. “吃出健康”正在成为人们饮食方面的追求。下列关于青少年饮食的说法正确的是① 粗细粮合理搭配 ②主副食合理搭配 ③不吃不喜欢的食物 ④饮食要定量 ⑤晚餐多吃含蛋白质和脂肪丰富的食物A.①②④B.①②⑤C.②③⑤D.③④⑤3.青春期是人生的黄金时期,关于青春期心理卫生的叙述,错误的是( )A.正常开展人际交往,通过正常渠道学习青春期卫生知识B.将自己对性知识的疑惑埋藏在心理C.正确对待身体变化、性器官的发育、第二性征的出现等D.树立远大理想、把精力集中在学习和培养高尚情操上4.人体排尿的生理意义是( )① 调节体内水的含量 ② 调节体内无机盐的含量 ③ 排出组织细胞产生的废物 ④ 维持组织细胞的正常生理功能A.①②B.③④C.①②③D.①②③④5.如图是人血涂片示意图,下列叙述错误的是( )A.缺铁或蛋白质会影响①的功能B.③能运输养料和二氧化碳等废物C.④能吞噬病菌,起到防御和保护的作用 D.输血时血型不合,①会凝聚成团6.人类珍贵的生命之旅开始于受精卵的形成,其形成部位是A.卵巢B.子宫C.阴道D.输卵管7.人的生命是宝贵的,新的生命起点是精卵结合成的受精卵,那么受精的场所是 ( )A.输卵管B.卵巢C.子宫内膜D.子宫8.下列哪组疾病属于缺乏激素引起的 ( )A.甲亢 侏儒症 坏血病B.巨人症 地方性甲状腺肿 脚气病C.糖尿病 呆小症 侏儒症D.白化病 艾滋病 贫血9.目前一般认为,现代类人猿和人类的共同祖先是( )A.北京人B.东非人C.长臂猿D.森林古猿10.很多同学喜欢骑车时戴耳机听音乐,这样不仅容易导致交通事故,而且长期使用耳机,还最容易对下列 哪个部位造成损伤( )A.鼓膜B.外耳道C.耳蜗D.咽鼓管11.下列有关人体生命活动的叙述不正确的是( )A.脑与躯干、内脏之间的联系通路是脊髓B.神经系统由大脑、脊髓和神经组成C.调...

1、当您付费下载文档后,您只拥有了使用权限,并不意味着购买了版权,文档只能用于自身使用,不得用于其他商业用途(如 [转卖]进行直接盈利或[编辑后售卖]进行间接盈利)。
2、本站所有内容均由合作方或网友上传,本站不对文档的完整性、权威性及其观点立场正确性做任何保证或承诺!文档内容仅供研究参考,付费前请自行鉴别。
3、如文档内容存在违规,或者侵犯商业秘密、侵犯著作权等,请点击“违规举报”。

碎片内容

2025届江苏省连云港市名校生物七年级第二学期期末达标测试试题含解析

您可能关注的文档

确认删除?