2024-2025学年广东省北京师范大学东莞石竹附属学校高二下物理期中联考试题含解析

2024-2025学年广东省北京师范大学东莞石竹附属学校高二下物理期中联考试题含解析_第1页
1/13
2024-2025学年广东省北京师范大学东莞石竹附属学校高二下物理期中联考试题含解析_第2页
2/13
2024-2025学年广东省北京师范大学东莞石竹附属学校高二下物理期中联考试题含解析_第3页
3/13
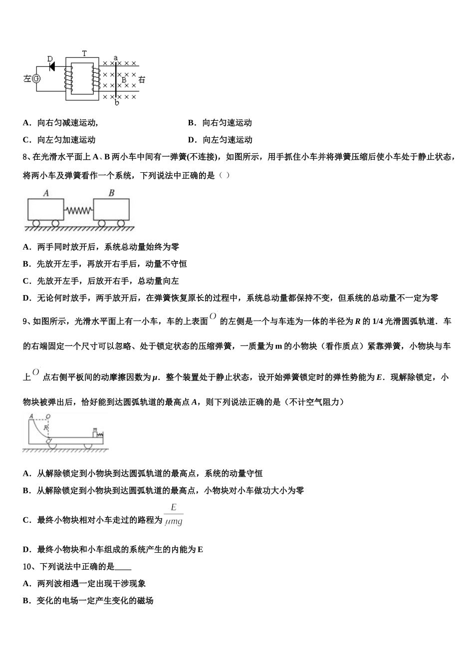
2024-2025 学年广东省北京师范大学东莞石竹附属学校高二下物理期中联考试题注意事项:1. 答题前,考生先将自己的姓名、准考证号填写清楚,将条形码准确粘贴在考生信息条形码粘贴区。2.选择题必须使用 2B 铅笔填涂;非选择题必须使用 0.5 毫米黑色字迹的签字笔书写,字体工整、笔迹清楚。3.请按照题号顺序在各题目的答题区域内作答,超出答题区域书写的答案无效;在草稿纸、试题卷上答题无效。4.保持卡面清洁,不要折叠,不要弄破、弄皱,不准使用涂改液、修正带、刮纸刀。一、单项选择题:本题共 6 小题,每小题 4 分,共 24 分。在每小题给出的四个选项中,只有一项是符合题目要求的。1、如图所示为两分子系统的势能 Ep与两分子间距离 r 的关系曲线.下列说法正确的是( ) A.当 r 等于 r1时,分子间的作用力为零B.当 r 小于 r2时,分子间的作用力表现为斥力C.当 r 大于 r1时,分子间的作用力表现为引力D.在 r 由 r1变到 r2的过程中,分子间的作用力做负功2、如图所示是一交变电流的 i-t 图象,则该交流电电流的有效值为( )A.B.AC.4AD.3、质量相等的氢气和氧气,温度相同,不考虑气体分子的势能,则A.氢气的内能较大 B.氧气的内能较大C.氧气分子的平均速率大 D.氢气分子的平均动能较大4、如图所示,空间存在正交的匀强电场和匀强磁场,匀强电场方向竖直向上,匀强磁场的方向垂直纸面向里.有一内壁光滑、底部有带正电小球的试管.在水平拉力 F 作用下,试管向右匀速运动,带电小球能从试管口处飞出.已知小球质量为 m,带电量为 q,场强大小为 E=.关于带电小球及其在离开试管前的运动,下列说法中不正确的是( )A.洛伦兹力不做功 B.电场力做正功C.小球运动轨迹为拋物线 D.水平拉力 F 大小不变5、如图甲所示,悬挂在竖直方向上的弹簧振子,周期 T=2s,从最低点位置向上运动时开始计时,振动图像如图乙所示,则下列说法正确的是( )A.t=1,25s,振子的加速度为正,速度也为正B.t=1s,弹性势能最大,重力势能最小C.t=0.5s,弹性势能为零,重力势能最小D.t=2s,弹性势能最大,重力势能最小6、一定质量的理想气体经过如图所示的一系列过程:下列说法正确的是______.A.由 a→b 过程,气体内能增加B.由 a→b 过程,气体分子热运动加剧C.当分子热运动减缓时,压强必定减小D.当分子平均动能增大时,气体体积可以保持不变二、多项选择题:本题共 4 小题,每小题 5...

1、当您付费下载文档后,您只拥有了使用权限,并不意味着购买了版权,文档只能用于自身使用,不得用于其他商业用途(如 [转卖]进行直接盈利或[编辑后售卖]进行间接盈利)。
2、本站所有内容均由合作方或网友上传,本站不对文档的完整性、权威性及其观点立场正确性做任何保证或承诺!文档内容仅供研究参考,付费前请自行鉴别。
3、如文档内容存在违规,或者侵犯商业秘密、侵犯著作权等,请点击“违规举报”。

碎片内容

2024-2025学年广东省北京师范大学东莞石竹附属学校高二下物理期中联考试题含解析

您可能关注的文档

确认删除?