2025届四川省蓬安二中高二下物理期中达标测试试题含解析

2025届四川省蓬安二中高二下物理期中达标测试试题含解析_第1页
1/10
2025届四川省蓬安二中高二下物理期中达标测试试题含解析_第2页
2/10
2025届四川省蓬安二中高二下物理期中达标测试试题含解析_第3页
3/10
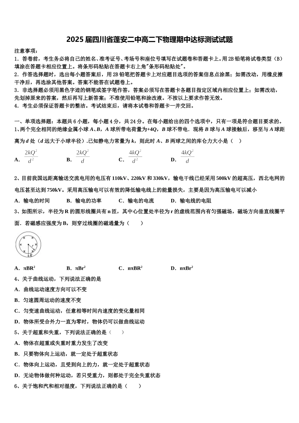
2025 届四川省蓬安二中高二下物理期中达标测试试题注意事项:1.答卷前,考生务必将自己的姓名、准考证号、考场号和座位号填写在试题卷和答题卡上。用 2B 铅笔将试卷类型(B)填涂在答题卡相应位置上。将条形码粘贴在答题卡右上角"条形码粘贴处"。2.作答选择题时,选出每小题答案后,用 2B 铅笔把答题卡上对应题目选项的答案信息点涂黑;如需改动,用橡皮擦干净后,再选涂其他答案。答案不能答在试题卷上。3.非选择题必须用黑色字迹的钢笔或签字笔作答,答案必须写在答题卡各题目指定区域内相应位置上;如需改动,先划掉原来的答案,然后再写上新答案;不准使用铅笔和涂改液。不按以上要求作答无效。4.考生必须保证答题卡的整洁。考试结束后,请将本试卷和答题卡一并交回。一、单项选择题:本题共 6 小题,每小题 4 分,共 24 分。在每小题给出的四个选项中,只有一项是符合题目要求的。1、两个完全相同的绝缘金属小球 A、B,A 球所带电荷量为+4Q,B 球不带电.现将 B 球与 A 球接触后,移至与 A 球距离为 d 处(d 远大于小球半径).已知静电力常量为 k,则此时 A、B 两球之间的库仑力大小是( )A.B.C.D.2、目前我国远距离输送交流电用的电压有 110kV、220kV 和 330kV,输电干线已经采用 500kV 的超高压,西北电网的电压甚至达到 750kV。采用高压输电可以有效的降低输电线上的能量损失,主要是因为高压输电可以减小A.输电的时间B.输电的功率C.输电的电流D.输电线的电阻3、如图所示,半径为 R 的圆形线圈共有 n 匝,其中心位置处半径为 r 的虚线范围内有匀强磁场,磁场方向垂直线圈平面.若磁感应强度为 B,则穿过线圈的磁通量为( )A.πBR2B.πBr2C.nπBR2D.nπBr24、关于曲线运动,下列说法正确的是A.曲线运动速度方向可以不变B.匀速圆周运动的速度不变C.匀变速曲线运动,任意相等时间内速度的变化量相同D.物体所受合外力一直为零时,物体仍可以做曲线运动5、关于超重和失重,下列说法正确的是 ()A.物体在超重或失重时重力发生了改变B.只要物体向上运动,就一定处于超重状态C.物体向上运动,且受到向上的力,就一定处于超重状态D.无论物体做何种运动,若只受重力,则都处于完全失重状态6、关于饱和汽和相对湿度,下列说法正确的是( )A.饱和汽压跟热力学温度成正比B.温度一定时,饱和汽的密度为一定值,温度升高,饱和汽的密度增大C.空气的相对湿度定义为水的饱和汽压...

1、当您付费下载文档后,您只拥有了使用权限,并不意味着购买了版权,文档只能用于自身使用,不得用于其他商业用途(如 [转卖]进行直接盈利或[编辑后售卖]进行间接盈利)。
2、本站所有内容均由合作方或网友上传,本站不对文档的完整性、权威性及其观点立场正确性做任何保证或承诺!文档内容仅供研究参考,付费前请自行鉴别。
3、如文档内容存在违规,或者侵犯商业秘密、侵犯著作权等,请点击“违规举报”。

碎片内容

2025届四川省蓬安二中高二下物理期中达标测试试题含解析

您可能关注的文档

确认删除?