内蒙古集宁一中2025届高一生物第二学期期末学业水平测试模拟试题含解析

内蒙古集宁一中2025届高一生物第二学期期末学业水平测试模拟试题含解析_第1页
1/10
内蒙古集宁一中2025届高一生物第二学期期末学业水平测试模拟试题含解析_第2页
2/10
内蒙古集宁一中2025届高一生物第二学期期末学业水平测试模拟试题含解析_第3页
3/10
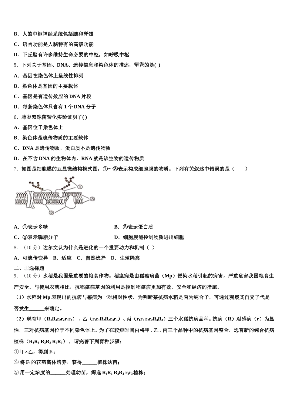
内蒙古集宁一中 2025 届高一生物第二学期期末学业水平测试模拟试题注意事项:1.答题前,考生先将自己的姓名、准考证号码填写清楚,将条形码准确粘贴在条形码区域内。2.答题时请按要求用笔。3.请按照题号顺序在答题卡各题目的答题区域内作答,超出答题区域书写的答案无效;在草稿纸、试卷上答题无效。4.作图可先使用铅笔画出,确定后必须用黑色字迹的签字笔描黑。5.保持卡面清洁,不要折暴、不要弄破、弄皱,不准使用涂改液、修正带、刮纸刀。一、选择题(本大题共 7 小题,每小题 6 分,共 42 分。)1.图为雄果蝇体细胞染色体图解,下列说法错误的是A.该生物进行基因测序应选择 5 条染色体B.雄果蝇体细胞有丝分裂后期有 2 个染色体组C.该图中含有 4 对同源染色体D.雄果蝇配子的染色体组成是 X、Ⅱ、Ⅲ、Ⅳ或 Y、Ⅱ、Ⅲ、Ⅳ2.若图中甲、乙两图均表示人体生命活动调节过程中细胞之间的信息传递方式,以下相关叙述中不正确的是( ) A.细胞 2、细胞 4 依靠细胞表面的糖蛋白识别信息B.信息从细胞 3 传递到细胞 4 的速度比从细胞 1 传递到细胞 2 快C.若细胞 1 为下丘脑中的分泌细胞,产生的激素作用于细胞 2,则细胞 2 可能是甲状腺细胞D.人体对寒冷的反应与乙图所示调节有关,也与甲图所示的调节有关3.生物体生命活动的主要承担者、遗传信息的携带者、结构和功能的基本单位、生命活动的主要能源物质依次是( )A.核酸、蛋白质、细胞、糖类B.糖类、蛋白质、细胞、核酸C.蛋白质、核酸、细胞、糖类D.蛋白质、核酸、糖类、细胞4.下列关于人体中枢神经系统的叙述,错误的是( )A.小脑损伤可导致身体平衡失调B.人的中枢神经系统包括脑和脊髓C.语言功能是人脑特有的高级功能D.下丘脑有许多维持生命必要的中枢,如呼吸中枢5.下列关于基因、DNA、遗传信息和染色体的描述,错误的是( )A.基因在染色体上呈线性排列B.染色体是基因的主要载体C.基因是有遗传效应的 DNA 片段D.每条染色体只含有 1 个 DNA 分子6.肺炎双球菌转化实验证明了( )A.基因位于染色体上B.染色体是遗传物质的主要载体C.DNA 是遗传物质,蛋白质不是遗传物质D.在不含 DNA 的生物体内,RNA 就是该生物的遗传物质7.如图是细胞膜的亚显微结构模式图,①~③表示构成细胞膜的物质。下列有关叙述中错误的是( )A.①表示多糖B.②表示蛋白质C.③表示磷脂分子D.细胞膜能控制物质进出细胞8.(10 分)达尔文认为什...

1、当您付费下载文档后,您只拥有了使用权限,并不意味着购买了版权,文档只能用于自身使用,不得用于其他商业用途(如 [转卖]进行直接盈利或[编辑后售卖]进行间接盈利)。
2、本站所有内容均由合作方或网友上传,本站不对文档的完整性、权威性及其观点立场正确性做任何保证或承诺!文档内容仅供研究参考,付费前请自行鉴别。
3、如文档内容存在违规,或者侵犯商业秘密、侵犯著作权等,请点击“违规举报”。

碎片内容

内蒙古集宁一中2025届高一生物第二学期期末学业水平测试模拟试题含解析

您可能关注的文档

确认删除?