内蒙古赤峰市翁牛特旗乌丹二中2025年高一生物第二学期期末达标检测模拟试题含解析

内蒙古赤峰市翁牛特旗乌丹二中2025年高一生物第二学期期末达标检测模拟试题含解析_第1页
1/9
内蒙古赤峰市翁牛特旗乌丹二中2025年高一生物第二学期期末达标检测模拟试题含解析_第2页
2/9
内蒙古赤峰市翁牛特旗乌丹二中2025年高一生物第二学期期末达标检测模拟试题含解析_第3页
3/9
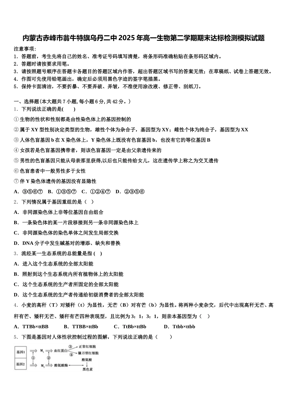
内蒙古赤峰市翁牛特旗乌丹二中 2025 年高一生物第二学期期末达标检测模拟试题注意事项:1.答题前,考生先将自己的姓名、准考证号码填写清楚,将条形码准确粘贴在条形码区域内。2.答题时请按要求用笔。3.请按照题号顺序在答题卡各题目的答题区域内作答,超出答题区域书写的答案无效;在草稿纸、试卷上答题无效。4.作图可先使用铅笔画出,确定后必须用黑色字迹的签字笔描黑。5.保持卡面清洁,不要折暴、不要弄破、弄皱,不准使用涂改液、修正带、刮纸刀。一、选择题(本大题共 7 小题,每小题 6 分,共 42 分。)1.下列说法正确的是( )① 生物的性状和性别都是由性染色体上的基因控制的 ② 属于 XY 型性别决定类型的生物,雄性个体为杂合子,基因型为 XY;雌性个体为纯合子,基因型为 XX ③ 人体色盲基因 b 在 X 染色体上,Y 染色体上既没有色盲基因 b,也没有它的等位基因 B ④ 女孩若是色盲基因携带者,则该色盲基因一定是由父亲遗传来的 ⑤ 男性的色盲基因只能从母亲那里获得,以后也只能传给女儿,这在遗传学上称之为交叉遗传 ⑥ 色盲患者中一般男性多于女性 ⑦ 伴 Y 染色体遗传的基因没有显隐性A.③⑤⑥⑦ B.①③⑤⑦ C.①②④⑦ D.②③⑤⑥2.下列情况属于基因重组的是( )A.非同源染色体上非等位基因自由组合B.一条染色体的某一片段移接到另一条非同源染色体上C.非同源染色体的染色单体之间发生局部交换D.DNA 分子中发生碱基对的增添、缺失和替换3.流经某一生态系统的总能量是指 ( )A.进入这个生态系统的全部太阳能B.照射到这个生态系统内所有植物体上的太阳能C.这个生态系统的生产者所固定的全部太阳能D.这个生态系统的生产者传递给初级消费者的全部太阳能4.小麦的高秆(T)对矮秆(t)为显性,无芒(B)对有芒(b)为显性。将两种小麦杂交,后代中出现高秆无芒、高秆有芒、矮秆无芒、矮秆有芒四种表现型,且比例为 3:1:3:1,则亲本基因型为( )A.TTBb×ttBBB.TTBB×ttBbC.TtBb×ttBbD.Ttbb×ttbb5.下图是基因对人体性状控制过程的图解,下列说法正确的是( )A.基因 1 和基因 2 可在同一细胞中表达B.①、②过程的碱基配对方式不完全相同C.③、④不同的根本原因是基因中碱基对的缺失D.白化病的成因是酪氨酸酶活性低导致黑色素不能合成6.下表表示人体细胞外液和细胞内液的物质组成和含量的测定数据:成分(mmol/L)Na+K+Ca2+Mg2+Cl-有机酸蛋白质①②1425.0...

1、当您付费下载文档后,您只拥有了使用权限,并不意味着购买了版权,文档只能用于自身使用,不得用于其他商业用途(如 [转卖]进行直接盈利或[编辑后售卖]进行间接盈利)。
2、本站所有内容均由合作方或网友上传,本站不对文档的完整性、权威性及其观点立场正确性做任何保证或承诺!文档内容仅供研究参考,付费前请自行鉴别。
3、如文档内容存在违规,或者侵犯商业秘密、侵犯著作权等,请点击“违规举报”。

碎片内容

内蒙古赤峰市翁牛特旗乌丹二中2025年高一生物第二学期期末达标检测模拟试题含解析

您可能关注的文档

确认删除?