浙江宁波市余姚中学2025-2026学年化学高一上期中统考模拟试题含解析

浙江宁波市余姚中学2025-2026学年化学高一上期中统考模拟试题含解析_第1页
1/14
浙江宁波市余姚中学2025-2026学年化学高一上期中统考模拟试题含解析_第2页
2/14
浙江宁波市余姚中学2025-2026学年化学高一上期中统考模拟试题含解析_第3页
3/14
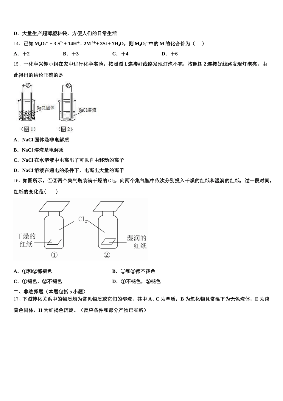
浙江宁波市余姚中学 2025-2026 学年化学高一上期中统考模拟试题请考生注意:1.请用 2B 铅笔将选择题答案涂填在答题纸相应位置上,请用 0.5 毫米及以上黑色字迹的钢笔或签字笔将主观题的答案写在答题纸相应的答题区内。写在试题卷、草稿纸上均无效。2.答题前,认真阅读答题纸上的《注意事项》,按规定答题。一、选择题(每题只有一个选项符合题意)1、在粗盐提纯的实验中,不需要的仪器是:A.坩埚 B.蒸发皿 C.玻璃棒 D.漏斗2、下列电离方程式正确的是A.Al2(SO4)3═2Al+3+3SO4-2 B.Ba(OH)2=Ba2++OH-C.NH3·H2ONH4++OH- D.NaHCO3═Na++H++CO32-3、在标准状况下,将 aL NH3完全溶于水得到 VmL 氨水,溶液的密度为 ρg·cm-3,溶质的质量分数为 w,溶质的物质的量浓度为 cmol·L-1。下列叙述中正确的是( )①c= ×100% ② c= ③若上述溶液中再加入 VmL 水后,所得溶液的质量分数大于 0.5w ④将 50 g上述溶液加入一定量的水稀释成 0.5cmol·L-1,则加入水的体积应大于 50 mLA.①④B.②③C.①③D.②④4、医学界通过用放射性 14C 标记的 C60,发现一种 C60的羧酸衍生物在特定条件下可通过断裂 DNA 杀死细胞,从而抑制艾滋病,则有关 14C 的叙述正确的是( )A.与 14N 含有的中子数相同B.是 C60的同素异形体C.与 C60中普通碳原子的化学性质不同D.与 12C 互为同位素5、下列说法正确的是( )A.32 g O2所含的原子数目为 NAB.0.5 mol H2SO4含有的原子总数目为 3.5NAC.HNO3的摩尔质量是 63 gD.0.5NA个氯气(Cl2)分子的物质的量是 1 mol6、,反应中氧化产物与还原产物的物质的量之比为A.1:1B.5:1C..2.1D.1:57、已知氯酸钠(NaClO3)与盐酸反应的化学方程式为 NaClO3+6HCl===NaCl+3Cl2↑+3H2O,则氧化产物和还原产物的质量比为( )A.6∶1 B.5∶1 C.3∶1 D.2∶18、下列叙述正确的是( )A.摩尔是七个基本物理量之一B.1 mol 任何物质都含有 6.02×1023个分子C.标准状况下,1 mol 任何物质体积均为 22.4 LD.摩尔质量在数值上等于该物质的相对分子质量或相对原子质量9、对于易燃、易爆、有毒的化学物质,往往会在其包装上贴上危险警告标签。下面所列的物质中,标签贴错了的是 ( )选项ABCD物质的化学式NaOH汽油KClO3乙醇危险警告标签A.AB.BC.CD.D10、某有机物苯酚,其试剂瓶上有如下标识,其含义是( )A.自燃物品、易燃B.腐蚀性、有毒C...

1、当您付费下载文档后,您只拥有了使用权限,并不意味着购买了版权,文档只能用于自身使用,不得用于其他商业用途(如 [转卖]进行直接盈利或[编辑后售卖]进行间接盈利)。
2、本站所有内容均由合作方或网友上传,本站不对文档的完整性、权威性及其观点立场正确性做任何保证或承诺!文档内容仅供研究参考,付费前请自行鉴别。
3、如文档内容存在违规,或者侵犯商业秘密、侵犯著作权等,请点击“违规举报”。

碎片内容

浙江宁波市余姚中学2025-2026学年化学高一上期中统考模拟试题含解析

您可能关注的文档

确认删除?