2025年广东省珠海市实验中学高一生物第二学期期末调研试题含解析

2025年广东省珠海市实验中学高一生物第二学期期末调研试题含解析_第1页
1/9
2025年广东省珠海市实验中学高一生物第二学期期末调研试题含解析_第2页
2/9
2025年广东省珠海市实验中学高一生物第二学期期末调研试题含解析_第3页
3/9
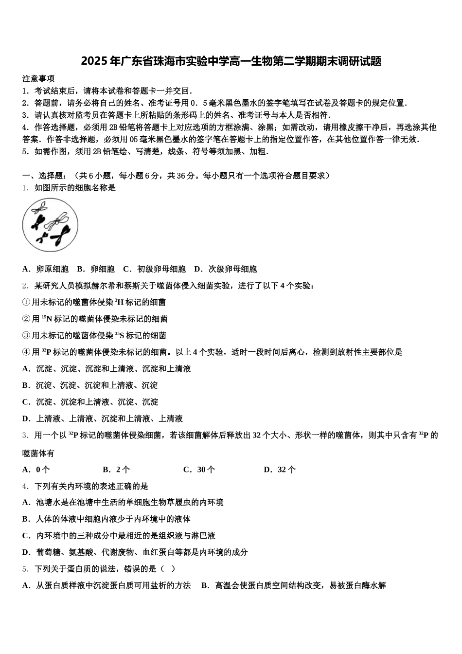
2025 年广东省珠海市实验中学高一生物第二学期期末调研试题注意事项1.考试结束后,请将本试卷和答题卡一并交回.2.答题前,请务必将自己的姓名、准考证号用 0.5 毫米黑色墨水的签字笔填写在试卷及答题卡的规定位置.3.请认真核对监考员在答题卡上所粘贴的条形码上的姓名、准考证号与本人是否相符.4.作答选择题,必须用 2B 铅笔将答题卡上对应选项的方框涂满、涂黑;如需改动,请用橡皮擦干净后,再选涂其他答案.作答非选择题,必须用 05 毫米黑色墨水的签字笔在答题卡上的指定位置作答,在其他位置作答一律无效.5.如需作图,须用 2B 铅笔绘、写清楚,线条、符号等须加黑、加粗.一、选择题:(共 6 小题,每小题 6 分,共 36 分。每小题只有一个选项符合题目要求)1.如图所示的细胞名称是A.卵原细胞 B.卵细胞 C.初级卵母细胞 D.次级卵母细胞2.某研究人员模拟赫尔希和蔡斯关于噬菌体侵入细菌实验,进行了以下 4 个实验:① 用未标记的噬菌体侵染 3H 标记的细菌 ② 用 15N 标记的噬菌体侵染未标记的细菌③ 用未标记的噬菌体侵染 35S 标记的细菌 ④ 用 32P 标记的噬菌体侵染未标记的细菌。以上 4 个实验,适时一段时间后离心,检测到放射性主要部位是A.沉淀、沉淀、沉淀和上清液、沉淀和上清液B.沉淀、沉淀、沉淀和上清液、沉淀C.沉淀、沉淀和上清液、沉淀、沉淀D.上清液、上清液、沉淀和上清液、上清液3.用一个以 32P 标记的噬菌体侵染细菌,若该细菌解体后释放出 32 个大小、形状一样的噬菌体,则其中只含有 32P 的噬菌体有A.0 个B.2 个C.30 个D.32 个4.下列有关内环境的表述正确的是A.池塘水是在池塘中生活的单细胞生物草履虫的内环境B.人体的体液中细胞内液少于内环境中的液体C.内环境中的三种成分中最相近的是组织液与淋巴液D.葡萄糖、氨基酸、代谢废物、血红蛋白等都是内环境的成分5.下列关于蛋白质的说法,错误的是( )A.从蛋白质样液中沉淀蛋白质可用盐析的方法B.高温会使蛋白质空间结构改变,易被蛋白酶水解C.蛋白质是在核糖体上合成的重要能源物质D.蛋白质可能具有催化、调节、免疫、运输识别等功能6.下列关于 DNA 分子结构的叙述中,错误的是A.毎个双链 DNA 分子最多含有四种脱氧核苷酸B.毎个 DNA 分子中碱基数=磷酸数=脱氧核糖数C.每个碱基分子上均连接着一个磷酸和一个脱氧核糖D.双链 DNA 分子中胞嘧啶的数目与鸟嘌呤的数目相同二、综...

1、当您付费下载文档后,您只拥有了使用权限,并不意味着购买了版权,文档只能用于自身使用,不得用于其他商业用途(如 [转卖]进行直接盈利或[编辑后售卖]进行间接盈利)。
2、本站所有内容均由合作方或网友上传,本站不对文档的完整性、权威性及其观点立场正确性做任何保证或承诺!文档内容仅供研究参考,付费前请自行鉴别。
3、如文档内容存在违规,或者侵犯商业秘密、侵犯著作权等,请点击“违规举报”。

碎片内容

2025年广东省珠海市实验中学高一生物第二学期期末调研试题含解析

您可能关注的文档

确认删除?