四川省眉山市仁寿第一中学校南校区2025年物理高二下期中达标检测试题含解析

四川省眉山市仁寿第一中学校南校区2025年物理高二下期中达标检测试题含解析_第1页
1/11
四川省眉山市仁寿第一中学校南校区2025年物理高二下期中达标检测试题含解析_第2页
2/11
四川省眉山市仁寿第一中学校南校区2025年物理高二下期中达标检测试题含解析_第3页
3/11
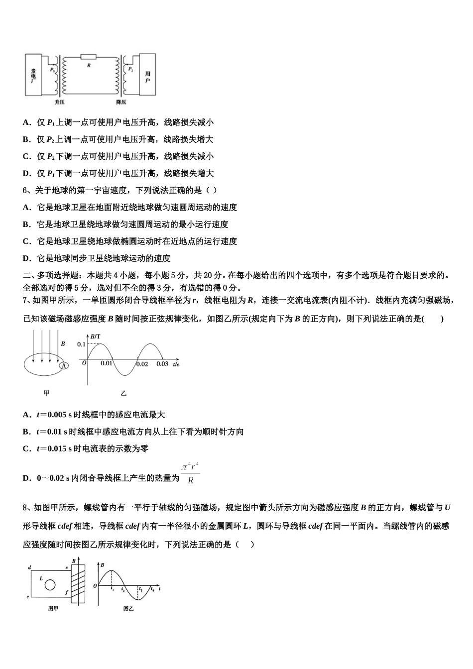
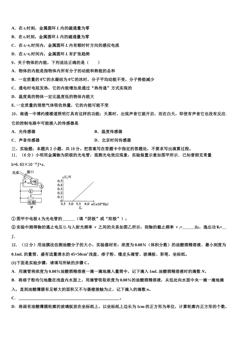
四川省眉山市仁寿第一中学校南校区 2025 年物理高二下期中达标检测试题注意事项:1.答卷前,考生务必将自己的姓名、准考证号、考场号和座位号填写在试题卷和答题卡上。用 2B 铅笔将试卷类型(B)填涂在答题卡相应位置上。将条形码粘贴在答题卡右上角"条形码粘贴处"。2.作答选择题时,选出每小题答案后,用 2B 铅笔把答题卡上对应题目选项的答案信息点涂黑;如需改动,用橡皮擦干净后,再选涂其他答案。答案不能答在试题卷上。3.非选择题必须用黑色字迹的钢笔或签字笔作答,答案必须写在答题卡各题目指定区域内相应位置上;如需改动,先划掉原来的答案,然后再写上新答案;不准使用铅笔和涂改液。不按以上要求作答无效。4.考生必须保证答题卡的整洁。考试结束后,请将本试卷和答题卡一并交回。一、单项选择题:本题共 6 小题,每小题 4 分,共 24 分。在每小题给出的四个选项中,只有一项是符合题目要求的。1、下列关于内能的说法正确的是( )A.质量和温度都相同的理想气体,内能一定相同B.气体温度不变,整体运动速度越大,其内能越大C.铁块熔化成铁水的过程中,温度不变,内能不变D.18g 的水、18g 的水蒸气在它们的温度都是 100℃时,它们的分子数目相同,分子动能相同,水蒸气的内能比水大2、根据麦克斯韦的电磁场理论,下列说法中正确的是( )A.在电场周围一定产生磁场,磁场周围一定产生电场B.在变化的电场周围一定产生变化的磁场,在变化的磁场周围一定产生变化的电场C.均匀变化的电场周围一定产生均匀变化的磁场D.振荡的电场在周围空间一定产生同频率振荡的磁场3、1g 100℃的水与 1g 100℃的水蒸气相比较,下述说法中正确的是A.分子的平均动能相同,分子的总动能不同B.分子的平均动能与分子的总动能都相同C.1g 100℃的水的内能与 1g 100℃的水蒸气的内能相同D.1g 100℃的水的内能大于 1g 100℃的水蒸气的内能4、一束绿光照射某金属发生了光电效应,则下列说法正确的是( )A.若增加绿光的照射强度,则逸出的光电子数增加B.若增加绿光的照射强度,则逸出的光电子最大初动能增加C.若改用紫光照射,则可能不会发生光电效应D.若改用红光照射,则逸出的光电子的最大初动能增加5、如图所示的远距离输电电路图中,升压变压器和降压变压器均为理想变压器且都有一个线圈可调,发电厂的输出电压及输电线的电阻均不变。在用电高峰期,随着用户耗电量的增大导致实际用户电压偏低,为使用户电压达到正常...

1、当您付费下载文档后,您只拥有了使用权限,并不意味着购买了版权,文档只能用于自身使用,不得用于其他商业用途(如 [转卖]进行直接盈利或[编辑后售卖]进行间接盈利)。
2、本站所有内容均由合作方或网友上传,本站不对文档的完整性、权威性及其观点立场正确性做任何保证或承诺!文档内容仅供研究参考,付费前请自行鉴别。
3、如文档内容存在违规,或者侵犯商业秘密、侵犯著作权等,请点击“违规举报”。

碎片内容

四川省眉山市仁寿第一中学校南校区2025年物理高二下期中达标检测试题含解析

您可能关注的文档

确认删除?