山东青岛市青岛二中2024-2025学年生物高一第二学期期末联考试题含解析

山东青岛市青岛二中2024-2025学年生物高一第二学期期末联考试题含解析_第1页
1/9
山东青岛市青岛二中2024-2025学年生物高一第二学期期末联考试题含解析_第2页
2/9
山东青岛市青岛二中2024-2025学年生物高一第二学期期末联考试题含解析_第3页
3/9
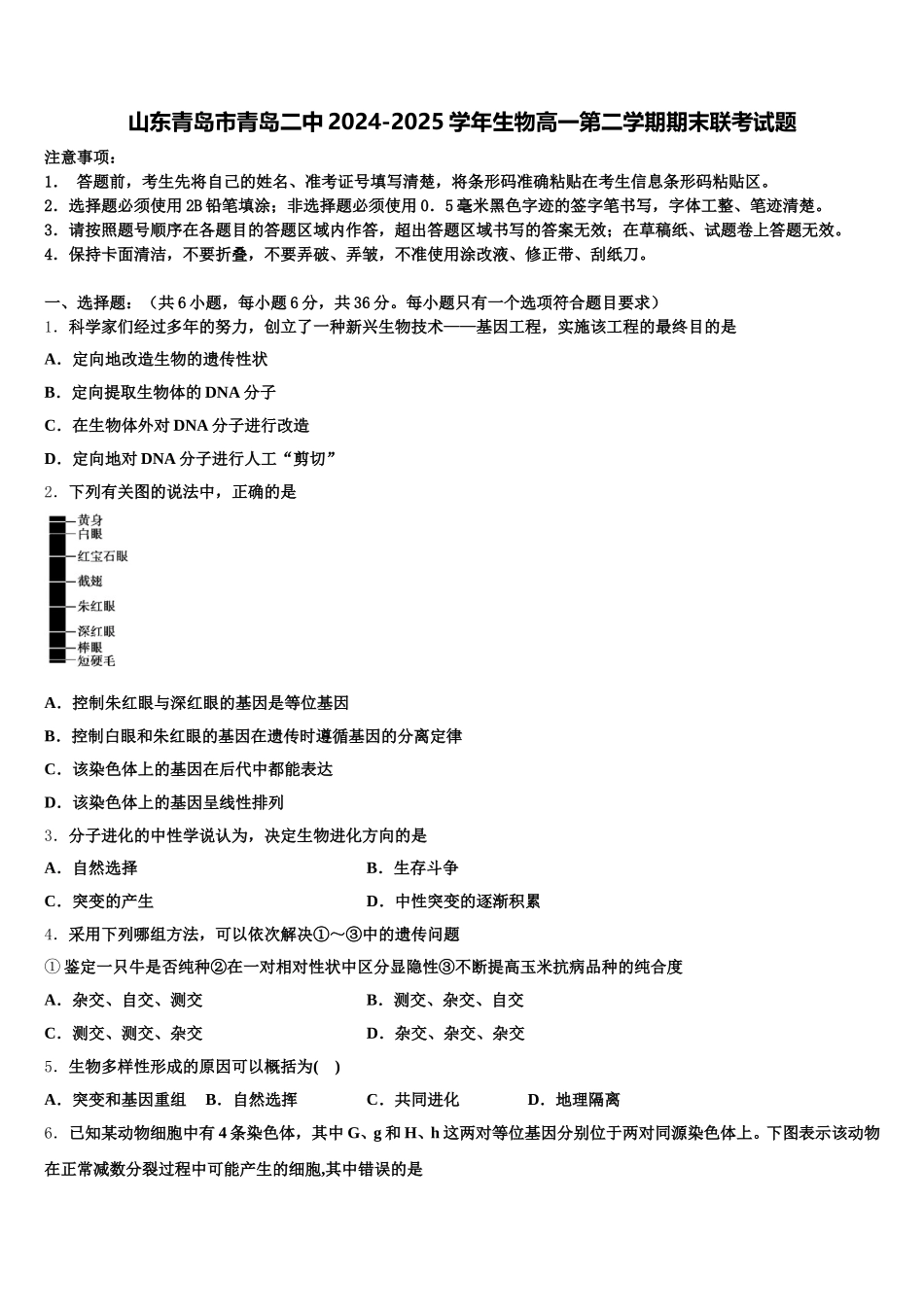
山东青岛市青岛二中 2024-2025 学年生物高一第二学期期末联考试题注意事项:1. 答题前,考生先将自己的姓名、准考证号填写清楚,将条形码准确粘贴在考生信息条形码粘贴区。2.选择题必须使用 2B 铅笔填涂;非选择题必须使用 0.5 毫米黑色字迹的签字笔书写,字体工整、笔迹清楚。3.请按照题号顺序在各题目的答题区域内作答,超出答题区域书写的答案无效;在草稿纸、试题卷上答题无效。4.保持卡面清洁,不要折叠,不要弄破、弄皱,不准使用涂改液、修正带、刮纸刀。一、选择题:(共 6 小题,每小题 6 分,共 36 分。每小题只有一个选项符合题目要求)1.科学家们经过多年的努力,创立了一种新兴生物技术——基因工程,实施该工程的最终目的是A.定向地改造生物的遗传性状B.定向提取生物体的 DNA 分子C.在生物体外对 DNA 分子进行改造D.定向地对 DNA 分子进行人工“剪切”2.下列有关图的说法中,正确的是A.控制朱红眼与深红眼的基因是等位基因B.控制白眼和朱红眼的基因在遗传时遵循基因的分离定律C.该染色体上的基因在后代中都能表达D.该染色体上的基因呈线性排列3.分子进化的中性学说认为,决定生物进化方向的是A.自然选择B.生存斗争C.突变的产生D.中性突变的逐渐积累4.采用下列哪组方法,可以依次解决①~③中的遗传问题① 鉴定一只牛是否纯种②在一对相对性状中区分显隐性③不断提高玉米抗病品种的纯合度A.杂交、自交、测交B.测交、杂交、自交C.测交、测交、杂交D.杂交、杂交、杂交5.生物多样性形成的原因可以概括为( )A.突变和基因重组B.自然选挥C.共同进化D.地理隔离6.已知某动物细胞中有 4 条染色体,其中 G、g 和 H、h 这两对等位基因分别位于两对同源染色体上。下图表示该动物在正常减数分裂过程中可能产生的细胞,其中错误的是A.B.C.D.二、综合题:本大题共 4 小题7.(9 分)如图是以二倍体水稻(2N=24)为亲本的几种不同育种方法示意图回答问题。(1)A→D 表示的育种方法称为__________。A→B 育种途径中,常采用__________方法来获取单倍体幼苗。(2)若亲本的基因型有以下四种类型(两对基因控制不同性状,且 A 对 a、B 对 b 完全显性):① 两亲本相互杂交,后代表现型为 3:1 的杂交组合是__________。② 选乙、丁为亲本,经 A、B、C 途径可培育出__________种纯合植株。(3)科学家培育出了抗旱的水稻新品种,而海岛水稻没有抗旱类型。有人想培育出抗旱的...

1、当您付费下载文档后,您只拥有了使用权限,并不意味着购买了版权,文档只能用于自身使用,不得用于其他商业用途(如 [转卖]进行直接盈利或[编辑后售卖]进行间接盈利)。
2、本站所有内容均由合作方或网友上传,本站不对文档的完整性、权威性及其观点立场正确性做任何保证或承诺!文档内容仅供研究参考,付费前请自行鉴别。
3、如文档内容存在违规,或者侵犯商业秘密、侵犯著作权等,请点击“违规举报”。

碎片内容

山东青岛市青岛二中2024-2025学年生物高一第二学期期末联考试题含解析

您可能关注的文档

确认删除?