2025届吉林省长春市第八中学高一下生物期末统考试题含解析

2025届吉林省长春市第八中学高一下生物期末统考试题含解析_第1页
1/9
2025届吉林省长春市第八中学高一下生物期末统考试题含解析_第2页
2/9
2025届吉林省长春市第八中学高一下生物期末统考试题含解析_第3页
3/9
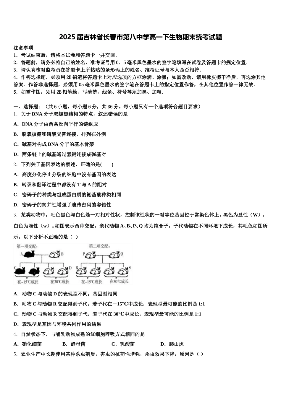
2025 届吉林省长春市第八中学高一下生物期末统考试题注意事项1.考试结束后,请将本试卷和答题卡一并交回.2.答题前,请务必将自己的姓名、准考证号用 0.5 毫米黑色墨水的签字笔填写在试卷及答题卡的规定位置.3.请认真核对监考员在答题卡上所粘贴的条形码上的姓名、准考证号与本人是否相符.4.作答选择题,必须用 2B 铅笔将答题卡上对应选项的方框涂满、涂黑;如需改动,请用橡皮擦干净后,再选涂其他答案.作答非选择题,必须用 05 毫米黑色墨水的签字笔在答题卡上的指定位置作答,在其他位置作答一律无效.5.如需作图,须用 2B 铅笔绘、写清楚,线条、符号等须加黑、加粗.一、选择题:(共 6 小题,每小题 6 分,共 36 分。每小题只有一个选项符合题目要求)1.关于 DNA 分子双螺旋结构的特点,叙述错误的是A.DNA 分子由两条反向平行的链组成B.脱氧核糖和磷酸交替连接,排列在外侧C.碱基对构成 DNA 分子的基本骨架D.两条链上的碱基通过氢键连接成碱基对2.下列关于基因表达的叙述,正确的是( )A.高度分化停止分裂的细胞中没有基因的表达B.转录和翻译过程中都没有 T 与 A 的配对C.密码子的种类与组成蛋白质的氨基酸种类相同D.密码子的简并性增强了遗传密码的容错性3.某类动物中,毛色黑色与白色是一对相对性状,控制该性状的一对等位基因位于常染色体上。黑色为显性(W),白色为隐性(w)。如图表示两种交配,亲代动物 A、B、P、Q 均为纯合子,子代动物在不同环境下成长,其毛色如图所示,以下分析不正确的是( )A.动物 C 与动物 D 的表现型不同,基因型相同B.动物 C 与动物 R 交配得到子代,若子代在-15℃中成长,表现型最可能的比例是 1:1C.动物 C 与动物 R 交配得到子代,若子代在 30℃中成长,表现型最可能的比例是 1:1D.表现型是基因与环境共同作用的结果4.自然状态下,与哺乳动物成熟的红细胞呼吸方式相同的是A.硝化细菌B.酵母菌C.乳酸菌D.爬山虎5.农业生产中长期使用某种杀虫剂后,害虫的抗药性增强,杀虫效果下降,原因是( )A.杀虫剂对害虫具有选择作用,使抗药性害虫的数量增加B.杀虫剂诱发了害虫抗药性基因的产生C.杀虫剂能诱导害虫分解药物的基因表达D.害虫发生了定向突变,增强了抵抗性6.下列关于肺炎双球菌转化实验和艾弗里实验的叙述中,正确的是A.将 S 型细菌中的 DNA 注入小鼠体内,小鼠会死亡B.在转化过程中,加热杀死后的 S 型细菌中...

1、当您付费下载文档后,您只拥有了使用权限,并不意味着购买了版权,文档只能用于自身使用,不得用于其他商业用途(如 [转卖]进行直接盈利或[编辑后售卖]进行间接盈利)。
2、本站所有内容均由合作方或网友上传,本站不对文档的完整性、权威性及其观点立场正确性做任何保证或承诺!文档内容仅供研究参考,付费前请自行鉴别。
3、如文档内容存在违规,或者侵犯商业秘密、侵犯著作权等,请点击“违规举报”。

碎片内容

2025届吉林省长春市第八中学高一下生物期末统考试题含解析

您可能关注的文档

确认删除?