宁夏开元学校2025年物理高一第二学期期末经典模拟试题含解析

宁夏开元学校2025年物理高一第二学期期末经典模拟试题含解析_第1页
1/18
宁夏开元学校2025年物理高一第二学期期末经典模拟试题含解析_第2页
2/18
宁夏开元学校2025年物理高一第二学期期末经典模拟试题含解析_第3页
3/18
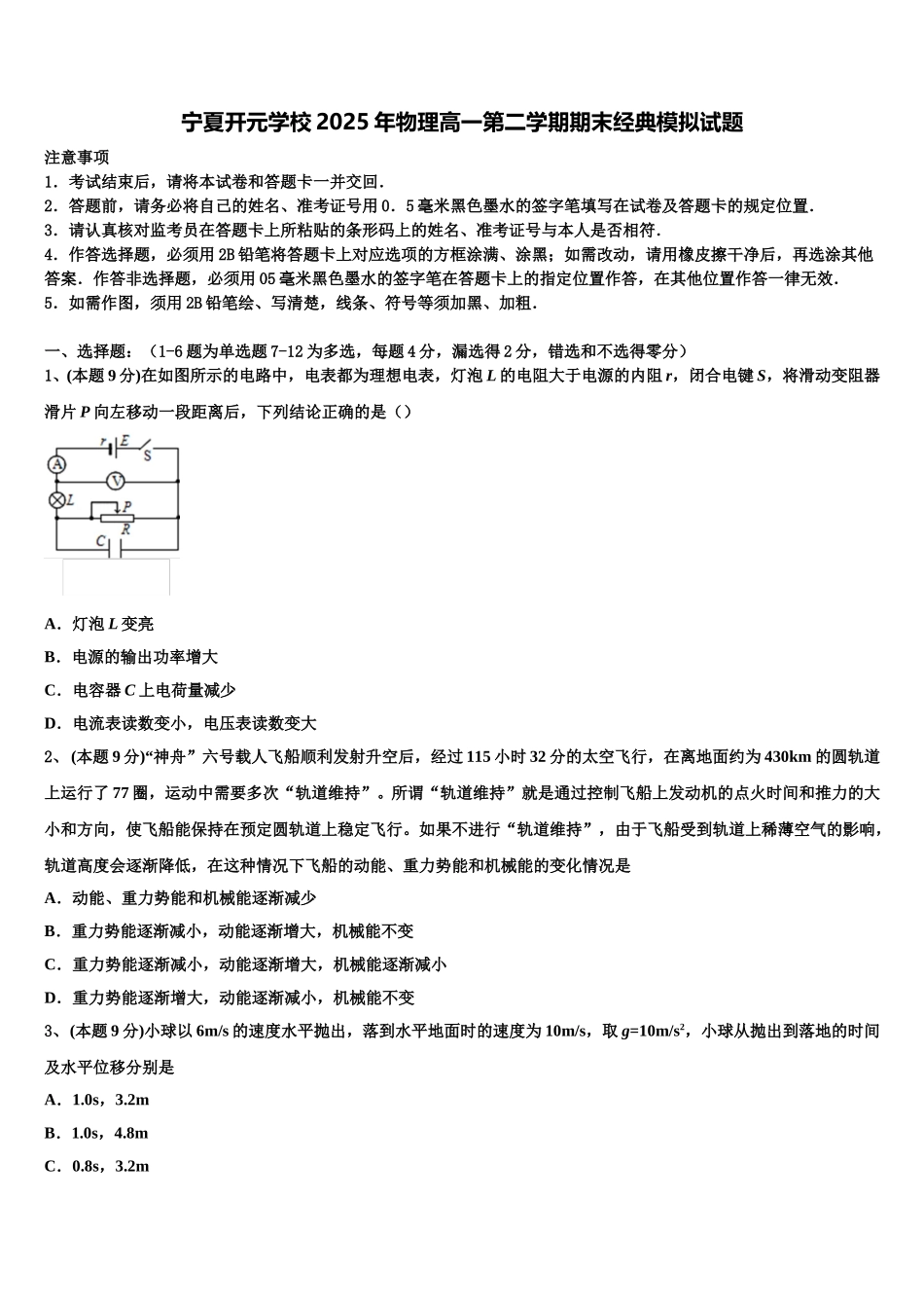
宁夏开元学校 2025 年物理高一第二学期期末经典模拟试题注意事项1.考试结束后,请将本试卷和答题卡一并交回.2.答题前,请务必将自己的姓名、准考证号用 0.5 毫米黑色墨水的签字笔填写在试卷及答题卡的规定位置.3.请认真核对监考员在答题卡上所粘贴的条形码上的姓名、准考证号与本人是否相符.4.作答选择题,必须用 2B 铅笔将答题卡上对应选项的方框涂满、涂黑;如需改动,请用橡皮擦干净后,再选涂其他答案.作答非选择题,必须用 05 毫米黑色墨水的签字笔在答题卡上的指定位置作答,在其他位置作答一律无效.5.如需作图,须用 2B 铅笔绘、写清楚,线条、符号等须加黑、加粗.一、选择题:(1-6 题为单选题 7-12 为多选,每题 4 分,漏选得 2 分,错选和不选得零分)1、 (本题 9 分)在如图所示的电路中,电表都为理想电表,灯泡 L 的电阻大于电源的内阻 r,闭合电键 S,将滑动变阻器滑片 P 向左移动一段距离后,下列结论正确的是()A.灯泡 L 变亮B.电源的输出功率增大C.电容器 C 上电荷量减少D.电流表读数变小,电压表读数变大2、 (本题 9 分)“神舟”六号载人飞船顺利发射升空后,经过 115 小时 32 分的太空飞行,在离地面约为 430km 的圆轨道上运行了 77 圈,运动中需要多次“轨道维持”。所谓“轨道维持”就是通过控制飞船上发动机的点火时间和推力的大小和方向,使飞船能保持在预定圆轨道上稳定飞行。如果不进行“轨道维持”,由于飞船受到轨道上稀薄空气的影响,轨道高度会逐渐降低,在这种情况下飞船的动能、重力势能和机械能的变化情况是A.动能、重力势能和机械能逐渐减少B.重力势能逐渐减小,动能逐渐增大,机械能不变C.重力势能逐渐减小,动能逐渐增大,机械能逐渐减小D.重力势能逐渐增大,动能逐渐减小,机械能不变3、 (本题 9 分)小球以 6m/s 的速度水平抛出,落到水平地面时的速度为 10m/s,取 g=10m/s2,小球从抛出到落地的时间及水平位移分别是A.1.0s,3.2mB.1.0s,4.8mC.0.8s,3.2mD.0.8s,4.8m4、(本题 9 分)汽车发动机的额定功率为 60KW,汽车质量为 5t.汽车在水平面上行驶时,阻力与车重与正比,g=10m/s2,当汽车以额定功率匀速行驶时速度最大为 10m/s.突然减小油门,使发动机功率减小到 42KW,对汽车在此后一段时间内的运动情况描述正确的有( )A.若保持牵引力 4.2×103N 不变,可以使汽车做匀减速直线运动B.若保持牵引力 4.2×103N 不...

1、当您付费下载文档后,您只拥有了使用权限,并不意味着购买了版权,文档只能用于自身使用,不得用于其他商业用途(如 [转卖]进行直接盈利或[编辑后售卖]进行间接盈利)。
2、本站所有内容均由合作方或网友上传,本站不对文档的完整性、权威性及其观点立场正确性做任何保证或承诺!文档内容仅供研究参考,付费前请自行鉴别。
3、如文档内容存在违规,或者侵犯商业秘密、侵犯著作权等,请点击“违规举报”。

碎片内容

宁夏开元学校2025年物理高一第二学期期末经典模拟试题含解析

您可能关注的文档

确认删除?