2025年湖北省随州市普通高中高一下生物期末质量检测试题含解析

2025年湖北省随州市普通高中高一下生物期末质量检测试题含解析_第1页
1/9
2025年湖北省随州市普通高中高一下生物期末质量检测试题含解析_第2页
2/9
2025年湖北省随州市普通高中高一下生物期末质量检测试题含解析_第3页
3/9
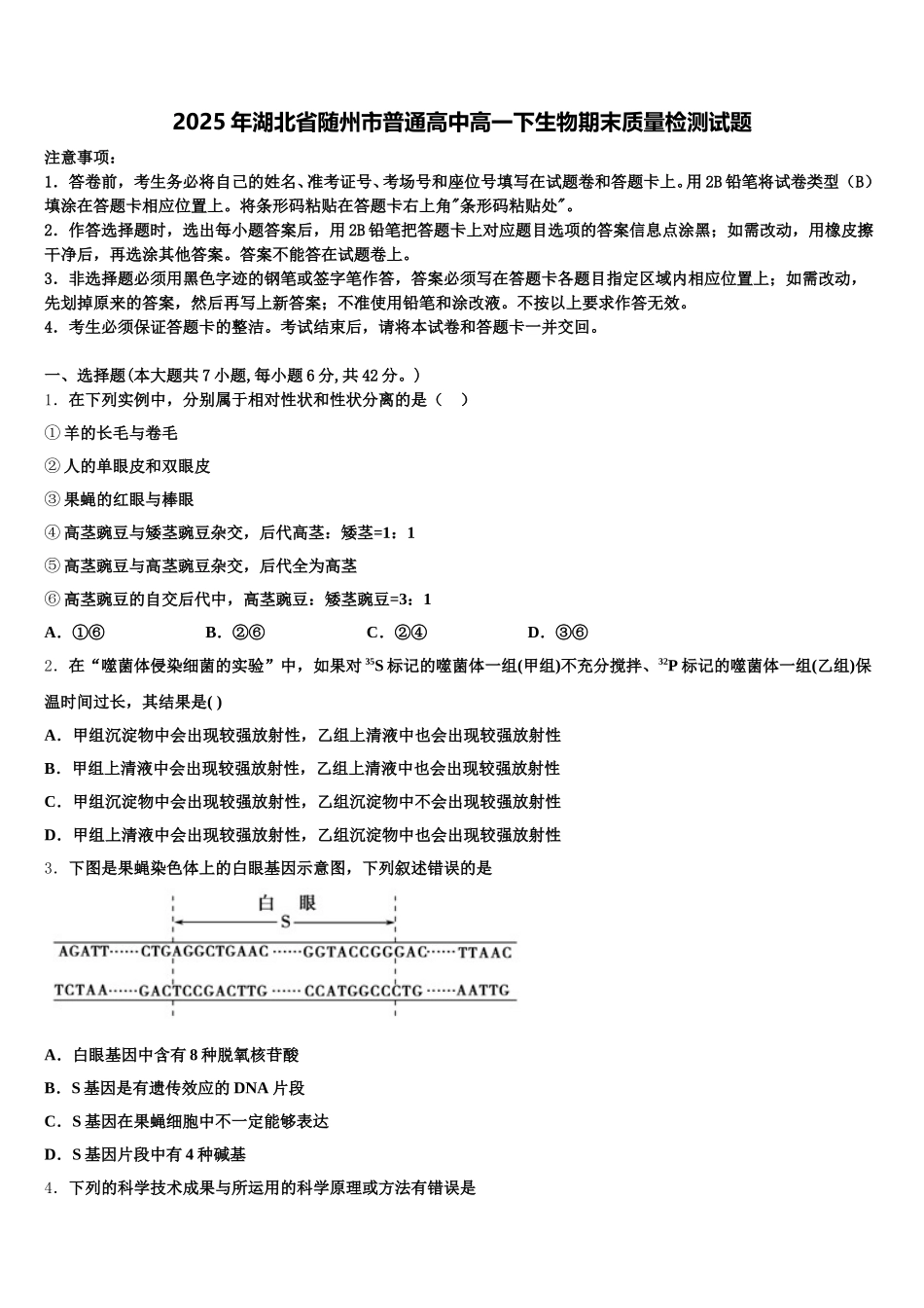
2025 年湖北省随州市普通高中高一下生物期末质量检测试题注意事项:1.答卷前,考生务必将自己的姓名、准考证号、考场号和座位号填写在试题卷和答题卡上。用 2B 铅笔将试卷类型(B)填涂在答题卡相应位置上。将条形码粘贴在答题卡右上角"条形码粘贴处"。2.作答选择题时,选出每小题答案后,用 2B 铅笔把答题卡上对应题目选项的答案信息点涂黑;如需改动,用橡皮擦干净后,再选涂其他答案。答案不能答在试题卷上。3.非选择题必须用黑色字迹的钢笔或签字笔作答,答案必须写在答题卡各题目指定区域内相应位置上;如需改动,先划掉原来的答案,然后再写上新答案;不准使用铅笔和涂改液。不按以上要求作答无效。4.考生必须保证答题卡的整洁。考试结束后,请将本试卷和答题卡一并交回。一、选择题(本大题共 7 小题,每小题 6 分,共 42 分。)1.在下列实例中,分别属于相对性状和性状分离的是( )① 羊的长毛与卷毛 ② 人的单眼皮和双眼皮 ③ 果蝇的红眼与棒眼 ④ 高茎豌豆与矮茎豌豆杂交,后代高茎:矮茎=1:1⑤ 高茎豌豆与高茎豌豆杂交,后代全为高茎⑥ 高茎豌豆的自交后代中,高茎豌豆:矮茎豌豆=3:1A.①⑥B.②⑥C.②④D.③⑥2.在“噬菌体侵染细菌的实验”中,如果对 35S 标记的噬菌体一组(甲组)不充分搅拌、32P 标记的噬菌体一组(乙组)保温时间过长,其结果是( )A.甲组沉淀物中会出现较强放射性,乙组上清液中也会出现较强放射性B.甲组上清液中会出现较强放射性,乙组上清液中也会出现较强放射性C.甲组沉淀物中会出现较强放射性,乙组沉淀物中不会出现较强放射性D.甲组上清液中会出现较强放射性,乙组沉淀物中也会出现较强放射性3.下图是果蝇染色体上的白眼基因示意图,下列叙述错误的是A.白眼基因中含有 8 种脱氧核苷酸B.S 基因是有遗传效应的 DNA 片段C.S 基因在果蝇细胞中不一定能够表达D.S 基因片段中有 4 种碱基4.下列的科学技术成果与所运用的科学原理或方法有错误是A.抗虫棉——基因工程B.无籽西瓜——单倍体育种C.“黑农五号”大豆品种——基因突变D.生产啤酒——无氧呼吸5.下列关于光合作用的叙述中,正确的是A.蓝藻能在叶绿体上进行光合作用B.光反应和暗反应都生成[H]C.光合作用产生的 O2都来自 H2OD.光反应是物质变化,暗反应是能量变化6.下图表示格里菲思做的肺炎双球菌转化实验的部分实验过程,S 型菌有荚膜且具有毒性,能使人患肺炎或使小鼠患败血症,R 型菌无荚膜...

1、当您付费下载文档后,您只拥有了使用权限,并不意味着购买了版权,文档只能用于自身使用,不得用于其他商业用途(如 [转卖]进行直接盈利或[编辑后售卖]进行间接盈利)。
2、本站所有内容均由合作方或网友上传,本站不对文档的完整性、权威性及其观点立场正确性做任何保证或承诺!文档内容仅供研究参考,付费前请自行鉴别。
3、如文档内容存在违规,或者侵犯商业秘密、侵犯著作权等,请点击“违规举报”。

碎片内容

2025年湖北省随州市普通高中高一下生物期末质量检测试题含解析

您可能关注的文档

确认删除?