西南大学附中2025届高一生物第二学期期末学业水平测试模拟试题含解析

西南大学附中2025届高一生物第二学期期末学业水平测试模拟试题含解析_第1页
1/9
西南大学附中2025届高一生物第二学期期末学业水平测试模拟试题含解析_第2页
2/9
西南大学附中2025届高一生物第二学期期末学业水平测试模拟试题含解析_第3页
3/9
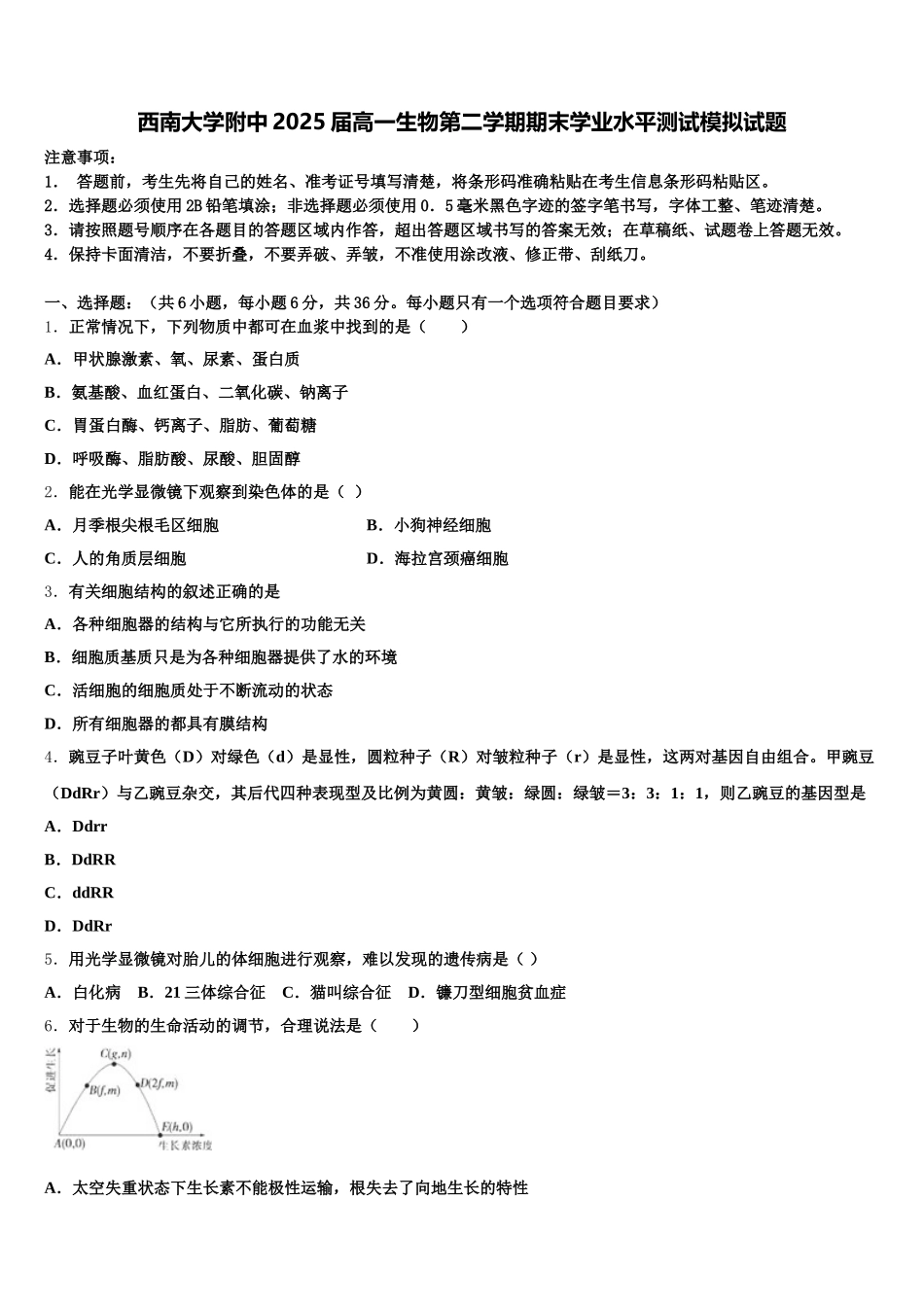
西南大学附中 2025 届高一生物第二学期期末学业水平测试模拟试题注意事项:1. 答题前,考生先将自己的姓名、准考证号填写清楚,将条形码准确粘贴在考生信息条形码粘贴区。2.选择题必须使用 2B 铅笔填涂;非选择题必须使用 0.5 毫米黑色字迹的签字笔书写,字体工整、笔迹清楚。3.请按照题号顺序在各题目的答题区域内作答,超出答题区域书写的答案无效;在草稿纸、试题卷上答题无效。4.保持卡面清洁,不要折叠,不要弄破、弄皱,不准使用涂改液、修正带、刮纸刀。一、选择题:(共 6 小题,每小题 6 分,共 36 分。每小题只有一个选项符合题目要求)1.正常情况下,下列物质中都可在血浆中找到的是( )A.甲状腺激素、氧、尿素、蛋白质B.氨基酸、血红蛋白、二氧化碳、钠离子C.胃蛋白酶、钙离子、脂肪、葡萄糖D.呼吸酶、脂肪酸、尿酸、胆固醇2.能在光学显微镜下观察到染色体的是( )A.月季根尖根毛区细胞B.小狗神经细胞C.人的角质层细胞D.海拉宫颈癌细胞3.有关细胞结构的叙述正确的是A.各种细胞器的结构与它所执行的功能无关B.细胞质基质只是为各种细胞器提供了水的环境C.活细胞的细胞质处于不断流动的状态D.所有细胞器的都具有膜结构4.豌豆子叶黄色(D)对绿色(d)是显性,圆粒种子(R)对皱粒种子(r)是显性,这两对基因自由组合。甲豌豆(DdRr)与乙豌豆杂交,其后代四种表现型及比例为黄圆:黄皱:绿圆:绿皱=3:3:1:1,则乙豌豆的基因型是A.DdrrB.DdRRC.ddRRD.DdRr5.用光学显微镜对胎儿的体细胞进行观察,难以发现的遗传病是( )A.白化病 B.21 三体综合征 C.猫叫综合征 D.镰刀型细胞贫血症6.对于生物的生命活动的调节,合理说法是( )A.太空失重状态下生长素不能极性运输,根失去了向地生长的特性B.某向光生长植物幼苗,测得向光面生长素浓度为 f,则背光面的生长素浓度范围为大于 fC.胰岛素分泌不足,可能会使机体对脂肪的利用比例增加D.类风湿性心脏病和艾滋病都是由机体免疫功能不足或缺陷造成的二、综合题:本大题共 4 小题7.(9 分)概念图是一种能够比较直观体现概念之间关系的图示方法,请根据所学知识,完成与“生物的遗传物质”相关的概念:(1)填写有关内容:③ 、 ④ 、⑥ 。(2)由 A、T、C 参与构成的①和⑥的基本组成单位有多少种? 。(3)② 发生的场所主要为 ;③发生的场所为 。8.(10 分)山羊性别决定方式为 XY 型。下面的系谱图表示了山羊...

1、当您付费下载文档后,您只拥有了使用权限,并不意味着购买了版权,文档只能用于自身使用,不得用于其他商业用途(如 [转卖]进行直接盈利或[编辑后售卖]进行间接盈利)。
2、本站所有内容均由合作方或网友上传,本站不对文档的完整性、权威性及其观点立场正确性做任何保证或承诺!文档内容仅供研究参考,付费前请自行鉴别。
3、如文档内容存在违规,或者侵犯商业秘密、侵犯著作权等,请点击“违规举报”。

碎片内容

西南大学附中2025届高一生物第二学期期末学业水平测试模拟试题含解析

您可能关注的文档

确认删除?