河北省承德市鹰城一中2024-2025学年高二下物理期中考试试题含解析

河北省承德市鹰城一中2024-2025学年高二下物理期中考试试题含解析_第1页
1/12
河北省承德市鹰城一中2024-2025学年高二下物理期中考试试题含解析_第2页
2/12
河北省承德市鹰城一中2024-2025学年高二下物理期中考试试题含解析_第3页
3/12
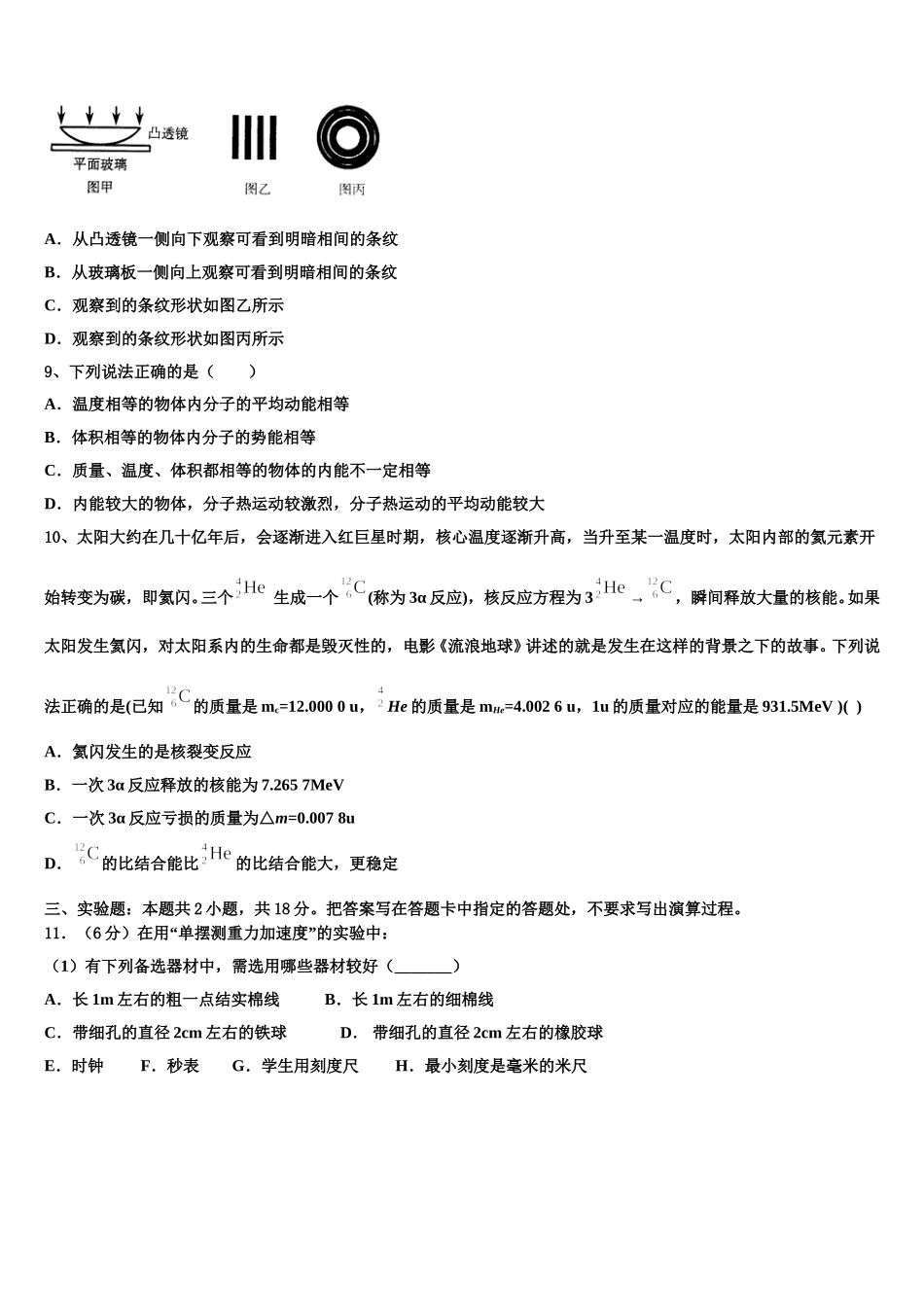
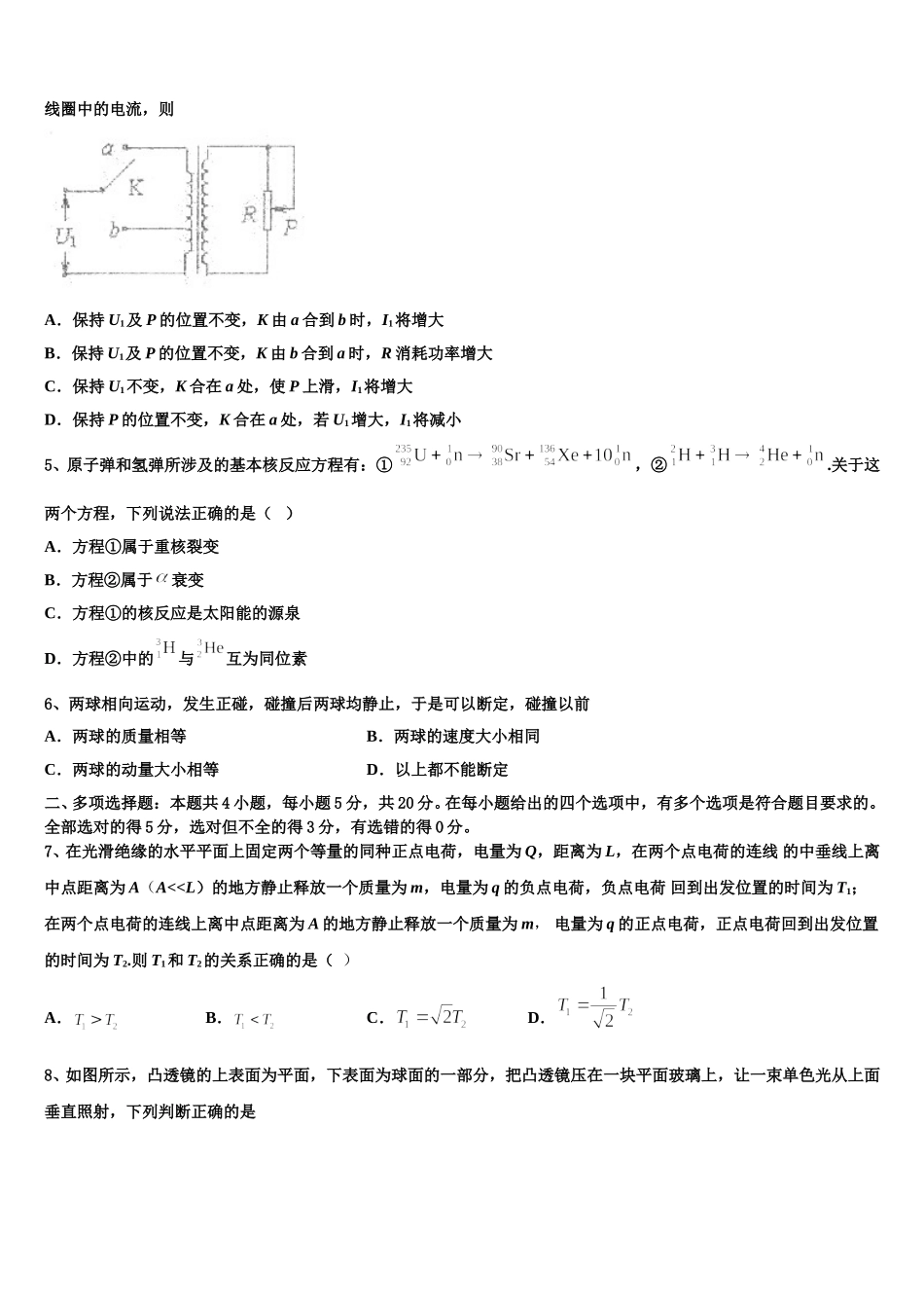
河北省承德市鹰城一中 2024-2025 学年高二下物理期中考试试题注意事项1.考生要认真填写考场号和座位序号。2.试题所有答案必须填涂或书写在答题卡上,在试卷上作答无效。第一部分必须用 2B 铅笔作答;第二部分必须用黑色字迹的签字笔作答。3.考试结束后,考生须将试卷和答题卡放在桌面上,待监考员收回。一、单项选择题:本题共 6 小题,每小题 4 分,共 24 分。在每小题给出的四个选项中,只有一项是符合题目要求的。1、一列沿 x 轴负方向传播的横波在某时刻的波形如图甲所示,a、b、c、d 为介质中沿波的传播方向上 4 个质点的位置,若从该时刻开始计时,则振动图象如图乙所示的质点是 ()A.a 处质点B.c 处质点C.b 处质点D.d 处质点2、如图是某交流发电机输出的交变电压的图象,根据图象可以判定此交变电压( )A.电压的最大值是B.周期为C.频率为 5HzD.电压的有效值是 12V3、一列沿 x 轴正向传播的机械波,在 t=0 时的波形图如图所示,下列说法正确的是( )A.该波的波长为 8mB.在 t=0 时,x=2m 的质点速度最大C.在 t=0 时,x=4m 的质点向 y 轴负方向运动D.在 t =0 时,x=6m 的质点的加速度为 04、如图所示为一理想变压器,K 为单刀双掷开关,P 为滑动变阻器的滑动触头,U1为加在原线圈两端的电压,I1为原线圈中的电流,则A.保持 U1及 P 的位置不变,K 由 a 合到 b 时,I1将增大B.保持 U1及 P 的位置不变,K 由 b 合到 a 时,R 消耗功率增大C.保持 U1不变,K 合在 a 处,使 P 上滑,I1将增大D.保持 P 的位置不变,K 合在 a 处,若 U1增大,I1将减小5、原子弹和氢弹所涉及的基本核反应方程有:①,②.关于这两个方程,下列说法正确的是( )A.方程①属于重核裂变B.方程②属于衰变C.方程①的核反应是太阳能的源泉D.方程②中的与互为同位素6、两球相向运动,发生正碰,碰撞后两球均静止,于是可以断定,碰撞以前A.两球的质量相等B.两球的速度大小相同C.两球的动量大小相等D.以上都不能断定二、多项选择题:本题共 4 小题,每小题 5 分,共 20 分。在每小题给出的四个选项中,有多个选项是符合题目要求的。全部选对的得 5 分,选对但不全的得 3 分,有选错的得 0 分。7、在光滑绝缘的水平平面上固定两个等量的同种正点电荷,电量为 Q,距离为 L,在两个点电荷的连线 的中垂线上离中点距离为 A(A<

1、当您付费下载文档后,您只拥有了使用权限,并不意味着购买了版权,文档只能用于自身使用,不得用于其他商业用途(如 [转卖]进行直接盈利或[编辑后售卖]进行间接盈利)。
2、本站所有内容均由合作方或网友上传,本站不对文档的完整性、权威性及其观点立场正确性做任何保证或承诺!文档内容仅供研究参考,付费前请自行鉴别。
3、如文档内容存在违规,或者侵犯商业秘密、侵犯著作权等,请点击“违规举报”。

碎片内容

河北省承德市鹰城一中2024-2025学年高二下物理期中考试试题含解析

您可能关注的文档

确认删除?