2025年湖南省益阳市龙湖中学物理高二下期中联考模拟试题含解析

2025年湖南省益阳市龙湖中学物理高二下期中联考模拟试题含解析_第1页
1/13
2025年湖南省益阳市龙湖中学物理高二下期中联考模拟试题含解析_第2页
2/13
2025年湖南省益阳市龙湖中学物理高二下期中联考模拟试题含解析_第3页
3/13
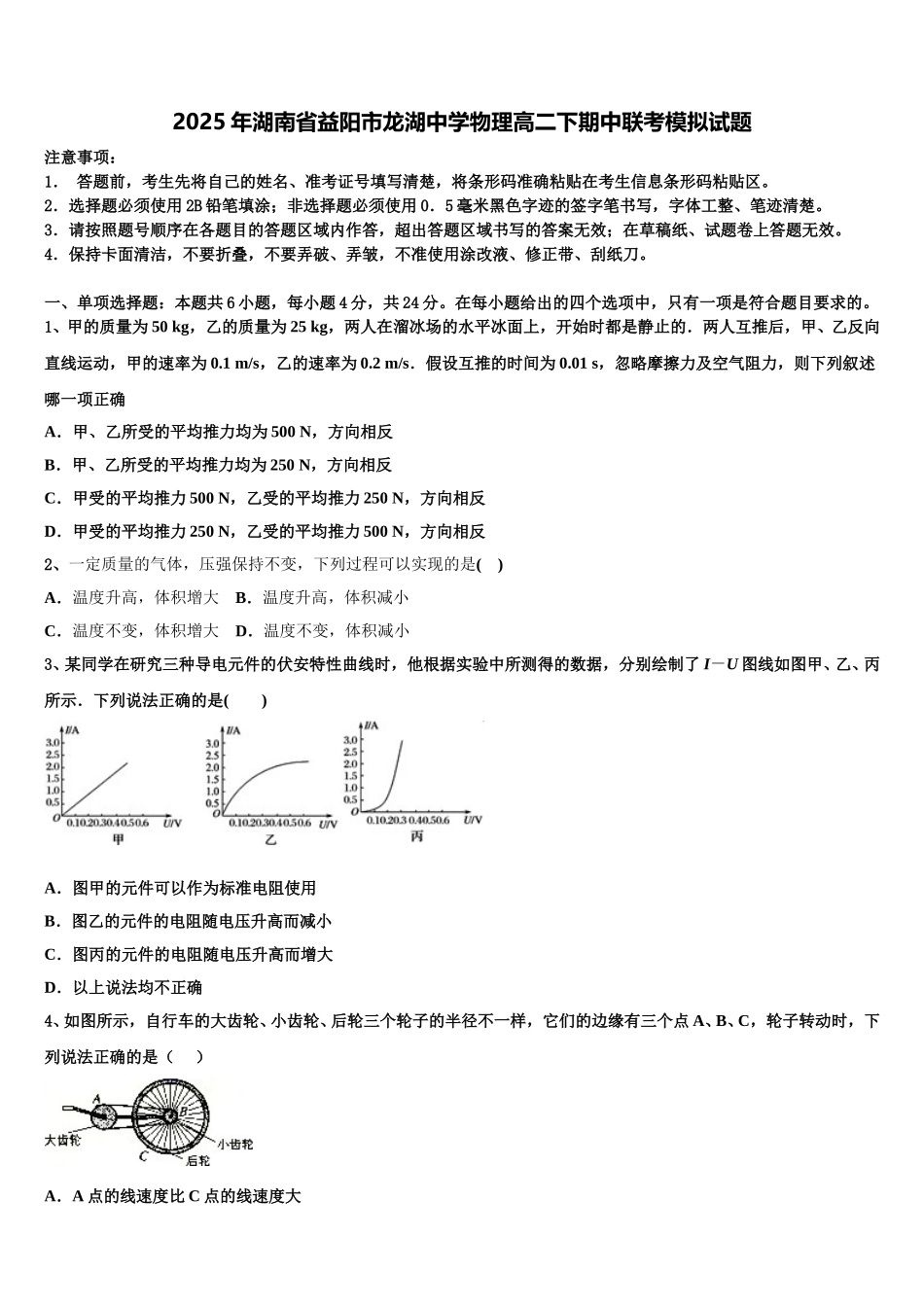
2025 年湖南省益阳市龙湖中学物理高二下期中联考模拟试题注意事项:1. 答题前,考生先将自己的姓名、准考证号填写清楚,将条形码准确粘贴在考生信息条形码粘贴区。2.选择题必须使用 2B 铅笔填涂;非选择题必须使用 0.5 毫米黑色字迹的签字笔书写,字体工整、笔迹清楚。3.请按照题号顺序在各题目的答题区域内作答,超出答题区域书写的答案无效;在草稿纸、试题卷上答题无效。4.保持卡面清洁,不要折叠,不要弄破、弄皱,不准使用涂改液、修正带、刮纸刀。一、单项选择题:本题共 6 小题,每小题 4 分,共 24 分。在每小题给出的四个选项中,只有一项是符合题目要求的。1、甲的质量为 50 kg,乙的质量为 25 kg,两人在溜冰场的水平冰面上,开始时都是静止的.两人互推后,甲、乙反向直线运动,甲的速率为 0.1 m/s,乙的速率为 0.2 m/s.假设互推的时间为 0.01 s,忽略摩擦力及空气阻力,则下列叙述哪一项正确A.甲、乙所受的平均推力均为 500 N,方向相反B.甲、乙所受的平均推力均为 250 N,方向相反C.甲受的平均推力 500 N,乙受的平均推力 250 N,方向相反D.甲受的平均推力 250 N,乙受的平均推力 500 N,方向相反2、一定质量的气体,压强保持不变,下列过程可以实现的是( )A. 温度升高,体积增大B.温度升高,体积减小C. 温度不变,体积增大D.温度不变,体积减小3、某同学在研究三种导电元件的伏安特性曲线时,他根据实验中所测得的数据,分别绘制了 I-U 图线如图甲、乙、丙所示.下列说法正确的是( )A.图甲的元件可以作为标准电阻使用B.图乙的元件的电阻随电压升高而减小C.图丙的元件的电阻随电压升高而增大D.以上说法均不正确4、如图所示,自行车的大齿轮、小齿轮、后轮三个轮子的半径不一样,它们的边缘有三个点 A、B、C,轮子转动时,下列说法正确的是( )A.A 点的线速度比 C 点的线速度大B.A 点的角速度比 C 点的角速度大C.A 点的向心加速度比 B 点的向心加速度大D.A 点的向心加速度比 C 点的向心加速度小5、如图所示,A 点距水平地面高度为 h,木块 M 处于静止状态,某时刻释放 M,木块做自由落体运动,空中运动总时间为 t1.若一子弹 m 以水平速度 v 射向木块并嵌在木块中,若在 A 点释放同时射入木块空中运动总时间为 t2,若在木块落至 h 一半的 B 点时射入木块空中运动总时间为 t3,设:木块与子弹作用时间极短,空气阻力不计,则 ( ...

1、当您付费下载文档后,您只拥有了使用权限,并不意味着购买了版权,文档只能用于自身使用,不得用于其他商业用途(如 [转卖]进行直接盈利或[编辑后售卖]进行间接盈利)。
2、本站所有内容均由合作方或网友上传,本站不对文档的完整性、权威性及其观点立场正确性做任何保证或承诺!文档内容仅供研究参考,付费前请自行鉴别。
3、如文档内容存在违规,或者侵犯商业秘密、侵犯著作权等,请点击“违规举报”。

碎片内容

2025年湖南省益阳市龙湖中学物理高二下期中联考模拟试题含解析

您可能关注的文档

确认删除?