浙江省杭州市富阳区城区重点达标名校2026年初三5月适应性考试语文试题试卷含解析

浙江省杭州市富阳区城区重点达标名校2026年初三5月适应性考试语文试题试卷含解析_第1页
1/15
浙江省杭州市富阳区城区重点达标名校2026年初三5月适应性考试语文试题试卷含解析_第2页
2/15
浙江省杭州市富阳区城区重点达标名校2026年初三5月适应性考试语文试题试卷含解析_第3页
3/15
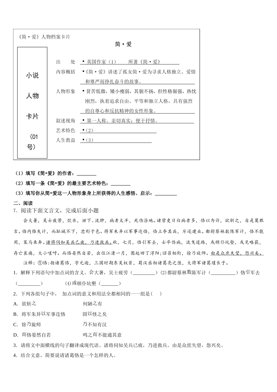
浙江省杭州市富阳区城区重点达标名校 2026 年初三 5 月适应性考试语文试题试卷注意事项:1.答卷前,考生务必将自己的姓名、准考证号填写在答题卡上。2.回答选择题时,选出每小题答案后,用铅笔把答题卡上对应题目的答案标号涂黑,如需改动,用橡皮擦干净后,再选涂其它答案标号。回答非选择题时,将答案写在答题卡上,写在本试卷上无效。3.考试结束后,将本试卷和答题卡一并交回。一、积累1.下列句子中没有语病的一项是( )A.华为智能手机出货量稳居全球第三,不仅成功树立起中国智能手机在国际上的良好形象,而且改变了运营商和消费者对华为手机的认识。B.国产电影《流浪地球》取得近 45.6 亿元左右的票房,原因是影片将亲情、希望、家园完美地融合在一个科幻的故事里,强烈冲击着观众的心。C.优异成绩的获得,必须经过刻苦勤奋的学习而取得。学到了什么,取决于做了什么,不是老师教了什么。D.一桶水,浇灌的是希望。爱绿护绿,保护生态,说到底还是为了实现人民群众对美好生活的向往。2.下列句子中没有语病的一项是( )A.中国优秀传统文化有修身养性、完善自我的功能,我们要结合新的时代精神传承和弘扬中华优秀传统文化。B.在今后的学习和生活中,我们尽量避免不再出现类似的错误。C.学生能够熟练而规范地书写正楷字,是衡量学生是否达到《语文课程标准》对汉字书写的要求。D.春风一阵阵吹来,树枝摇曳着,月光、树影一齐晃动起来,发出沙沙的声响。3.下列句中加点字读音正确的一项是( )A.宫中府中,俱为一体,陟罚臧否(fǒu)),不宜异同。(《出师表》诸葛亮)B.便要 (yào)还家,设酒杀鸡作食。(《桃花源记》陶渊明)C.当余之从师也,负箧(qiè)曳屣行深山巨谷中。(《送东阳马生序》宋濂)D.“往之女(nǚ)家,必敬必戒,无违夫子!”(《富贵不能淫》)4.下列各句标点符号使用不规范的一项是A.文化文艺工作者要跳出“身边的小小的悲欢”,走进实践深处,观照人民生活,表达人民心声,用心用情用功抒写、描绘和歌唱人民。B.归根结底,“要读书”致力于实用知识,“好读书”致力于人生体悟。后者往往可以不执着于书本身,前者却常常陷于斤斤计较。C.今年春节期间,武汉市向全体市民奉上了“免费旅游大餐”:在大年初一对市民免费开放了 11 家景区。据不完全统计,春节期间持身份证入园的游客超过 15 万人次。D.苏轼的《水调歌头》纵览古今变迁,横贯天地流转,是一篇久负盛名的浪漫主义杰作,宋人曾称赞:...

1、当您付费下载文档后,您只拥有了使用权限,并不意味着购买了版权,文档只能用于自身使用,不得用于其他商业用途(如 [转卖]进行直接盈利或[编辑后售卖]进行间接盈利)。
2、本站所有内容均由合作方或网友上传,本站不对文档的完整性、权威性及其观点立场正确性做任何保证或承诺!文档内容仅供研究参考,付费前请自行鉴别。
3、如文档内容存在违规,或者侵犯商业秘密、侵犯著作权等,请点击“违规举报”。

碎片内容

浙江省杭州市富阳区城区重点达标名校2026年初三5月适应性考试语文试题试卷含解析

您可能关注的文档

确认删除?