2025年广西南宁市金伦中学、华侨、新桥、罗圩中学物理高二下期中达标检测模拟试题含解析

2025年广西南宁市金伦中学、华侨、新桥、罗圩中学物理高二下期中达标检测模拟试题含解析_第1页
1/11
2025年广西南宁市金伦中学、华侨、新桥、罗圩中学物理高二下期中达标检测模拟试题含解析_第2页
2/11
2025年广西南宁市金伦中学、华侨、新桥、罗圩中学物理高二下期中达标检测模拟试题含解析_第3页
3/11
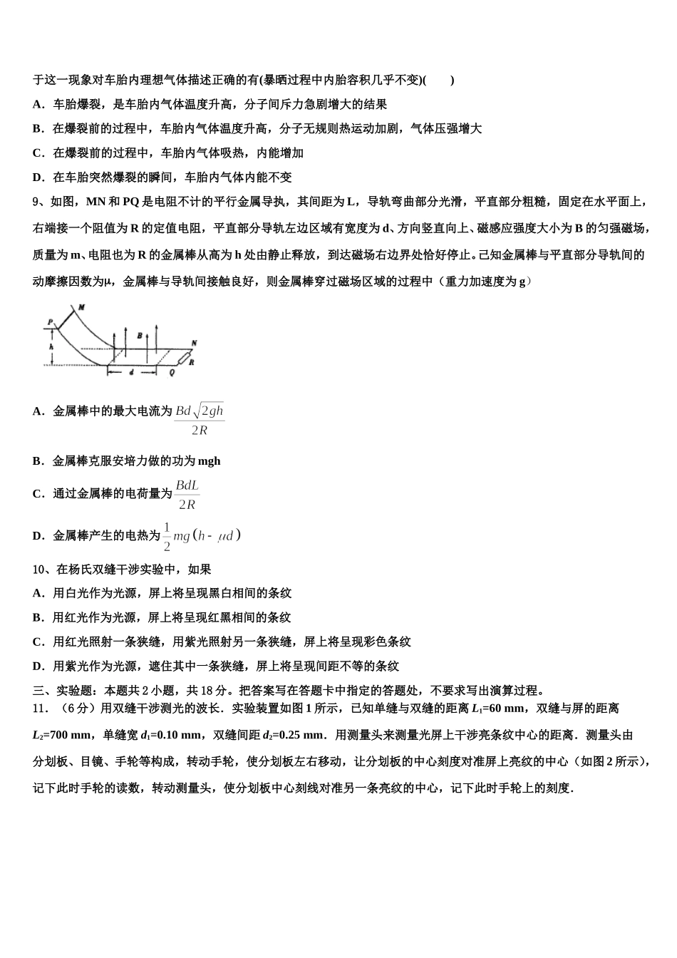
2025 年广西南宁市金伦中学、华侨、新桥、罗圩中学物理高二下期中达标检测模拟试题考生请注意:1.答题前请将考场、试室号、座位号、考生号、姓名写在试卷密封线内,不得在试卷上作任何标记。2.第一部分选择题每小题选出答案后,需将答案写在试卷指定的括号内,第二部分非选择题答案写在试卷题目指定的位置上。3.考生必须保证答题卡的整洁。考试结束后,请将本试卷和答题卡一并交回。一、单项选择题:本题共 6 小题,每小题 4 分,共 24 分。在每小题给出的四个选项中,只有一项是符合题目要求的。1、如图所示,A、B 两物体质量分别为 mA、mB,且 mA>mB,置于光滑水平面上,相距较远.将两个大小均为 F 的力,同时分别水平作用在 A、B 上,经过相同时间后撤去两个力,两物体发生碰撞并粘在一起后将A.停止运动B.向左运动C.向右运动D.运动方向不能确定2、在桌面上有一倒立的玻璃圆锥,其顶点恰好与桌面接触,圆锥的轴(图中虚线)与桌面垂直,过轴线的截面为等边三角形,如图所示.有一半径为 r 的圆柱形平行光束垂直入射到圆锥的地面上,光束的中心轴与圆锥的轴重合.已知玻璃的折射率为 1.5,则光束在桌面上形成的光斑半径为( )A.rB.1.5rC.2rD.2.5r3、随着世界经济的快速发展,能源短缺问题日显突出,油价的不断攀升,已对各国人民的日常生活造成了各种影响,如排长队等待加油的情景已经多次在世界各地发生,能源成为困扰世界经济发展的重大难题之一。下列有关能量转化的说法正确的是( )A.只要对内燃机不断改进,就可以把内燃机得到的全部内能转化为机械能B.满足能量守恒定律的物理过程都能自发地进行C.可以直接利用空气中的内能,减少“温室效应”D.物体吸收热量,物体的内能可能减小4、两个氘核以相等的动能 Ek对心碰撞发生核聚变,核反应方程为 H+ H→He+ n,其中氘核的质量为 m1,氦核的质量为 m2,中子的质量为 m1.假设核反应释放的核能 E 全部转化为动能,下列说法正确的是A.核反应后氮核与中子的动量相同B.该核反应释放的能量为 E=(m1-m2-m1)c2C.核反应后氮核的动能为D.核反应后中子的动能为5、《曹冲称象》是家喻户晓的典故,“置象大船之上,而刻其水痕所至,称物以载之,则校可知矣.”它既反映出少年曹冲的机智,同时也体现出重要的物理思想方法,下列物理学习或研究中用到的方法与曹冲的方法相同的是( )A.建立“质点”的概念B.建立“合力与分力”的概念C.建立“瞬时速度...

1、当您付费下载文档后,您只拥有了使用权限,并不意味着购买了版权,文档只能用于自身使用,不得用于其他商业用途(如 [转卖]进行直接盈利或[编辑后售卖]进行间接盈利)。
2、本站所有内容均由合作方或网友上传,本站不对文档的完整性、权威性及其观点立场正确性做任何保证或承诺!文档内容仅供研究参考,付费前请自行鉴别。
3、如文档内容存在违规,或者侵犯商业秘密、侵犯著作权等,请点击“违规举报”。

碎片内容

2025年广西南宁市金伦中学、华侨、新桥、罗圩中学物理高二下期中达标检测模拟试题含解析

您可能关注的文档

确认删除?