安庆市重点中学2026届高中毕业班1月模拟考试语文试题试卷含解析

安庆市重点中学2026届高中毕业班1月模拟考试语文试题试卷含解析_第1页
1/15
安庆市重点中学2026届高中毕业班1月模拟考试语文试题试卷含解析_第2页
2/15
安庆市重点中学2026届高中毕业班1月模拟考试语文试题试卷含解析_第3页
3/15
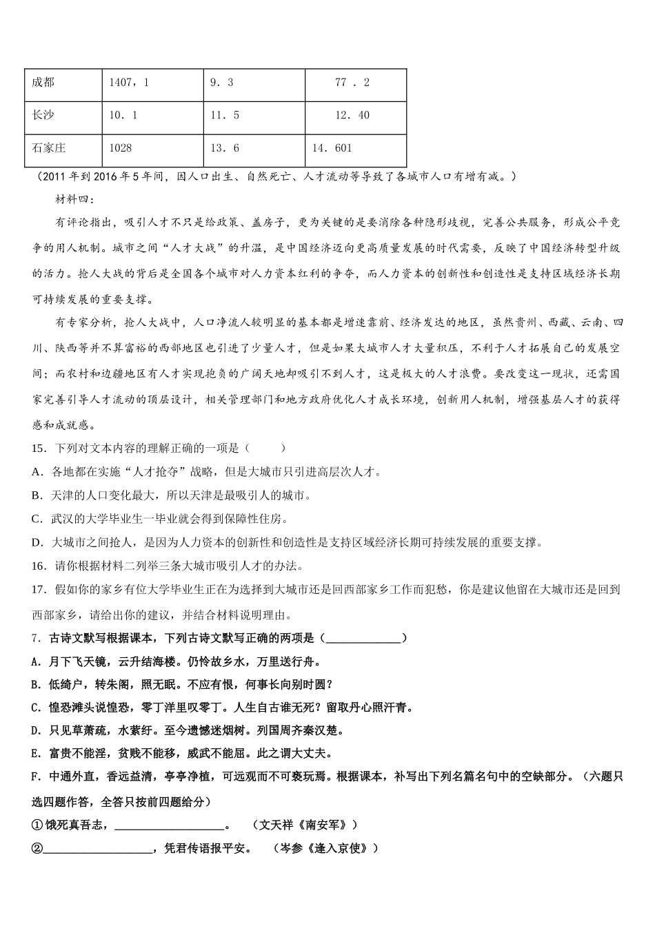
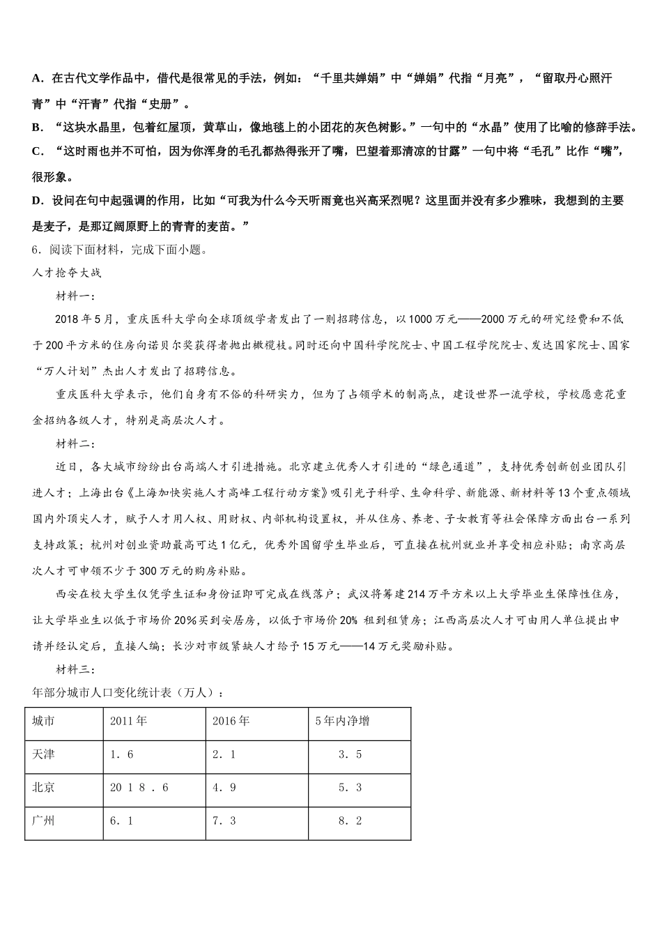
安庆市重点中学 2026 届高中毕业班 1 月模拟考试语文试题试卷注意事项1.考生要认真填写考场号和座位序号。2.试题所有答案必须填涂或书写在答题卡上,在试卷上作答无效。第一部分必须用 2B 铅笔作答;第二部分必须用黑色字迹的签字笔作答。3.考试结束后,考生须将试卷和答题卡放在桌面上,待监考员收回。一、积累与运用1.下列加点的字注音无误的一项是( )A.簇新(chù) 阔绰(chuò) 笔砚(yàn) 伤痕累累(lěi)B.勒令(lé) 淤滩(yū) 纤夫(qiàn) 不屑置辨(xiè)C.间或(jiàn) 恐吓(hè) 盘桓(huán) 如坐针毡(zhān)D.荤菜(hūn) 锱铢(zhīzhū) 侍候(shì) 天伦之乐(lún)2.下列句子中加粗成语运用有误的一项( )A.当我为前途感到迷茫时,老师的建议令我顿开茅塞。B.面对生活的重压,我们不能颓废消沉,更不能自暴自弃,要将它化为前进的动力。C.梦想绝不仅仅存在于梦境,只要我们一意孤行,朝着目标奋进就一定会成功。D.我国商务部发言人郑重其事地重申:中美两国贸易谈判的原则必须是对等的。3.词语积累―下列句子中加点的词语使用不恰当的一项是( )A.在中美经济贸易谈判中,美方代表总是没有明确态度,他们的真实意图难以捉摸。B.这里风景宜人,河流清澈见底,山峰奇形怪状,真是别具匠心啊!C.她随手把一颗石子扔进湖里,一圈圈涟漪在平静的湖面荡漾开去。D.西方文化有西方的价值取向,中国文化有中国的特定思维,两者不能相提并论,应相互包容和尊重。4.请选出下列选项中排序正确的一项( )① 经过几千年的文化积累和节俗传承,吃粽子、赛龙舟、纪念屈原已经成为当今流传范围最广的端午节俗活动,融进了世代中华儿女的生活记忆。② 关于它的起源,最初是祛除暑热疫病、禳灾止恶的活动。③ 逐渐形成了缅怀先贤、忠君爱国的传统。④ 汉魏以后,被附加了纪念屈原、伍子胥等历史人物的内涵。⑤ 端午节,是入夏以后的第一个重要节日,也是我国首个入选世界非物质文化遗产的传统节日。A.⑤①④②③B.⑤②④③①C.⑤④①②③D.⑤②①③④5.下列句子中,修辞方法运用分析不正确的一项是A.在古代文学作品中,借代是很常见的手法,例如:“千里共婵娟”中“婵娟”代指“月亮”,“留取丹心照汗青”中“汗青”代指“史册”。B.“这块水晶里,包着红屋顶,黄草山,像地毯上的小团花的灰色树影。”一句中的“水晶”使用了比喻的修辞手法。C.“这时雨也并不可怕...

1、当您付费下载文档后,您只拥有了使用权限,并不意味着购买了版权,文档只能用于自身使用,不得用于其他商业用途(如 [转卖]进行直接盈利或[编辑后售卖]进行间接盈利)。
2、本站所有内容均由合作方或网友上传,本站不对文档的完整性、权威性及其观点立场正确性做任何保证或承诺!文档内容仅供研究参考,付费前请自行鉴别。
3、如文档内容存在违规,或者侵犯商业秘密、侵犯著作权等,请点击“违规举报”。

碎片内容

安庆市重点中学2026届高中毕业班1月模拟考试语文试题试卷含解析

您可能关注的文档

确认删除?