安徽合肥市庐阳高级中学2026届高一上化学期中达标测试试题含解析

安徽合肥市庐阳高级中学2026届高一上化学期中达标测试试题含解析_第1页
1/13
安徽合肥市庐阳高级中学2026届高一上化学期中达标测试试题含解析_第2页
2/13
安徽合肥市庐阳高级中学2026届高一上化学期中达标测试试题含解析_第3页
3/13
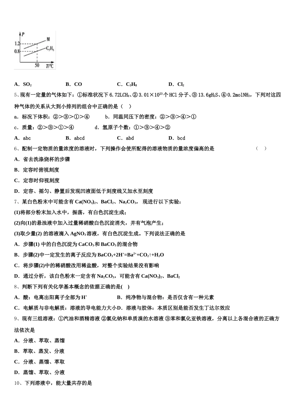
安徽合肥市庐阳高级中学 2026 届高一上化学期中达标测试试题考生请注意:1.答题前请将考场、试室号、座位号、考生号、姓名写在试卷密封线内,不得在试卷上作任何标记。2.第一部分选择题每小题选出答案后,需将答案写在试卷指定的括号内,第二部分非选择题答案写在试卷题目指定的位置上。3.考生必须保证答题卡的整洁。考试结束后,请将本试卷和答题卡一并交回。一、选择题(每题只有一个选项符合题意)1、逻辑推理是化学学习常用的思维方法,下列推理正确的是( )A.氧化物都含有氧元素,含有氧元素的化合物一定是氧化物B.氧化还原反应中有元素化合价的改变,有元素化合价改变的化学反应一定是氧化还原反应C.电解质是溶于水或熔融状态下能够导电的化合物,溶于水能导电的化合物一定是电解质D.中和反应有盐和水生成,有盐和水生成的反应一定是中和反应2、氧化还原反应与四种基本反应类型的关系如图所示,则下列化学反应属于区域 3 的是A.4FeS2+11O22Fe2O3+8SO2B.2Na+Cl22NaClC.Zn+CuSO4===ZnSO4+CuD.2KMnO4K2MnO4+MnO2+O2↑3、下列物质的分类正确的是碱酸盐碱性氧化物酸性氧化物ANaOHH2SO4 BaCO3 MgOCO2 BNaOHHClNaClNa2OCOCNaOHCH3COOH CaCl2 COSO2 DKOHHNO3 CaCO3H2OSO3A.AB.BC.CD.D4、图中两条曲线分别表示 1 g C3H6、1 g M 气体在相同体积的容器中压强和温度的关系,试据图形判断 M 气体可能是( )A.SO2B.COC.C3H8 D.Cl25、现有一定量的气体如下:①标准状况下 6.72LCH4、② 3.01×1023个 HCl 分子、③ 13.6gH2S、④ 0.2molNH3,下列对这四种气体的关系从大到小排列的组合中正确的是( )a.标况下体积:②>③>①>④ b.同温同压下的密度:②>③>④>① c.质量:②>③>①>④ d.氢原子个数:①>③>④>②A.abcB.abcdC.abdD.bcd6、配制一定物质的量浓度的溶液时,下列操作会使所配得的溶液物质的量浓度偏高的是 ()A.省去洗涤烧杯的步骤B.定容时俯视刻度C.定容时仰视刻度D.定容、摇匀、静置后发现凹液面低于刻度线又加水至刻度7、某白色粉末中可能含有 Ca(NO3)2、BaCl2、Na2CO3, 现进行以下实验:(1)将部分粉末加入水中,振荡,有白色沉淀生成;(2)向(1)的悬浊液中加入过量稀硝酸白色沉淀消失,并有气泡产生;(3)取少量(2) 的溶液滴入 AgNO3溶液,有白色沉淀生成。下列说法正确的是A.步骤(1) 中的白色沉淀为 CaCO3和 BaCO3的混合物B.步骤(2)中一定发生的...

1、当您付费下载文档后,您只拥有了使用权限,并不意味着购买了版权,文档只能用于自身使用,不得用于其他商业用途(如 [转卖]进行直接盈利或[编辑后售卖]进行间接盈利)。
2、本站所有内容均由合作方或网友上传,本站不对文档的完整性、权威性及其观点立场正确性做任何保证或承诺!文档内容仅供研究参考,付费前请自行鉴别。
3、如文档内容存在违规,或者侵犯商业秘密、侵犯著作权等,请点击“违规举报”。

碎片内容

安徽合肥市庐阳高级中学2026届高一上化学期中达标测试试题含解析

您可能关注的文档

确认删除?