浙江省嘉兴市嘉善高级中学2025年化学高一第一学期期中质量跟踪监视模拟试题含解析

浙江省嘉兴市嘉善高级中学2025年化学高一第一学期期中质量跟踪监视模拟试题含解析_第1页
1/18
浙江省嘉兴市嘉善高级中学2025年化学高一第一学期期中质量跟踪监视模拟试题含解析_第2页
2/18
浙江省嘉兴市嘉善高级中学2025年化学高一第一学期期中质量跟踪监视模拟试题含解析_第3页
3/18
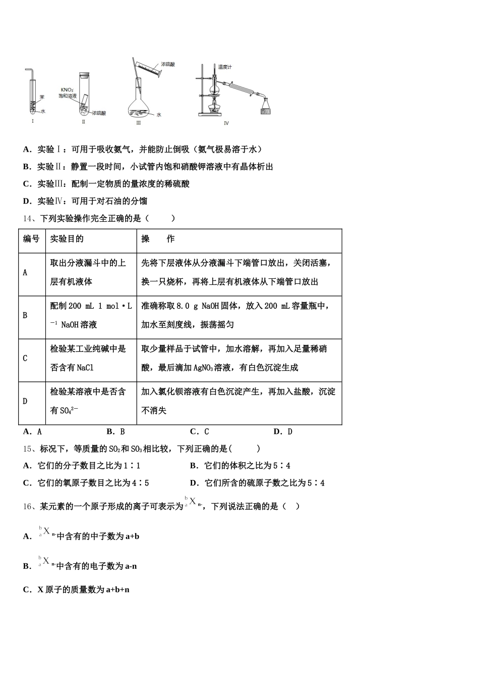
浙江省嘉兴市嘉善高级中学 2025 年化学高一第一学期期中质量跟踪监视模拟试题注意事项:1.答题前,考生先将自己的姓名、准考证号码填写清楚,将条形码准确粘贴在条形码区域内。2.答题时请按要求用笔。3.请按照题号顺序在答题卡各题目的答题区域内作答,超出答题区域书写的答案无效;在草稿纸、试卷上答题无效。4.作图可先使用铅笔画出,确定后必须用黑色字迹的签字笔描黑。5.保持卡面清洁,不要折暴、不要弄破、弄皱,不准使用涂改液、修正带、刮纸刀。一、选择题(共包括 22 个小题。每小题均只有一个符合题意的选项)1、在氢氧化钡溶液中滴入硫酸溶液并测定溶液导电性,下面各图表示的是随着硫酸滴入量的增加溶液导电能力变化的图像,其图像表示正确的是A.B.C.D.2、有 Fe3+、Fe2+、NO3-、NH4+、H+和 H2O 六种微粒,分别属于一个氧化还原反应中的反应物和生成物,下列叙述中,不正确的是A.还原产物为 NH4+B.氧化剂与还原剂的物质的量之比为 1∶8C.若有 0.5mol NO3-参加还原反应,则转移电子 8molD.若把该反应设计为电解池,则阳极反应为 Fe2+-e→Fe3+3、下列物理量与单位对应错误的是ABCD物质的量浓度摩尔质量摩尔体积物质的量mol/Lmol/gL/molmolA.AB.BC.CD.D4、下列物质属于钠盐的是( )A.NaHSO4B.NaOHC.Na2OD.Na2O25、关于胶体和溶液的叙述中不正确的是( )A.胶体和溶液均能通过滤纸B.胶体加入某些盐可产生沉淀,而溶液不能C.胶体是一种介稳性的分散系,而溶液是一种非常稳定的分散系D.胶体能够发生丁达尔现象,而溶液则不能6、在某两烧杯溶液中,各含有大量以下六种离子 Cu2+、OH-、CO32-、Mg2+、K+、NO3-中的三种,已知乙烧杯溶液呈碱性,则甲烧杯溶液中大量存在的离子组是A.Cu2+、Mg2+、K+B.Cu2+、Mg2+、NO3-C.Cu2+、K+、NO3-D.Mg2+、K+、NO3-7、三种正盐的混合溶液只有 Na+,Mg2+,Cl-,SO42-四种离子,其中含有 0.2 mol Na+,0.25 mol Mg2+,0.4 mol Cl-,则 SO42-为( )A.0.1 molB.0.3 molC.0.5 molD.0.15 mol8、可将碘水中的碘萃取出来的萃取剂应具备的性质是A.不溶于水,比水密度大B.不溶于水,比水密度小C.不溶于水,易与碘发生化学反应D.不溶于水,比水更易使碘溶解9、通过溶解、过滤、蒸发等操作,可将下列各组固体混合物分离的是( )A.硝酸钠和氢氧化钠B.二氧化锰和氧化铜C.氯化钾和二氧化锰D.碳酸钾和氯化钙10、摩尔质量的单位是( )A.克 B.摩尔 C...

1、当您付费下载文档后,您只拥有了使用权限,并不意味着购买了版权,文档只能用于自身使用,不得用于其他商业用途(如 [转卖]进行直接盈利或[编辑后售卖]进行间接盈利)。
2、本站所有内容均由合作方或网友上传,本站不对文档的完整性、权威性及其观点立场正确性做任何保证或承诺!文档内容仅供研究参考,付费前请自行鉴别。
3、如文档内容存在违规,或者侵犯商业秘密、侵犯著作权等,请点击“违规举报”。

碎片内容

浙江省嘉兴市嘉善高级中学2025年化学高一第一学期期中质量跟踪监视模拟试题含解析

您可能关注的文档

确认删除?