山东省德州市夏津县第一中学2025年高一生物第二学期期末达标检测试题含解析

山东省德州市夏津县第一中学2025年高一生物第二学期期末达标检测试题含解析_第1页
1/10
山东省德州市夏津县第一中学2025年高一生物第二学期期末达标检测试题含解析_第2页
2/10
山东省德州市夏津县第一中学2025年高一生物第二学期期末达标检测试题含解析_第3页
3/10
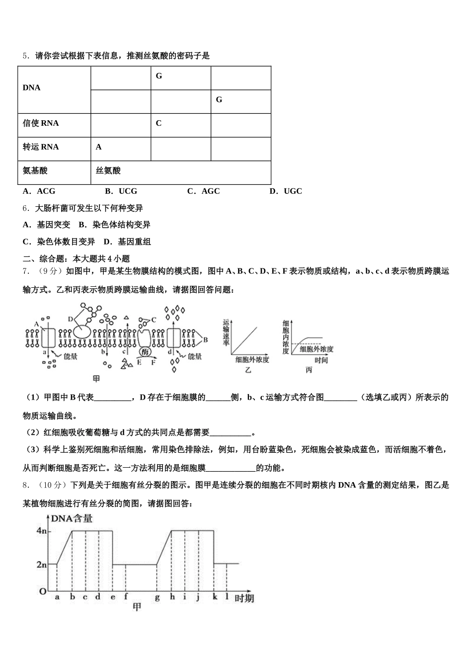
山东省德州市夏津县第一中学 2025 年高一生物第二学期期末达标检测试题注意事项:1. 答题前,考生先将自己的姓名、准考证号填写清楚,将条形码准确粘贴在考生信息条形码粘贴区。2.选择题必须使用 2B 铅笔填涂;非选择题必须使用 0.5 毫米黑色字迹的签字笔书写,字体工整、笔迹清楚。3.请按照题号顺序在各题目的答题区域内作答,超出答题区域书写的答案无效;在草稿纸、试题卷上答题无效。4.保持卡面清洁,不要折叠,不要弄破、弄皱,不准使用涂改液、修正带、刮纸刀。一、选择题:(共 6 小题,每小题 6 分,共 36 分。每小题只有一个选项符合题目要求)1.下列有关科学实验研究的叙述中,错误的是实验材料实验过程实验结果与结论AR 型和 S 型肺炎双球菌将 R 型活菌与 S 型菌的DNA 与 DNA 水解酶混合培养只生长 R 型菌,说明 DNA 被水解后,就失去遗传效应。B噬菌体和大肠杆菌用含 35S 标记的噬菌体去感染普通的大肠杆菌,短时间保温离心获得的上清液中的放射性很高,说明 DNA 是遗传物质。C烟草花叶病毒和烟草用从烟草花叶病毒分离出的RNA 侵染烟草烟草感染出现病斑,说明烟草花叶病毒的 RNA 可能是遗传物质。D大肠杆菌将已用 15N 标记 DNA 的大肠杆菌培养在普通(14N)培养基中经三次分裂后,含 15N 的 DNA 占 DNA总数的 1/4,说明 DNA 分子的复制方式是半保留复制A.AB.BC.CD.D2.在一对相对性状的杂交实验中,子一代(F1)未表现出来的亲本性状称为A.显性性状B.性状分离C.相对性状D.隐性性状3.下列有关 DNA 和 RNA 的叙述,正确的是( )A.酵母菌的遗传物质主要是 DNAB.真核生物的遗传物质是 DNA,原核生物的遗传物质是 DNA 或 RNAC.生物体不同体细胞中,DNA 一般相同,而 RNA 会有所变化D.正常情况下,细胞能以 RNA 为模板逆转录形成 DNA4.下列属于控制相对性状的基因是A.A 与 bB.Y 与 yC.E 与 ED.f 与 f5.请你尝试根据下表信息,推测丝氨酸的密码子是DNAGG信使 RNAC转运 RNAA氨基酸丝氨酸A.ACGB.UCGC.AGCD.UGC6.大肠杆菌可发生以下何种变异A.基因突变 B.染色体结构变异C.染色体数目变异 D.基因重组二、综合题:本大题共 4 小题7.(9 分)如图中,甲是某生物膜结构的模式图,图中 A、B、C、D、E、F 表示物质或结构,a、b、c、d 表示物质跨膜运输方式。乙和丙表示物质跨膜运输曲线,请据图回答问题:(1)甲图中 B 代表_...

1、当您付费下载文档后,您只拥有了使用权限,并不意味着购买了版权,文档只能用于自身使用,不得用于其他商业用途(如 [转卖]进行直接盈利或[编辑后售卖]进行间接盈利)。
2、本站所有内容均由合作方或网友上传,本站不对文档的完整性、权威性及其观点立场正确性做任何保证或承诺!文档内容仅供研究参考,付费前请自行鉴别。
3、如文档内容存在违规,或者侵犯商业秘密、侵犯著作权等,请点击“违规举报”。

碎片内容

山东省德州市夏津县第一中学2025年高一生物第二学期期末达标检测试题含解析

您可能关注的文档

确认删除?