陕西省重点初中2025年高一下生物期末达标检测模拟试题含解析

陕西省重点初中2025年高一下生物期末达标检测模拟试题含解析_第1页
1/10
陕西省重点初中2025年高一下生物期末达标检测模拟试题含解析_第2页
2/10
陕西省重点初中2025年高一下生物期末达标检测模拟试题含解析_第3页
3/10
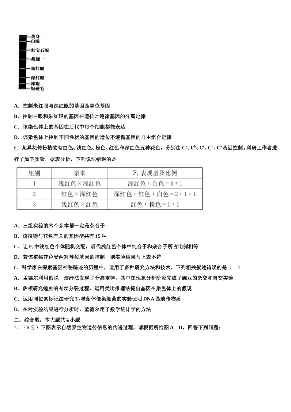
陕西省重点初中 2025 年高一下生物期末达标检测模拟试题请考生注意:1.请用 2B 铅笔将选择题答案涂填在答题纸相应位置上,请用 0.5 毫米及以上黑色字迹的钢笔或签字笔将主观题的答案写在答题纸相应的答题区内。写在试题卷、草稿纸上均无效。2.答题前,认真阅读答题纸上的《注意事项》,按规定答题。一、选择题:(共 6 小题,每小题 6 分,共 36 分。每小题只有一个选项符合题目要求)1.某生态系统总面积为 500 km2,假设该生态系统的食物关系如下图所示,已知该兔群的 K 值为 10000 只。下列有关说法错误的是A.调查发现此生态系统中该兔种群数量为 3600 只,则该生态系统中兔的种群密度为 7. 2 只/km2B.该生态系统中的细菌和真菌都属于分解者,它们在碳循环中的作用是将有机物分解成无机物C.该食物网中共有三条食物链,其中鹰占有三个营养级,既是次级消费者,也是三级、四级消费者D.假设鹰从每条食物链获得能量一样多,该生态系统中能量的传递效率均为 10%,鹰要同化 3 千焦耳的能量,需要绿色植物固定 11100 千焦耳的太阳能2.秋水仙素诱导多倍体形成的原因是A.诱导染色体多次复制B.抑制细胞有丝分裂时纺锤体的形成C.促进染色体单体分开,形成染色体D.促进细胞融合3.下列关于果蝇体细胞染色体图解的叙述,不正确的是 A.此图表示的是雌果蝇体细胞的染色体组成B.此图表示的是雄果蝇体细胞的染色体组成C.果蝇的体细胞中有 4 对染色体D.X 染色体和 Y 染色体是一对同源染色体4.下图是科学家对果蝇一条染色体上基因测定的结果,下列有关该图的说法正确的是A.控制朱红眼与深红眼的基因是等位基因B.控制白眼和朱红眼的基因在遗传时遵循基因的分离定律C.该染色体上的基因在后代中每个细胞都能表达D.该染色体上控制不同性状的基因的遗传不遵循基因的自由组合定律5.某异花传粉植物有白色、浅红色、粉色、红色和深红色五种花色,分别由 Ca、Cb、Cc、Cd、Ce基因控制。科研工作者进行了如下实验,据表分析,下列说法错误的是A.三组实验的六个亲本都一定是杂合子B.该植物与花色有关的基因型共有 15 种C.让 F1中浅红色个体随机交配,后代浅红色个体中纯合子和杂合子所占比例相等D.若该植物花色受两对等位基因的控制,则实验结果与上表不符6.科学家在探索基因神秘踪迹的历程中,运用了多种研究方法和技术。下列相关叙述错误的是( )A.孟德尔利用假说﹣演绎法发现了分离定律,其中在现象分...

1、当您付费下载文档后,您只拥有了使用权限,并不意味着购买了版权,文档只能用于自身使用,不得用于其他商业用途(如 [转卖]进行直接盈利或[编辑后售卖]进行间接盈利)。
2、本站所有内容均由合作方或网友上传,本站不对文档的完整性、权威性及其观点立场正确性做任何保证或承诺!文档内容仅供研究参考,付费前请自行鉴别。
3、如文档内容存在违规,或者侵犯商业秘密、侵犯著作权等,请点击“违规举报”。

碎片内容

陕西省重点初中2025年高一下生物期末达标检测模拟试题含解析

您可能关注的文档

确认删除?