上海市浦东新区高桥中学2025年高一上化学期中达标测试试题含解析

上海市浦东新区高桥中学2025年高一上化学期中达标测试试题含解析_第1页
1/17
上海市浦东新区高桥中学2025年高一上化学期中达标测试试题含解析_第2页
2/17
上海市浦东新区高桥中学2025年高一上化学期中达标测试试题含解析_第3页
3/17
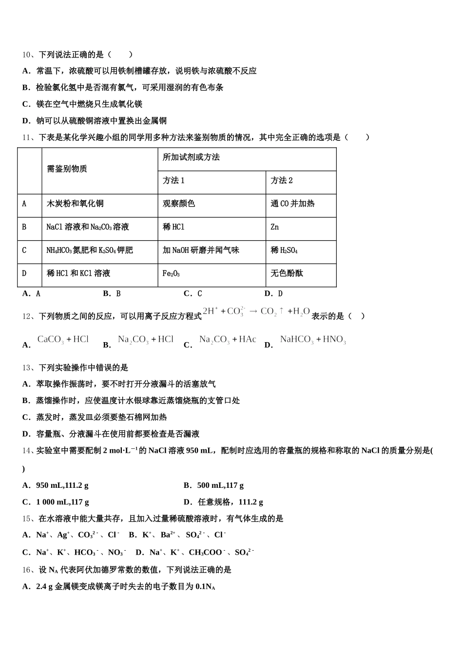
上海市浦东新区高桥中学 2025 年高一上化学期中达标测试试题考生须知:1.全卷分选择题和非选择题两部分,全部在答题纸上作答。选择题必须用 2B 铅笔填涂;非选择题的答案必须用黑色字迹的钢笔或答字笔写在“答题纸”相应位置上。2.请用黑色字迹的钢笔或答字笔在“答题纸”上先填写姓名和准考证号。3.保持卡面清洁,不要折叠,不要弄破、弄皱,在草稿纸、试题卷上答题无效。一、选择题(共包括 22 个小题。每小题均只有一个符合题意的选项)1、化学实验时,必须十分重视安全和环保问题。下列操作方法不符合要求的是A.少量的浓硫酸溅到皮肤上时,应用大量的水冲洗并涂上 3%~5%的 NaHCO3溶液B.氢气还原氧化铜时为防止氢气损耗应该先加热后通氢气C.使用容量瓶、分液漏斗前,先检查是否漏水D.给试管中的液体加热时,沿试管倾斜方向不停移动试管或加入碎瓷片,以免液体暴沸伤人2、下列关于强、弱电解质的叙述中正确的是( )A.强电解质都含有金属元素,弱电解质都含有非金属元素B.强电解质都是可溶性化合物,弱电解质都是难溶性化合物C.强电解质的水溶液中无溶质分子,弱电解质的水溶液中有溶质分子D.强电解质的导电能力强,弱电解质的导电能力弱3、在一个大试管里注入 0.0l mol/L 碘化钾溶液 l0 mL,用胶头滴管滴入 8~10 滴相同浓度的硝酸银溶液,边滴加边振荡,即得碘化银胶体。下列说法正确的是A.布朗运动是该胶体稳定的主要原因B.提纯上述碘化银胶体,需要的实验用品有漏斗、滤纸、烧杯、玻璃棒等C.用上述胶体做电泳实验,发现阳极附近颜色逐渐变深,说明该胶体粒子带负电荷D.在上述碘化银胶体中快速滴加 0.0l mol/L 硝酸银溶液至 l0mL,将得到更多的胶体4、下列事实与胶体性质无关的是 ( )A.水泥厂和冶金厂常用高压直流电除去大量烟尘,减少对空气的污染B.将植物油倒入水中用力搅拌形成油水混合物C.一束平行光线射入氢氧化铁胶体里,从侧面可以看到一条光亮的通路D.氢氧化铁胶体中滴入稀硫酸,先看到红褐色沉淀生成而后沉淀溶解5、在标准状况下,以下物质占体积最大的是( )A.98 g H2SO4B.6.02×1023个 CO2C.44.8 L O2D.6 g H26、下列微粒结构表达式正确的是A.铝原子的结构示意图:B.NH4Cl 的电子式为:C.氦原子的电子式:He:D.重氢原子符号: H7、下列有关化学反应速率的说法中,正确的是A.往容积一定的容器中再通入 O2,可以加快反应 2SO2+O22SO3的反应速率B.用铁片和稀硫酸反应...

1、当您付费下载文档后,您只拥有了使用权限,并不意味着购买了版权,文档只能用于自身使用,不得用于其他商业用途(如 [转卖]进行直接盈利或[编辑后售卖]进行间接盈利)。
2、本站所有内容均由合作方或网友上传,本站不对文档的完整性、权威性及其观点立场正确性做任何保证或承诺!文档内容仅供研究参考,付费前请自行鉴别。
3、如文档内容存在违规,或者侵犯商业秘密、侵犯著作权等,请点击“违规举报”。

碎片内容

上海市浦东新区高桥中学2025年高一上化学期中达标测试试题含解析

您可能关注的文档

确认删除?