江西省新余四中、鹰潭一中等重点中学盟校2025-2026学年化学高一第一学期期中监测试题含解析

江西省新余四中、鹰潭一中等重点中学盟校2025-2026学年化学高一第一学期期中监测试题含解析_第1页
1/19
江西省新余四中、鹰潭一中等重点中学盟校2025-2026学年化学高一第一学期期中监测试题含解析_第2页
2/19
江西省新余四中、鹰潭一中等重点中学盟校2025-2026学年化学高一第一学期期中监测试题含解析_第3页
3/19
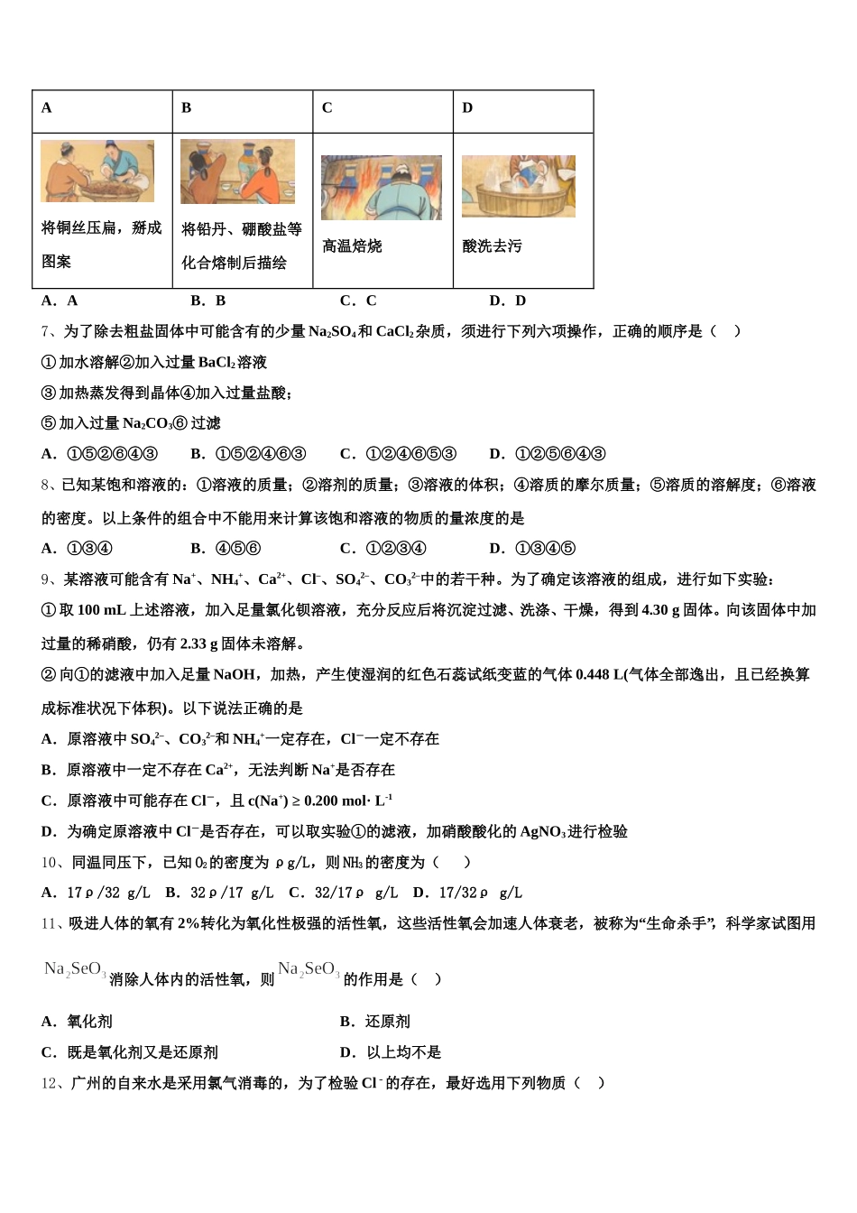
江西省新余四中、鹰潭一中等重点中学盟校 2025-2026 学年化学高一第一学期期中监测试题考生须知:1.全卷分选择题和非选择题两部分,全部在答题纸上作答。选择题必须用 2B 铅笔填涂;非选择题的答案必须用黑色字迹的钢笔或答字笔写在“答题纸”相应位置上。2.请用黑色字迹的钢笔或答字笔在“答题纸”上先填写姓名和准考证号。3.保持卡面清洁,不要折叠,不要弄破、弄皱,在草稿纸、试题卷上答题无效。一、选择题(共包括 22 个小题。每小题均只有一个符合题意的选项)1、下列说法正确的是A.向某溶液中加入 Ba(NO3)2溶液后产生白色沉淀,则原溶液中一定含有 SO42-B.向某稀溶液中加入 Ba(NO3)2溶液后无明显现象,再滴入几滴硝酸酸化的 AgNO3溶液,产生白色沉淀,说明一定是氯化物的溶液C.将盛满 H2的小试管管口向上靠近酒精灯火焰检验 H2的纯度D.将燃着的木条靠近导管口,木条熄灭,说明有 CO2生成2、有下列物质:① 0.5mol NH3② 标准状况下 22.4L He ③4℃时 9mL H2O ④0.2mol H3PO4按所含的原子数由多到少的顺序排列,正确的是A.②③④①B.④③②①C.①④③②D.①②③④3、下列物质肯定为纯净物的是( )A.只有一种元素组成的物质B.只有一种原子构成的物质C.只有一种分子构成的物质D.只有一种元素的阳离子与另一种元素的阴离子构成的物质4、下列关于 Na 和 Na+的叙述中,错误的是A.它们相差一个电子层B.它们的化学性质相似C.钠原子,钠离子均为同一元素D.灼烧时,它们的焰色反应都呈黄色5、下列反应的离子方程式书写正确的是( )A.钠和冷水反应:Na+2H2O===Na++2OH-+H2↑B.氯化铝与氨水反应:Al3++3OH-===Al(OH)3↓C.金属铝溶于盐酸中:2Al+6H+===2Al3++3H2↑D.铁跟稀硫酸反应:2Fe+6H+===2Fe3++3H2↑6、景泰蓝是一种传统的手工艺品。下列制作景泰蓝的步骤中,不涉及化学变化的是ABCD将铜丝压扁,掰成图案将铅丹、硼酸盐等化合熔制后描绘高温焙烧酸洗去污A.AB.BC.CD.D7、为了除去粗盐固体中可能含有的少量 Na2SO4和 CaCl2杂质,须进行下列六项操作,正确的顺序是( )① 加水溶解②加入过量 BaCl2溶液③ 加热蒸发得到晶体④加入过量盐酸;⑤ 加入过量 Na2CO3⑥ 过滤A.①⑤②⑥④③B.①⑤②④⑥③C.①②④⑥⑤③D.①②⑤⑥④③8、已知某饱和溶液的:①溶液的质量;②溶剂的质量;③溶液的体积;④溶质的摩尔质量;⑤溶质的溶解度;⑥溶液的密度。以上条件的...

1、当您付费下载文档后,您只拥有了使用权限,并不意味着购买了版权,文档只能用于自身使用,不得用于其他商业用途(如 [转卖]进行直接盈利或[编辑后售卖]进行间接盈利)。
2、本站所有内容均由合作方或网友上传,本站不对文档的完整性、权威性及其观点立场正确性做任何保证或承诺!文档内容仅供研究参考,付费前请自行鉴别。
3、如文档内容存在违规,或者侵犯商业秘密、侵犯著作权等,请点击“违规举报”。

碎片内容

江西省新余四中、鹰潭一中等重点中学盟校2025-2026学年化学高一第一学期期中监测试题含解析

您可能关注的文档

确认删除?