2024-2025学年河南省罗山高中老校区物理高二下期中检测模拟试题含解析

2024-2025学年河南省罗山高中老校区物理高二下期中检测模拟试题含解析_第1页
1/11
2024-2025学年河南省罗山高中老校区物理高二下期中检测模拟试题含解析_第2页
2/11
2024-2025学年河南省罗山高中老校区物理高二下期中检测模拟试题含解析_第3页
3/11
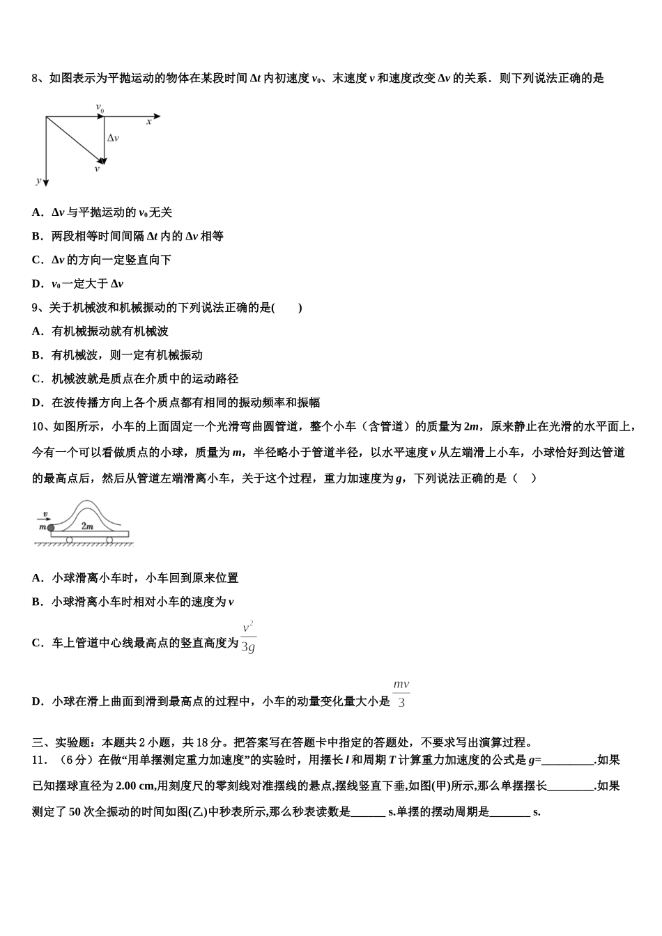
2024-2025 学年河南省罗山高中老校区物理高二下期中检测模拟试题注意事项:1.答题前,考生先将自己的姓名、准考证号码填写清楚,将条形码准确粘贴在条形码区域内。2.答题时请按要求用笔。3.请按照题号顺序在答题卡各题目的答题区域内作答,超出答题区域书写的答案无效;在草稿纸、试卷上答题无效。4.作图可先使用铅笔画出,确定后必须用黑色字迹的签字笔描黑。5.保持卡面清洁,不要折暴、不要弄破、弄皱,不准使用涂改液、修正带、刮纸刀。一、单项选择题:本题共 6 小题,每小题 4 分,共 24 分。在每小题给出的四个选项中,只有一项是符合题目要求的。1、在力学中,下列物理量的单位为基本单位的是 ()A.长度、质量和力B.位移、质量和时间C.位移、力和时间D.长度、质量和时间2、物理学家在对客观世界进行探索的过程中,科学实验起着非常重要的作用,推动了物理学的发展,下列说法符合历史事实的是A.托马斯•杨利用双缝干涉实验有力地说明光是一种机械波B.卢瑟福通过对粒子散射实验证实了在原子核内部存在质子C.贝可勒尔通过对天然放射现象的研究,发现了原子中存在原子核D.汤姆孙通过阴极射线在电场和磁场中偏转的实验,发现了阴极射线是由带负电的粒子组成的,并测出了该粒子的比荷3、如图所示,两滑块 A、B 在光滑水平面上沿同一直线相向运动,滑块 A 的质量为 m,速度大小为 2v0,方向向右,滑块 B 的质量为 2m,速度大小为 v0,方向向左,两滑块发生弹性碰撞后的运动状态是( )A.A 和 B 都向左运动B.A 和 B 都向右运动C.A 静止,B 向右运动D.A 向左运动,B 向右运动4、关于光电效应,下列说法正确的是( )A.入射光的光强一定时,频率越高,单位时间内逸出的光电子数就越多B.从金属表面出来的光电子的最大初动能越大,这种金属的逸出功越小C.只要光照射的时间足够长,任何金属都能产生光电效应D.截止频率越大的金属材料逸出功越大5、如图所示,在水平桌面的边缘,一铁块压着一纸条放上,当以速度 v 抽出纸条后,铁块掉在地上的 P 点,若以 2v 速度抽出纸条,则铁块落地点为( )A.仍在 P 点B.在 P 点左边C.在 P 点右边不远处D.在 P 点右边原水平位移的两倍处6、物体 A 和 B 用轻绳相连,挂在轻弹簧下静止不动,如图(a)所示,A 的质量为 m,B 的质量为 M,当连接 A、B 的绳突然断开后,物体 A 上升经某一位置时的速度大小为 v,这时物体 B 的下落速度大...

1、当您付费下载文档后,您只拥有了使用权限,并不意味着购买了版权,文档只能用于自身使用,不得用于其他商业用途(如 [转卖]进行直接盈利或[编辑后售卖]进行间接盈利)。
2、本站所有内容均由合作方或网友上传,本站不对文档的完整性、权威性及其观点立场正确性做任何保证或承诺!文档内容仅供研究参考,付费前请自行鉴别。
3、如文档内容存在违规,或者侵犯商业秘密、侵犯著作权等,请点击“违规举报”。

碎片内容

2024-2025学年河南省罗山高中老校区物理高二下期中检测模拟试题含解析

您可能关注的文档

确认删除?