黑龙江省林口林业局中学2025-2026学年高一化学第一学期期中经典试题含解析

黑龙江省林口林业局中学2025-2026学年高一化学第一学期期中经典试题含解析_第1页
1/18
黑龙江省林口林业局中学2025-2026学年高一化学第一学期期中经典试题含解析_第2页
2/18
黑龙江省林口林业局中学2025-2026学年高一化学第一学期期中经典试题含解析_第3页
3/18
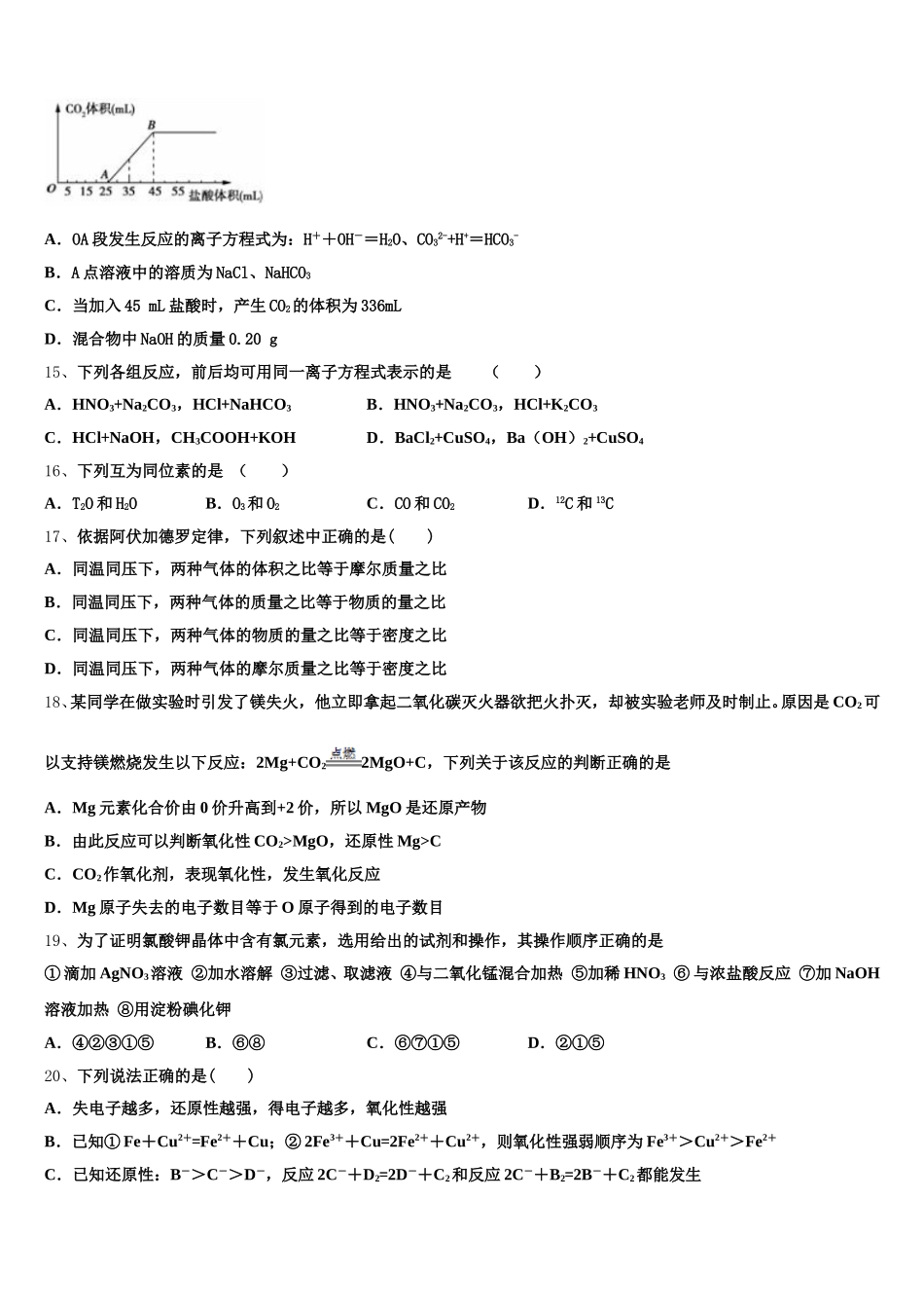
黑龙江省林口林业局中学 2025-2026 学年高一化学第一学期期中经典试题考生请注意:1.答题前请将考场、试室号、座位号、考生号、姓名写在试卷密封线内,不得在试卷上作任何标记。2.第一部分选择题每小题选出答案后,需将答案写在试卷指定的括号内,第二部分非选择题答案写在试卷题目指定的位置上。3.考生必须保证答题卡的整洁。考试结束后,请将本试卷和答题卡一并交回。一、选择题(共包括 22 个小题。每小题均只有一个符合题意的选项)1、下列叙述正确的是( )A.所有蒸馏操作中都必须用到温度计B.从溴水中提取溴可通过加入乙醇萃取C.分液时,分液漏斗中下层液体流净后及时关闭活塞,再把上层液体从上口倒出D.用洁净的铂丝蘸取待测液,置于火焰上灼烧,透过蓝色钴玻璃能观察到火焰呈紫色,该溶液中一定含有钾离子,不含有钠离子2、下列实验方法不能达到实验目的的是( )A.用燃着的木条证明二氧化碳气体没有助燃性B.用分液漏斗分离水与乙醇的混合物C.用盐酸鉴别碳酸钠溶液与硫酸钠溶液D.用排水集气法收集氢气3、下列两种气体分子数一定相同的是A.等温等体积的 O2与 N2B.质量相等密度不等的 N2O 与 CO2C.等压等体积的 CO2与 N2D.体积相等密度相等的 CO2与 CO4、金属及其化合物的转化关系是化学学习的重要内容之一。下列各组物质的转化不能通过一步反应直接完成的是A.Al→Al2O3→Al(OH)3→AlCl3B.Fe→FeSO4→Fe(OH)2→Fe(OH)3C.Mg→MgCl2→Mg(OH)2→MgSO4D.Na→NaOH→Na2CO3→NaCl5、下列溶液中 Cl-的物质的量浓度与 l00 mL 1 mol.L-1 MgCl2溶液中 Cl- 的物质的量浓度相同的是A.50 mL 2 mol.L-1MgCl2溶液B.100 mL 2 mol.L-1NaCl 溶液C.50 mL 4 mol.L-1AlCl3溶液D.100 mL 2 mol.L-1KClO4溶液6、用 NA表示阿伏加德罗常数的值,下列叙述正确的是( )A.标准状况下,1.12 L H2和 O2的混合气体含有的原子数为 0.1NAB.标准状况下,22.4 L CCl4含有的分子数为 NAC.通常状况下,NA个 CO2分子占的体积为 22.4 LD.0.5 mol 的 MgCl2固体中,含有离子的总数为 NA7、把 NaHCO3和 Na2CO3·10H2O 混合物 6.56g 溶于水制成 100mL 溶液,测得溶液中 Na+的浓度为 0.5mol/L。向该溶液中加入一定量盐酸恰好完全反应,将溶液蒸干后,所得固体质量为( )A.2.925gB.5.85 gC.6.56gD.无法确定8、下列离子方程式正确的是( )A.向 Ca(OH)2溶液中通入过量 CO2:CO2+OH-═HCOB....

1、当您付费下载文档后,您只拥有了使用权限,并不意味着购买了版权,文档只能用于自身使用,不得用于其他商业用途(如 [转卖]进行直接盈利或[编辑后售卖]进行间接盈利)。
2、本站所有内容均由合作方或网友上传,本站不对文档的完整性、权威性及其观点立场正确性做任何保证或承诺!文档内容仅供研究参考,付费前请自行鉴别。
3、如文档内容存在违规,或者侵犯商业秘密、侵犯著作权等,请点击“违规举报”。

碎片内容

黑龙江省林口林业局中学2025-2026学年高一化学第一学期期中经典试题含解析

您可能关注的文档

确认删除?