2025年甘肃省天水市第一中学等八校联考生物高一第二学期期末调研模拟试题含解析

2025年甘肃省天水市第一中学等八校联考生物高一第二学期期末调研模拟试题含解析_第1页
1/9
2025年甘肃省天水市第一中学等八校联考生物高一第二学期期末调研模拟试题含解析_第2页
2/9
2025年甘肃省天水市第一中学等八校联考生物高一第二学期期末调研模拟试题含解析_第3页
3/9
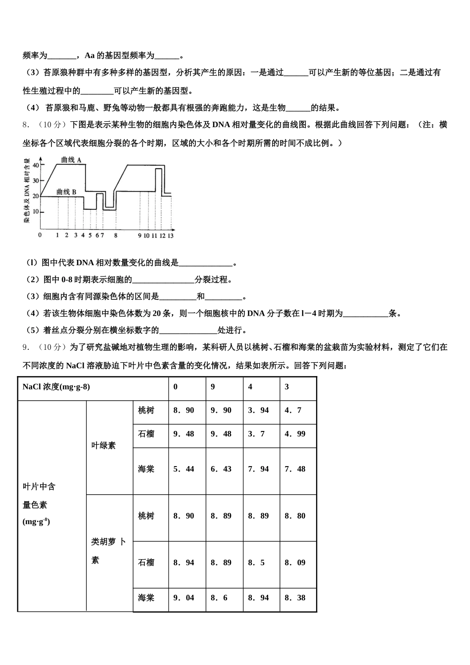
2025 年甘肃省天水市第一中学等八校联考生物高一第二学期期末调研模拟试题注意事项:1.答题前,考生先将自己的姓名、准考证号码填写清楚,将条形码准确粘贴在条形码区域内。2.答题时请按要求用笔。3.请按照题号顺序在答题卡各题目的答题区域内作答,超出答题区域书写的答案无效;在草稿纸、试卷上答题无效。4.作图可先使用铅笔画出,确定后必须用黑色字迹的签字笔描黑。5.保持卡面清洁,不要折暴、不要弄破、弄皱,不准使用涂改液、修正带、刮纸刀。一、选择题:(共 6 小题,每小题 6 分,共 36 分。每小题只有一个选项符合题目要求)1.果蝇的灰身和黑身由一对等位基因(A/a)控制,灰身对黑身为显性,让一只纯合的灰身雌果蝇与一只黑身雄果蝇交配得到子一代,子一代的雌雄个体随机交配得到子二代。为了确定 A/a 是位于常染色体上,还是位于 X 染色体上,下列指标中能达到目的的是① 统计子二代中雄性个体的性状分离比 ②统计子二代中灰身果蝇与黑身果蝇的比例③ 统计子二代中黑身果蝇的性别比例 ④统计子二代中雌性个体的性状分离比A.①②③B.①②③④C.②③④D.①③④2.蓝藻和酵母菌结构上最相似的是A.细胞壁B.细胞质C.细胞膜D.细胞核3.骨骼肌细胞中合成 mRNA 及多肽链的场所分别是A.细胞质与细胞核B.细胞核与线粒体C.内质网与核糖体D.细胞核与核糖体4.人体的内环境是指 ( )A.汗液B.血液C.细胞外液D.细胞内液5.下列关于基因、蛋白质、性状之间的关系的叙述,正确的是A.皱粒豌豆的出现说明基因可通过控制蛋白质的结构直接控制性状B.基因突变后其转录的 mRNA 发生改变,进而导致其编码的蛋白质的结构发生改变C.在转录和逆转录过程中所需的模板、原料、酶都不相同D.基因的复制和蛋白质的合成可以在核糖体中同时进行6.在细胞生命活动过程中,糖蛋白在细胞的识别以及细胞内外的信息传导中有重要作用。下列结构中,糖蛋白含量最高的是A.细胞膜B.线粒体外膜C.类囊体膜D.内质网膜二、综合题:本大题共 4 小题7.(9 分)在西伯利亚大草原上生活着苔原狼、马鹿、野兔等多种野生动物。请分析回答以下问题:(1)按照现代生物进化理论的观点,西伯利亚大草原上苔原狼种群中的全部个体所含有的全部基因称为____,其进化的基本单位是_________,进化的实质是_______的改变。(2)从苔原狼的种群中随机抽取 100 只个体,测知基因型为 AA、Aa 和 aa 的个体分别有 35、60 和 5 只,则 A ...

1、当您付费下载文档后,您只拥有了使用权限,并不意味着购买了版权,文档只能用于自身使用,不得用于其他商业用途(如 [转卖]进行直接盈利或[编辑后售卖]进行间接盈利)。
2、本站所有内容均由合作方或网友上传,本站不对文档的完整性、权威性及其观点立场正确性做任何保证或承诺!文档内容仅供研究参考,付费前请自行鉴别。
3、如文档内容存在违规,或者侵犯商业秘密、侵犯著作权等,请点击“违规举报”。

碎片内容

2025年甘肃省天水市第一中学等八校联考生物高一第二学期期末调研模拟试题含解析

您可能关注的文档

确认删除?