2026届广东梅州第一中学高一上化学期中联考试题含解析

2026届广东梅州第一中学高一上化学期中联考试题含解析_第1页
1/13
2026届广东梅州第一中学高一上化学期中联考试题含解析_第2页
2/13
2026届广东梅州第一中学高一上化学期中联考试题含解析_第3页
3/13
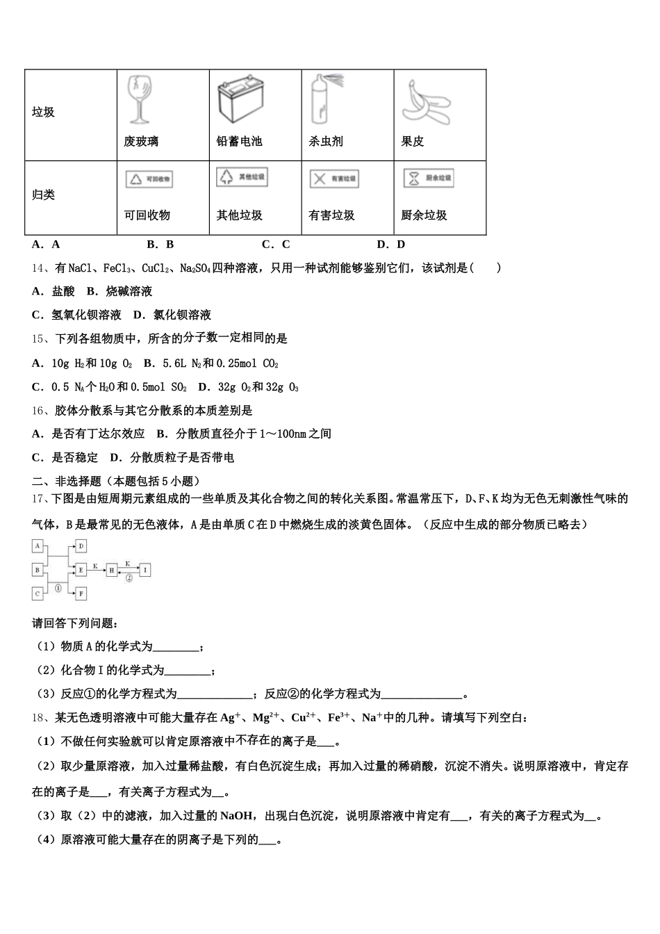
2026 届广东梅州第一中学高一上化学期中联考试题考生请注意:1.答题前请将考场、试室号、座位号、考生号、姓名写在试卷密封线内,不得在试卷上作任何标记。2.第一部分选择题每小题选出答案后,需将答案写在试卷指定的括号内,第二部分非选择题答案写在试卷题目指定的位置上。3.考生必须保证答题卡的整洁。考试结束后,请将本试卷和答题卡一并交回。一、选择题(每题只有一个选项符合题意)1、下列说法正确的是A.在氧化还原反应中肯定有一种元素被氧化,另一种元素被还原B.化合反应和分解反应一定是氧化还原反应C.氧化还原反应一定有电子的转移D.离子反应可能是复分解反应,但离子反应一定不是氧化还原反应2、高温下用 CO 还原 m g R 2 O 3 得 n g R ,已知氧的相对原子质量为 16 ,则 R 的相对原子质量为 ( )A.2( m - n )/3 nB.24 n /( m - n )C.( m - n )/8 nD.n /24( m - n )3、下列有关碱金属和卤素的说法正确的是( )A.从 Li 到 Cs,单质的熔、沸点越来越高B.从 F 到 I,单质与 H2化合生成的氢化物越来越稳定C.从 F 到 I,前一种单质都能把后一种单质从其盐溶液中置换出来D.从 Li 到 Cs,最高价氧化物对应的水化物碱性越来越强,单质与水反应越来越剧烈4、某学生配制 100mL1 mol·L-1的硫酸溶液,进行下列操作,然后对溶液浓度作精确测定,发现真实浓度小于 1 mol·L-1,他的下列操作中使浓度偏低的原因是 ① 用量筒量取浓硫酸时,俯视读数② 量筒中浓硫酸全部转入烧杯中稀释后,再转移到 100mL 容量瓶中,烧杯未洗涤③ 容量瓶没有烘干④ 用玻璃棒引流,将溶液转移到容量瓶中时有溶液流到了容量瓶外面⑤ 溶液未经冷却即定容⑥ 用胶头滴管加蒸馏水时,加入过快而使液面超过了刻度线,立即用滴管吸去多余的水,使溶液凹面刚好与刻度线相切⑦ 滴加蒸馏水,使溶液凹面刚好与刻度线相切,盖上瓶塞反复摇匀后,静置,发现液面比刻度线低,再加水至刻度线⑧ 定容时仰视读数A.①②④⑥⑦⑧ B.②③④⑤⑥⑦ C.①②③⑤⑥⑦⑧ D.①②③④⑤⑥⑦5、下列变化中,需加氧化剂能发生的是A.Cl-→Cl2 B.I2→I- C.Fe3+ →Fe2+ D.CO32-→CO26、科学的实验方法为我们探索物质世界提供了金钥匙。下列实验方法不正确的是A.容量瓶使用前必须检查是否漏液B.蒸发结晶时应将溶液蒸干C.用一根洁净的铂丝蘸取碳酸钠溶液,置于酒精灯火焰上灼烧可以检验...

1、当您付费下载文档后,您只拥有了使用权限,并不意味着购买了版权,文档只能用于自身使用,不得用于其他商业用途(如 [转卖]进行直接盈利或[编辑后售卖]进行间接盈利)。
2、本站所有内容均由合作方或网友上传,本站不对文档的完整性、权威性及其观点立场正确性做任何保证或承诺!文档内容仅供研究参考,付费前请自行鉴别。
3、如文档内容存在违规,或者侵犯商业秘密、侵犯著作权等,请点击“违规举报”。

碎片内容

2026届广东梅州第一中学高一上化学期中联考试题含解析

您可能关注的文档

确认删除?