山南市重点名校2025-2026学年高中初三第二次教学质量检测试题语文试题试卷含解析

山南市重点名校2025-2026学年高中初三第二次教学质量检测试题语文试题试卷含解析_第1页
1/17
山南市重点名校2025-2026学年高中初三第二次教学质量检测试题语文试题试卷含解析_第2页
2/17
山南市重点名校2025-2026学年高中初三第二次教学质量检测试题语文试题试卷含解析_第3页
3/17
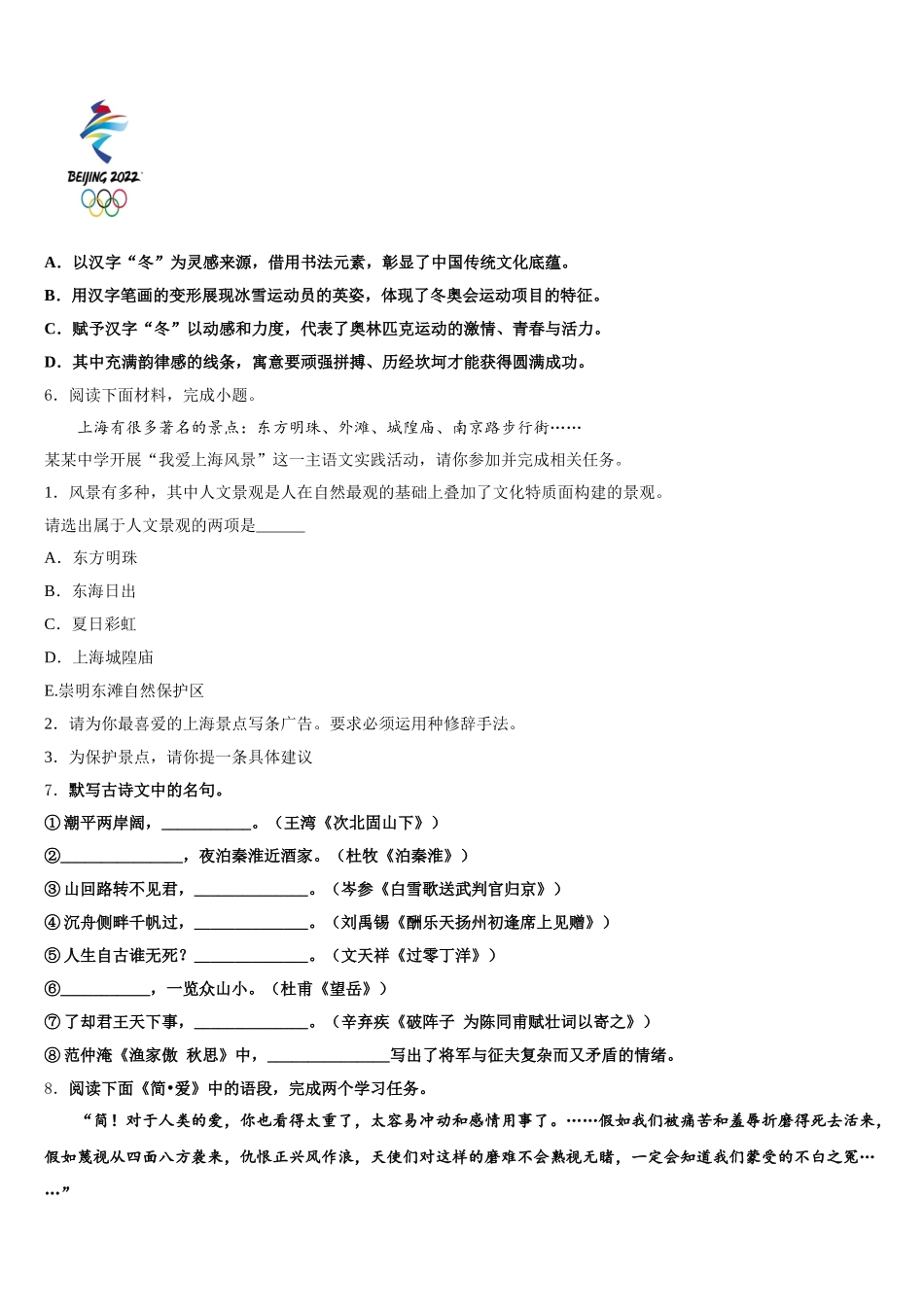
山南市重点名校 2025-2026 学年高中初三第二次教学质量检测试题语文试题试卷注意事项:1.答卷前,考生务必将自己的姓名、准考证号、考场号和座位号填写在试题卷和答题卡上。用 2B 铅笔将试卷类型(B)填涂在答题卡相应位置上。将条形码粘贴在答题卡右上角"条形码粘贴处"。2.作答选择题时,选出每小题答案后,用 2B 铅笔把答题卡上对应题目选项的答案信息点涂黑;如需改动,用橡皮擦干净后,再选涂其他答案。答案不能答在试题卷上。3.非选择题必须用黑色字迹的钢笔或签字笔作答,答案必须写在答题卡各题目指定区域内相应位置上;如需改动,先划掉原来的答案,然后再写上新答案;不准使用铅笔和涂改液。不按以上要求作答无效。4.考生必须保证答题卡的整洁。考试结束后,请将本试卷和答题卡一并交回。一、积累与运用1.下面各组词语中加点字的注音,全都正确的一项是( )A.禀赋(bǐn) 啜泣(chuò) 潸然泪下(sān)B.慰藉(jiè) 虬枝(qiú) 硕腹巨贾(gǔ)C.脱臼(qiù) 热衷(zhōng) 泰然处之(chù)D.恻隐(cè) 太监(jiān) 坦荡如砥( dí)2.对下面句子中加点词语的理解不正确的一项是()A.每当与蓝天对视,双眸像被攫住一般。(攫住:抓住)B.憧憬是人生的慰藉。(憧憬:向往)C.停留在雨过放晴的苍穹。(苍穹:天空)D.让心灵去感受震颤,去体味甜蜜……(体味:亲自体会)3.下列加点字读音完成正确的一项是A.裨益 bì 惆怅 chóu 摩挲 suō 自怨自艾 àiB.遴选 lín 菜畦 qí 亘古 gèng 蹑手蹑脚 nièC.竦峙 sǒng 狂澜 lán 呜咽 yàn 鳞次栉比 zhìD.芥蒂 dì 泠淙 líng 笑靥 yè 怪诞诡奇 dàn4.汉字积累―下列字形和加点字注音全部正确的一项是( )A.隘口(ài) 与日具增 孤僻(bì) 兴致勃勃B.砚台(yàn) 韬光养晦 热忱(chén) 不言而谕C.忌讳(huì) 笑容可掬 鄙薄(bǐ) 煞有介事D.称职(chēn) 安之若素 许诺(nuò) 顶礼膜拜5.下列对下图北京 2022 年冬奥会会徽“冬梦”理解不恰当的一项是( ) A.以汉字“冬”为灵感来源,借用书法元素,彰显了中国传统文化底蕴。B.用汉字笔画的变形展现冰雪运动员的英姿,体现了冬奥会运动项目的特征。C.赋予汉字“冬”以动感和力度,代表了奥林匹克运动的激情、青春与活力。D.其中充满韵律感的线条,寓意要顽强拼搏、历经坎坷才能获得圆满成功。6.阅读下面材料,完成小题。...

1、当您付费下载文档后,您只拥有了使用权限,并不意味着购买了版权,文档只能用于自身使用,不得用于其他商业用途(如 [转卖]进行直接盈利或[编辑后售卖]进行间接盈利)。
2、本站所有内容均由合作方或网友上传,本站不对文档的完整性、权威性及其观点立场正确性做任何保证或承诺!文档内容仅供研究参考,付费前请自行鉴别。
3、如文档内容存在违规,或者侵犯商业秘密、侵犯著作权等,请点击“违规举报”。

碎片内容

山南市重点名校2025-2026学年高中初三第二次教学质量检测试题语文试题试卷含解析

您可能关注的文档

确认删除?