浙江省嵊州市2025届物理高二下期中调研试题含解析

浙江省嵊州市2025届物理高二下期中调研试题含解析_第1页
1/15
浙江省嵊州市2025届物理高二下期中调研试题含解析_第2页
2/15
浙江省嵊州市2025届物理高二下期中调研试题含解析_第3页
3/15
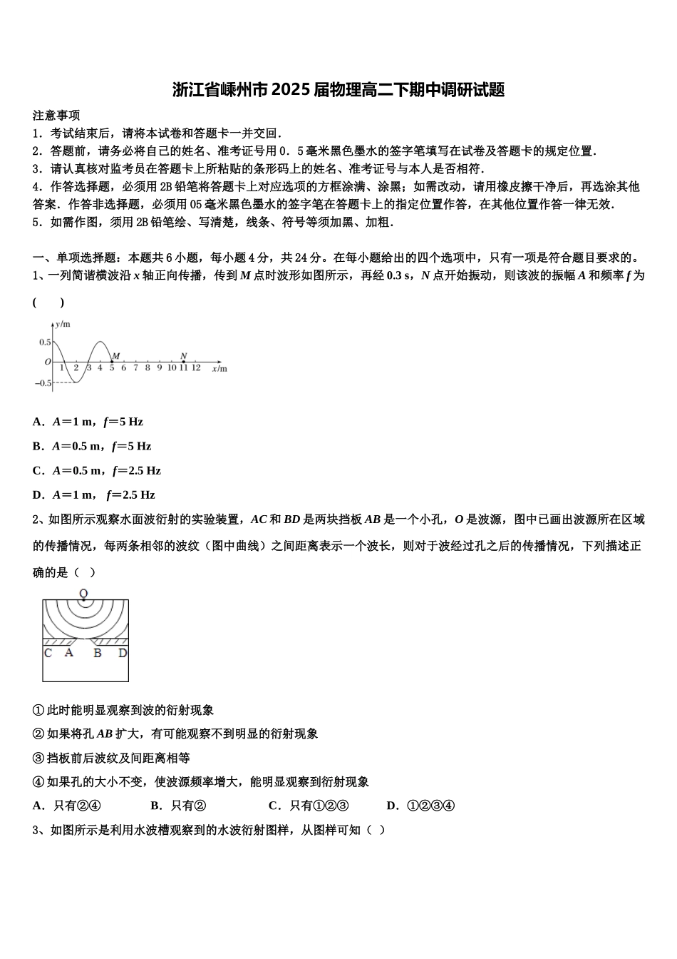
浙江省嵊州市 2025 届物理高二下期中调研试题注意事项1.考试结束后,请将本试卷和答题卡一并交回.2.答题前,请务必将自己的姓名、准考证号用 0.5 毫米黑色墨水的签字笔填写在试卷及答题卡的规定位置.3.请认真核对监考员在答题卡上所粘贴的条形码上的姓名、准考证号与本人是否相符.4.作答选择题,必须用 2B 铅笔将答题卡上对应选项的方框涂满、涂黑;如需改动,请用橡皮擦干净后,再选涂其他答案.作答非选择题,必须用 05 毫米黑色墨水的签字笔在答题卡上的指定位置作答,在其他位置作答一律无效.5.如需作图,须用 2B 铅笔绘、写清楚,线条、符号等须加黑、加粗.一、单项选择题:本题共 6 小题,每小题 4 分,共 24 分。在每小题给出的四个选项中,只有一项是符合题目要求的。1、一列简谐横波沿 x 轴正向传播,传到 M 点时波形如图所示,再经 0.3 s,N 点开始振动,则该波的振幅 A 和频率 f 为( )A.A=1 m,f=5 HzB.A=0.5 m,f=5 HzC.A=0.5 m,f=2.5 HzD.A=1 m, f=2.5 Hz2、如图所示观察水面波衍射的实验装置,AC 和 BD 是两块挡板 AB 是一个小孔,O 是波源,图中已画出波源所在区域的传播情况,每两条相邻的波纹(图中曲线)之间距离表示一个波长,则对于波经过孔之后的传播情况,下列描述正确的是( ) ① 此时能明显观察到波的衍射现象② 如果将孔 AB 扩大,有可能观察不到明显的衍射现象③ 挡板前后波纹及间距离相等④ 如果孔的大小不变,使波源频率增大,能明显观察到衍射现象A.只有②④B.只有②C.只有①②③D.①②③④3、如图所示是利用水波槽观察到的水波衍射图样,从图样可知( )A.B 侧波是衍射波B.A 侧波速与 B 侧波速相等C.减小挡板间距离,衍射波的波长将减小D.增大挡板间距离,衍射现象将更明显4、如图所示,两根相互平行的长直导线分别通有方向相反的电流 I1和 I2,且 I1>I2;a,b 两点对称分布在两导线两侧,磁感应强度分别是 Ba和 Bb,F1和 F2分别电流 I1和 I2受到的安培力,则( )A.F1F2C.BaBb5、如图所示,一质点做简谐运动,先后以相同的速度依次通过 M、N 两点,历时 1 s,质点通过 N 点后再经过 1 s 又第2 次通过 N 点,在这 2 s 内质点通过的总路程为 12 cm.则质点的振动周期和振幅分别为( )A.3 s,6 cmB.4 s,9 cmC.4 s,6 cmD.2 s,8 cm6、一定质量的气体,在等...

1、当您付费下载文档后,您只拥有了使用权限,并不意味着购买了版权,文档只能用于自身使用,不得用于其他商业用途(如 [转卖]进行直接盈利或[编辑后售卖]进行间接盈利)。
2、本站所有内容均由合作方或网友上传,本站不对文档的完整性、权威性及其观点立场正确性做任何保证或承诺!文档内容仅供研究参考,付费前请自行鉴别。
3、如文档内容存在违规,或者侵犯商业秘密、侵犯著作权等,请点击“违规举报”。

碎片内容

浙江省嵊州市2025届物理高二下期中调研试题含解析

您可能关注的文档

确认删除?