2024-2025学年辽宁省沈阳市第二中学物理高一第二学期期末学业质量监测试题含解析

2024-2025学年辽宁省沈阳市第二中学物理高一第二学期期末学业质量监测试题含解析_第1页
1/13
2024-2025学年辽宁省沈阳市第二中学物理高一第二学期期末学业质量监测试题含解析_第2页
2/13
2024-2025学年辽宁省沈阳市第二中学物理高一第二学期期末学业质量监测试题含解析_第3页
3/13
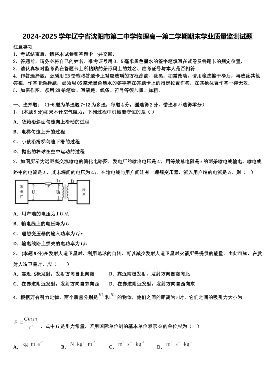
2024-2025 学年辽宁省沈阳市第二中学物理高一第二学期期末学业质量监测试题注意事项1.考试结束后,请将本试卷和答题卡一并交回.2.答题前,请务必将自己的姓名、准考证号用 0.5 毫米黑色墨水的签字笔填写在试卷及答题卡的规定位置.3.请认真核对监考员在答题卡上所粘贴的条形码上的姓名、准考证号与本人是否相符.4.作答选择题,必须用 2B 铅笔将答题卡上对应选项的方框涂满、涂黑;如需改动,请用橡皮擦干净后,再选涂其他答案.作答非选择题,必须用 05 毫米黑色墨水的签字笔在答题卡上的指定位置作答,在其他位置作答一律无效.5.如需作图,须用 2B 铅笔绘、写清楚,线条、符号等须加黑、加粗.一、选择题:(1-6 题为单选题 7-12 为多选,每题 4 分,漏选得 2 分,错选和不选得零分)1、 (本题 9 分)如果不计空气阻力,下列过程中机械能守恒的是( )A.货箱沿斜面匀速向上滑动的过程B.电梯匀速上升的过程C.小孩沿滑梯匀速下滑的过程D.抛出的棒球在空中运动的过程2、如图所示为远距离交流输电的简化电路图.发电厂的输出电压是 U,用等效总电阻是 r 的两条输电线输电,输电线路中的电流是 I1,其末端间的电压为 U1.在输电线与用户间连有一理想变压器,流入用户端的电流是 I2.则( )A.用户端的电压为 I1U1/I2B.输电线上的电压降为 UC.理想变压器的输入功率为 I12rD.输电线路上损失的电功率为 I1U3、 (本题 9 分)在发射人造卫星时,利用地球的自转,可以减少发射人造卫星时火箭所需提供的能量。由此可知,在发射人造卫星时,应( )A.靠近北极发射,发射方向自北向南B.靠近南极发射,发射方向自南向北C.在赤道附近发射,发射方向自东向西D.在赤道附近发射,发射方向自西向东4、根据万有引力定律,两个质量分别是和的物体,他们之间的距离为 r 时,它们之间的吸引力大小为,式中 G 是引力常量,若用国际单位制的基本单位表示 G 的单位应为( )A.B.C.D.5、 (本题 9 分)图示靠摩擦传动的装置正常运转,已知,,,则轮上的点与轮上的点的向心加速度大小之比为( )A.B.C.D.6、 (本题 9 分)高楼高空抛物是非常危险的事。设质量为 M=1kg 的小球从 20m 楼上做自由落体运动落到地面,与水泥地面接触时间为 0.01s,则小球对地面的冲击力是小球重力的倍数大约是( )A.10 倍B.50 倍C.100 倍D.200 倍7、 (本题 9 分)将甲、乙两个质量相等的物体在距水平地...

1、当您付费下载文档后,您只拥有了使用权限,并不意味着购买了版权,文档只能用于自身使用,不得用于其他商业用途(如 [转卖]进行直接盈利或[编辑后售卖]进行间接盈利)。
2、本站所有内容均由合作方或网友上传,本站不对文档的完整性、权威性及其观点立场正确性做任何保证或承诺!文档内容仅供研究参考,付费前请自行鉴别。
3、如文档内容存在违规,或者侵犯商业秘密、侵犯著作权等,请点击“违规举报”。

碎片内容

2024-2025学年辽宁省沈阳市第二中学物理高一第二学期期末学业质量监测试题含解析

您可能关注的文档

确认删除?