2025届广东省深圳市南山区北师大附中生物七下期末综合测试试题含解析

2025届广东省深圳市南山区北师大附中生物七下期末综合测试试题含解析_第1页
1/10
2025届广东省深圳市南山区北师大附中生物七下期末综合测试试题含解析_第2页
2/10
2025届广东省深圳市南山区北师大附中生物七下期末综合测试试题含解析_第3页
3/10
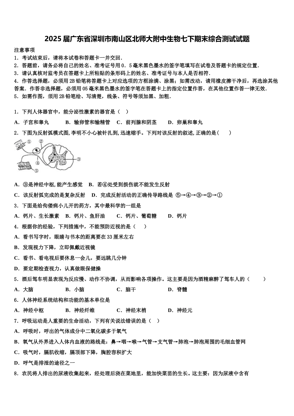
2025 届广东省深圳市南山区北师大附中生物七下期末综合测试试题注意事项1.考试结束后,请将本试卷和答题卡一并交回.2.答题前,请务必将自己的姓名、准考证号用 0.5 毫米黑色墨水的签字笔填写在试卷及答题卡的规定位置.3.请认真核对监考员在答题卡上所粘贴的条形码上的姓名、准考证号与本人是否相符.4.作答选择题,必须用 2B 铅笔将答题卡上对应选项的方框涂满、涂黑;如需改动,请用橡皮擦干净后,再选涂其他答案.作答非选择题,必须用 05 毫米黑色墨水的签字笔在答题卡上的指定位置作答,在其他位置作答一律无效.5.如需作图,须用 2B 铅笔绘、写清楚,线条、符号等须加黑、加粗.1.下列人体器官中,能分泌性激素的器官是( )A.子宫和睾丸B.输卵管和输精管C.前列腺和阴茎D.卵巢和睾丸2.下图为反射弧模式图,李明不小心被针扎到,迅速缩手。下列对该反射的叙述,正确的是( )A.③是神经中枢,能产生感觉 B.若④处受到损伤就不能发生反射C.该反射弧完成的是复杂反射 D.完成反射活动的正确传导路线是 ⑤→④→③→②→①3.下面是给佝偻病小儿开的药方,其中最科学的一组是A.钙片、生长激素B.钙片、鱼肝油C.钙片、葡萄糖D.钙片4.根据你的经验,下列措施中,不能预防近视的是( )A.看书写字时,眼睛与书本的距离要在 33 厘米左右B.发现视力下降,立即佩戴近视镜C.看书、看电视后要休息一会儿,要远眺几分钟D.要定期检查视力,认真做眼保健操5.酒后驾车明显表现为反应慢、动作不协调,从而影响各项操作。这主要是因为酒精麻醉了驾车人的( )A.大脑B.小脑C.脑干D.脊髓6.人体神经系统结构和功能的基本单位是A.神经中枢B.神经纤维C.神经末梢D.神经元7.呼吸运动是人重要的生命活动,下列有关说法错误的是( )A.呼吸时,呼出的气体成分中二氧化碳多于氧气B.氧气从外界进入人体内血液的路线是:鼻→咽→喉→气管→支气管→肺泡→肺泡周围的毛细血管网C.吸气时,膈肌收缩,膈顶部下降,胸腔容积扩大D.呼气是排泄的途径之一8.农民将人排出的尿液收集起来,经处理后浇在菜地里,能加快菜苗的生长。这主要:因为尿液中含有 ( )A.葡萄糖B.水C.尿素D.蛋白质9.尿的形成是连续的,而尿的排出是间歇的,这是由于A.肾小球的滤过作用B.肾小管的重吸收作用C.肾小管的分泌作用D.膀胱的暂时储存作用10.下列有关血液循环的说法正确的是( )A.血液循环时,一般先体循环,后肺循环B.血液循...

1、当您付费下载文档后,您只拥有了使用权限,并不意味着购买了版权,文档只能用于自身使用,不得用于其他商业用途(如 [转卖]进行直接盈利或[编辑后售卖]进行间接盈利)。
2、本站所有内容均由合作方或网友上传,本站不对文档的完整性、权威性及其观点立场正确性做任何保证或承诺!文档内容仅供研究参考,付费前请自行鉴别。
3、如文档内容存在违规,或者侵犯商业秘密、侵犯著作权等,请点击“违规举报”。

碎片内容

2025届广东省深圳市南山区北师大附中生物七下期末综合测试试题含解析

您可能关注的文档

确认删除?