2025届福建省三明一中生物高一第二学期期末监测模拟试题含解析

2025届福建省三明一中生物高一第二学期期末监测模拟试题含解析_第1页
1/8
2025届福建省三明一中生物高一第二学期期末监测模拟试题含解析_第2页
2/8
2025届福建省三明一中生物高一第二学期期末监测模拟试题含解析_第3页
3/8
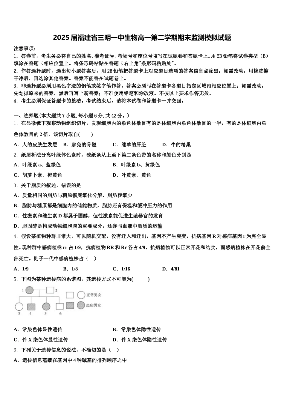
2025 届福建省三明一中生物高一第二学期期末监测模拟试题注意事项:1.答卷前,考生务必将自己的姓名、准考证号、考场号和座位号填写在试题卷和答题卡上。用 2B 铅笔将试卷类型(B)填涂在答题卡相应位置上。将条形码粘贴在答题卡右上角"条形码粘贴处"。2.作答选择题时,选出每小题答案后,用 2B 铅笔把答题卡上对应题目选项的答案信息点涂黑;如需改动,用橡皮擦干净后,再选涂其他答案。答案不能答在试题卷上。3.非选择题必须用黑色字迹的钢笔或签字笔作答,答案必须写在答题卡各题目指定区域内相应位置上;如需改动,先划掉原来的答案,然后再写上新答案;不准使用铅笔和涂改液。不按以上要求作答无效。4.考生必须保证答题卡的整洁。考试结束后,请将本试卷和答题卡一并交回。一、选择题(本大题共 7 小题,每小题 6 分,共 42 分。)1.在显微镜下观察动物组织切片,发现细胞内的染色体数目有的是体细胞内染色体数目的一半,有的是体细胞内染色体数目的 2 倍,该切片取自( )A.人的皮肤生发层B.家兔的骨髓C.绵羊的肝脏D.牛的精巢2.纸层析法分离叶绿体色素时,滤纸条从上至下第二条色带的名称和颜色分别是A.叶绿素 a、蓝绿色B.叶绿素 b、黄绿色C.胡萝卜素、橙黄色D.叶黄素、黄色3.关于脂质的叙述,错误的是A.质量相同的脂肪与糖原彻底氧化分解,脂肪耗氧少B.脂肪与糖原都是细胞内的储能物质,脂肪还有保温和缓冲压力的作用C.性激素和维生素 D 都属于固醇,但性激素能促进生殖器官的发育D.胆固醇是构成动物细胞膜的重要成分,还参与血液中脂质的运输4.假设某植物种群非常大,可以随机交配,没有迁入和迁出,基因不产生突变,抗病基因 R 对感病基因 r 为完全显性。现种群中感病植株 rr 占 1/9,抗病植物 RR 和 Rr 各占 4/9,抗病植物可以正常开花和结实,而感病植株在开花前全部死亡。则子一代中感病植株占( )A.1/9B.1/8C.1/16D.4/815.下图为某种遗传病的系谱图,其遗传方式不可能为( )A.常染色体显性遗传B.常染色体隐性遗传C.伴 X 染色体显性遗传D.伴 X 染色体隐性遗传6.下列关于遗传信息的说法,不确切的是( )A.遗传信息蕴藏在基因中 4 种碱基的排列顺序之中B.遗传信息可通过基因传递C.遗传信息即生物表现出来的性状D.生物体内的遗传信息主要储存在 DNA 分子上7.有关物种的叙述,正确的一组是( )① 一个种群就是一个物种 ② 隔离是新物种形成的必要条件③ 能...

1、当您付费下载文档后,您只拥有了使用权限,并不意味着购买了版权,文档只能用于自身使用,不得用于其他商业用途(如 [转卖]进行直接盈利或[编辑后售卖]进行间接盈利)。
2、本站所有内容均由合作方或网友上传,本站不对文档的完整性、权威性及其观点立场正确性做任何保证或承诺!文档内容仅供研究参考,付费前请自行鉴别。
3、如文档内容存在违规,或者侵犯商业秘密、侵犯著作权等,请点击“违规举报”。

碎片内容

2025届福建省三明一中生物高一第二学期期末监测模拟试题含解析

您可能关注的文档

确认删除?