2026届广东省佛山市第一中学化学高一第一学期期中综合测试试题含解析

2026届广东省佛山市第一中学化学高一第一学期期中综合测试试题含解析_第1页
1/13
2026届广东省佛山市第一中学化学高一第一学期期中综合测试试题含解析_第2页
2/13
2026届广东省佛山市第一中学化学高一第一学期期中综合测试试题含解析_第3页
3/13
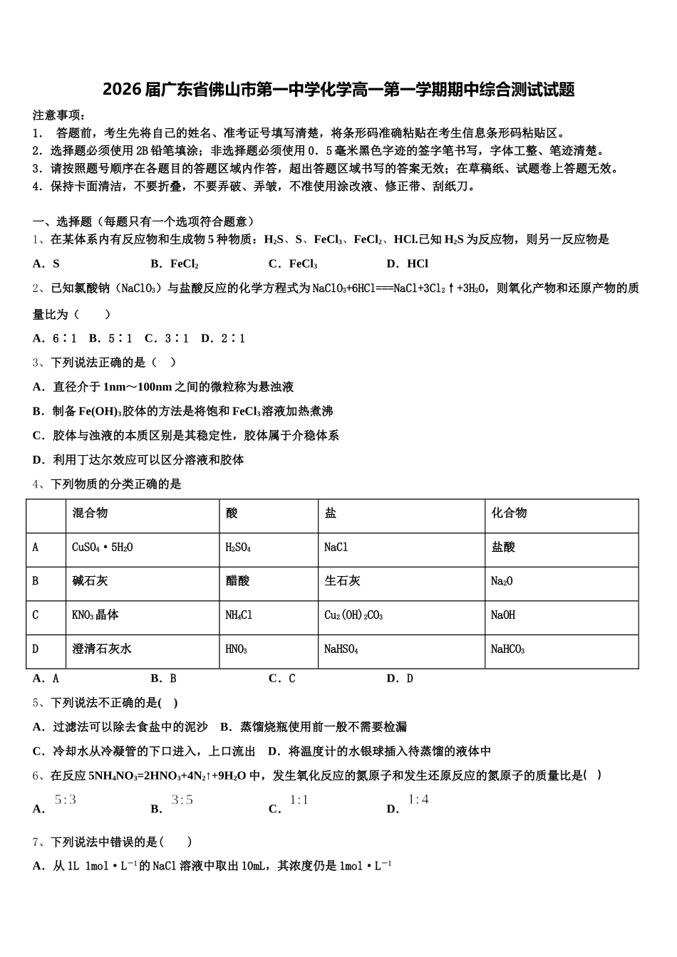
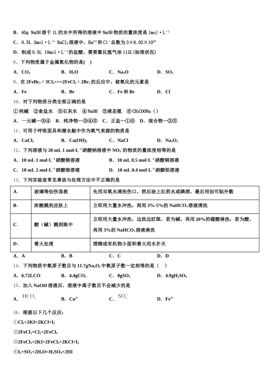
2026 届广东省佛山市第一中学化学高一第一学期期中综合测试试题注意事项:1. 答题前,考生先将自己的姓名、准考证号填写清楚,将条形码准确粘贴在考生信息条形码粘贴区。2.选择题必须使用 2B 铅笔填涂;非选择题必须使用 0.5 毫米黑色字迹的签字笔书写,字体工整、笔迹清楚。3.请按照题号顺序在各题目的答题区域内作答,超出答题区域书写的答案无效;在草稿纸、试题卷上答题无效。4.保持卡面清洁,不要折叠,不要弄破、弄皱,不准使用涂改液、修正带、刮纸刀。一、选择题(每题只有一个选项符合题意)1、在某体系内有反应物和生成物 5 种物质:H2S、S、FeCl3、FeCl2、HCl.已知 H2S 为反应物,则另一反应物是A.SB.FeCl2C.FeCl3D.HCl2、已知氯酸钠(NaClO3)与盐酸反应的化学方程式为 NaClO3+6HCl===NaCl+3Cl2↑+3H2O,则氧化产物和还原产物的质量比为( )A.6∶1 B.5∶1 C.3∶1 D.2∶13、下列说法正确的是( )A.直径介于 1nm~100nm 之间的微粒称为悬浊液B.制备 Fe(OH)3胶体的方法是将饱和 FeCl3溶液加热煮沸C.胶体与浊液的本质区别是其稳定性,胶体属于介稳体系D.利用丁达尔效应可以区分溶液和胶体4、下列物质的分类正确的是混合物酸盐化合物ACuSO4·5H2OH2SO4NaCl盐酸B碱石灰醋酸生石灰Na2OCKNO3晶体NH4ClCu2(OH)2CO3NaOHD澄清石灰水HNO3NaHSO4NaHCO3A.AB.BC.CD.D5、下列说法不正确的是( )A.过滤法可以除去食盐中的泥沙 B.蒸馏烧瓶使用前一般不需要检漏C.冷却水从冷凝管的下口进入,上口流出 D.将温度计的水银球插入待蒸馏的液体中6、在反应 5NH4NO3=2HNO3+4N2↑+9H2O 中,发生氧化反应的氮原子和发生还原反应的氮原子的质量比是( )A.B.C.D.7、下列说法中错误的是( )A.从 1L 1mol·L-1的 NaCl 溶液中取出 10mL,其浓度仍是 1mol·L-1B.40g NaOH 溶于 1L 的水中所得的溶液中 NaOH 物质的量浓度是 1mol·L-1C.0.5L 2mol·L-1 BaCl2溶液中,Ba2+和 Cl-总数为 3×6.02×1023D.制成 0.5L 10mol·L-1的盐酸,需要氯化氢气体 112L(标准状况)8、下列物质属于金属氧化物的是( )A.CO2B.H2OC.Na2OD.SO39、在 2FeBr2+3Cl2===2FeCl3+2Br2的反应中,被氧化的元素是A.FeB.BrC.Fe 和 BrD.Cl10、对下列物质分类全部正确的是① 纯碱 ②食盐水 ③石灰水 ④ NaOH ⑤液态氨 ⑥ CH3COONa()A.一元碱—③④ B.纯净物—③④⑤ C.正盐—①⑥ D.混...

1、当您付费下载文档后,您只拥有了使用权限,并不意味着购买了版权,文档只能用于自身使用,不得用于其他商业用途(如 [转卖]进行直接盈利或[编辑后售卖]进行间接盈利)。
2、本站所有内容均由合作方或网友上传,本站不对文档的完整性、权威性及其观点立场正确性做任何保证或承诺!文档内容仅供研究参考,付费前请自行鉴别。
3、如文档内容存在违规,或者侵犯商业秘密、侵犯著作权等,请点击“违规举报”。

碎片内容

2026届广东省佛山市第一中学化学高一第一学期期中综合测试试题含解析

您可能关注的文档

确认删除?