2026届湖北省武汉市达标名校化学高一第一学期期中质量跟踪监视模拟试题含解析

2026届湖北省武汉市达标名校化学高一第一学期期中质量跟踪监视模拟试题含解析_第1页
1/15
2026届湖北省武汉市达标名校化学高一第一学期期中质量跟踪监视模拟试题含解析_第2页
2/15
2026届湖北省武汉市达标名校化学高一第一学期期中质量跟踪监视模拟试题含解析_第3页
3/15
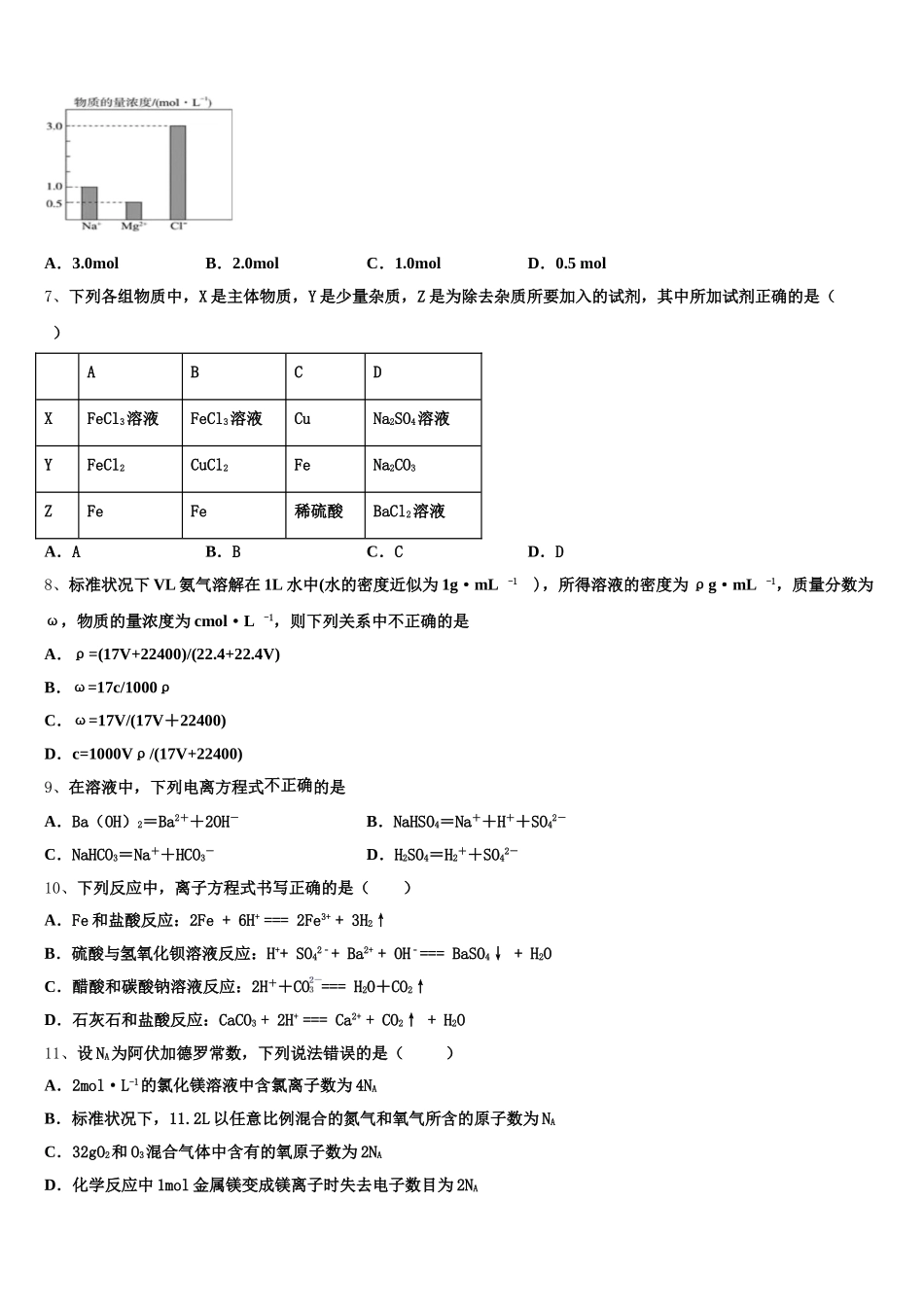
2026 届湖北省武汉市达标名校化学高一第一学期期中质量跟踪监视模拟试题注意事项:1.答卷前,考生务必将自己的姓名、准考证号、考场号和座位号填写在试题卷和答题卡上。用 2B 铅笔将试卷类型(B)填涂在答题卡相应位置上。将条形码粘贴在答题卡右上角"条形码粘贴处"。2.作答选择题时,选出每小题答案后,用 2B 铅笔把答题卡上对应题目选项的答案信息点涂黑;如需改动,用橡皮擦干净后,再选涂其他答案。答案不能答在试题卷上。3.非选择题必须用黑色字迹的钢笔或签字笔作答,答案必须写在答题卡各题目指定区域内相应位置上;如需改动,先划掉原来的答案,然后再写上新答案;不准使用铅笔和涂改液。不按以上要求作答无效。4.考生必须保证答题卡的整洁。考试结束后,请将本试卷和答题卡一并交回。一、选择题(每题只有一个选项符合题意)1、下列物质属于电解质的是A.SO3B.Al2O3固体C.氨水D.NaCl 溶液2、为了除去粗盐中的 Ca2+、Mg2+、SO42-及泥沙,得到纯净的 NaCl,可将粗盐溶于水,然后在下列操作中选取必要的步骤和正确的操作顺序是① 过滤 ②加过量 BaCl2溶液 ③加适量盐酸 ④加过量 Na2CO3溶液 ⑤加过量 NaOH 溶液A.①④①②⑤③B.①⑤④②①③C.①②④⑤③D.①②⑤④①③3、下列溶液的导电能力最强的是A.10mL 18.4mol/L 硫酸 B.20mL 1.0mol/L 盐酸C.30mL 1.0mol/L 醋酸 D.40mL 1.0mol/L 氨水4、常温常压下,等质量的 CH4、CO2、O2、SO2分别吹出四个气球,其中气体为 CH4的是( )A.B.C.D.5、VLFe2(SO4)3溶液中含有 ag,取此溶液 0.5VL,用水稀释至 2VL,则稀释后的溶液中 Fe3+的物质的量浓度为A.mol·L-1B.mol·L-1C.mol·L-1D.mol·L-16、在 2L 由 NaCl、MgCl2、BaCl2 组成的混合液中,部分离子浓度大小如图所示,则此 溶液中 Ba2+的物质的量是A.3.0molB.2.0molC.1.0molD.0.5 mol7、下列各组物质中,X 是主体物质,Y 是少量杂质,Z 是为除去杂质所要加入的试剂,其中所加试剂正确的是( )ABCDXFeCl3溶液FeCl3溶液CuNa2SO4溶液YFeCl2CuCl2FeNa2CO3ZFeFe稀硫酸BaCl2溶液A.AB.BC.CD.D8、标准状况下 VL 氨气溶解在 1L 水中(水的密度近似为 1g·mL -1 ),所得溶液的密度为 ρg·mL -1,质量分数为ω,物质的量浓度为 cmol·L -1,则下列关系中不正确的是A.ρ=(17V+22400)/(22.4+22.4V)B.ω=17c/1000ρC.ω=17V/(17V+22400)D.c=1000Vρ/(17V+22400)...

1、当您付费下载文档后,您只拥有了使用权限,并不意味着购买了版权,文档只能用于自身使用,不得用于其他商业用途(如 [转卖]进行直接盈利或[编辑后售卖]进行间接盈利)。
2、本站所有内容均由合作方或网友上传,本站不对文档的完整性、权威性及其观点立场正确性做任何保证或承诺!文档内容仅供研究参考,付费前请自行鉴别。
3、如文档内容存在违规,或者侵犯商业秘密、侵犯著作权等,请点击“违规举报”。

碎片内容

2026届湖北省武汉市达标名校化学高一第一学期期中质量跟踪监视模拟试题含解析

您可能关注的文档

确认删除?