2025届湖北省麻城一中高一生物第二学期期末质量跟踪监视模拟试题含解析

2025届湖北省麻城一中高一生物第二学期期末质量跟踪监视模拟试题含解析_第1页
1/9
2025届湖北省麻城一中高一生物第二学期期末质量跟踪监视模拟试题含解析_第2页
2/9
2025届湖北省麻城一中高一生物第二学期期末质量跟踪监视模拟试题含解析_第3页
3/9
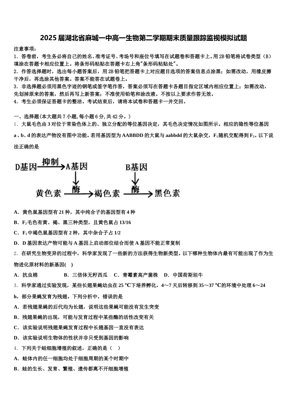
2025 届湖北省麻城一中高一生物第二学期期末质量跟踪监视模拟试题注意事项:1.答卷前,考生务必将自己的姓名、准考证号、考场号和座位号填写在试题卷和答题卡上。用 2B 铅笔将试卷类型(B)填涂在答题卡相应位置上。将条形码粘贴在答题卡右上角"条形码粘贴处"。2.作答选择题时,选出每小题答案后,用 2B 铅笔把答题卡上对应题目选项的答案信息点涂黑;如需改动,用橡皮擦干净后,再选涂其他答案。答案不能答在试题卷上。3.非选择题必须用黑色字迹的钢笔或签字笔作答,答案必须写在答题卡各题目指定区域内相应位置上;如需改动,先划掉原来的答案,然后再写上新答案;不准使用铅笔和涂改液。不按以上要求作答无效。4.考生必须保证答题卡的整洁。考试结束后,请将本试卷和答题卡一并交回。一、选择题(本大题共 7 小题,每小题 6 分,共 42 分。)1.大鼠毛色由 3 对位于常染色体上的、独立分配的等位基因决定,其毛色决定情况如图所示。相应的隐性等位基因a、b、d 的表达产物没有图中功能。若用基因型为 AABBDD 的大鼠与 aabbdd 的大鼠杂交,F1随机交配得到 F2。以下说法正确的是A.黄色鼠基因型有 21 种,其中纯合子的基因型有 4 种B.F2毛色有黄、褐、黑三种类型,且黄色鼠占 13/16C.F2中褐色鼠基因型有 2 种,其中杂合子占 1/2D.D 基因表达产物可能与 A 基因上启动部位结合而使 A 基因不能正常复制2.在研究生物变异的过程中,科学家发现了一些新的方法获得生物新类型。以下哪种生物体内最有可能出现了作为生物进化原材料的新基因( )A.抗虫棉B.三倍体无籽西瓜C.青霉素高产菌株D.中国荷斯坦牛3.科学家通过实验发现,某些长翅果蝇幼虫在 25 ℃下培养孵化,4~7 天后转移到 35~37 ℃的环境中处理 6~24 h,部分果蝇发育为残翅。下列分析中,错误的是A.若残翅果蝇的后代均为长翅,说明这些果蝇可能没有发生突变B.残翅果蝇的出现,可能与发育过程中某些酶的活性改变有关C.该实验说明残翅果蝇发育过程中长翅基因一直没有表达D.该实验说明生物体的性状并非只受到基因的影响4.下列关于蛙细胞增殖的叙述,正确的是( )A.蛙体内的任一细胞均处于细胞周期的某个时期中B.蛙的生长、发育、繁殖、遗传都离不开细胞增殖C.蛙成熟红细胞无细胞核因而以无丝分裂进行增殖D.减数分裂能够维持细胞分裂前后染色体数目恒定5.有性生殖的出现直接推动了生物的进化,其原因是( )A.有性生殖是高等生物所存...

1、当您付费下载文档后,您只拥有了使用权限,并不意味着购买了版权,文档只能用于自身使用,不得用于其他商业用途(如 [转卖]进行直接盈利或[编辑后售卖]进行间接盈利)。
2、本站所有内容均由合作方或网友上传,本站不对文档的完整性、权威性及其观点立场正确性做任何保证或承诺!文档内容仅供研究参考,付费前请自行鉴别。
3、如文档内容存在违规,或者侵犯商业秘密、侵犯著作权等,请点击“违规举报”。

碎片内容

2025届湖北省麻城一中高一生物第二学期期末质量跟踪监视模拟试题含解析

您可能关注的文档

确认删除?