浙江省嘉兴市第一中学2025年高一化学第一学期期中经典模拟试题含解析

浙江省嘉兴市第一中学2025年高一化学第一学期期中经典模拟试题含解析_第1页
1/16
浙江省嘉兴市第一中学2025年高一化学第一学期期中经典模拟试题含解析_第2页
2/16
浙江省嘉兴市第一中学2025年高一化学第一学期期中经典模拟试题含解析_第3页
3/16
浙江省嘉兴市第一中学 2025 年高一化学第一学期期中经典模拟试题注意事项1.考生要认真填写考场号和座位序号。2.试题所有答案必须填涂或书写在答题卡上,在试卷上作答无效。第一部分必须用 2B 铅笔作答;第二部分必须用黑色字迹的签字笔作答。3.考试结束后,考生须将试卷和答题卡放在桌面上,待监考员收回。一、选择题(共包括 22 个小题。每小题均只有一个符合题意的选项)1、下列逻辑关系图中正确的是( )A.B.C.D.2、由硫酸钾、硫酸铝和硫酸组成的混合溶液,其 c(H+)=0.1 mol•L﹣1,c(K+)=0.6 mol•L﹣1,c(SO42﹣)=0.8 mol•L﹣1,则 c(Al3+)为A.0.1 mol•L﹣1 B.0.3 mol•L﹣1 C.0.6 mol•L﹣1 D.0.9 mol•L﹣13、下列各组物质中,按单质、化合物、混合物顺序排列的是A.铜、空气、水B.生石灰、熟石灰、烧碱C.氧气、干冰、浓硫酸D.纯碱、水银、胆矾4、2mol Cl2和 2mol CO2相比较,下列叙述中正确的是A.体积相等B.原子数相等C.分子数相等D.质量相等5、下列有关说法正确的是A.1mol/L 的 Na2CO3溶液中含有钠离子约为 2×6.02×1023B.含氧原子数均为 NA的 O2和 O3的物质的量之比为 3:2C.每 1mol 任何物质均含有约为 6.02×1023个原子D.含氢原子数目相同的 NH3和 CH4在同温同压下的体积之比为 3:46、下列说法正确的是( )A.不能发生丁达尔效应的分散系有氯化钠溶液、水等B.将 1L 2mol·L-1的 FeCl3溶液制成胶体后,其中含有氢氧化铁胶粒数为 2NAC.黄河入海口处三角洲的形成与胶体性质有关D.将饱和 FeCl3溶液加热至沸腾,制得 Fe(OH)3胶体7、下列说法正确的是A.共价化合物和离子化合物中,一定都含有非金属元素B.共价化合物和离子化合物中,一定都含有金属元素C.某元素原子最外层只有 1 个电子,它跟氯只能形成离子键D.两个非金属原子间可能形成离子键8、下列反应的离子方程式书写正确的是( )A.稀硫酸滴在铜片上:Cu+2H+=Cu2++H2↑B.稀硫酸与氢氧化钡溶液混合:+ Ba2+=BaSO4↓C.稀硝酸滴在大理石上:CaCO3+2H+=Ca2++H2CO3D.氧化铁与稀盐酸混合:Fe2O3+6H+=2Fe3++3H2O9、下列离子方程式中,正确的是( )A.氧化铜与盐酸反应 O2-+2H+=H2OB.氯化铝溶液与氨水反应 Al3++3OH- =Al(OH)3↓C.氢氧化铜和硫酸反应 OH-+H+=H2OD.FeCl2溶液跟 Cl2反应 2Fe2++Cl2=2Fe3++2Cl-10、在蒸发皿中放一小块钠,加热至熔化时,用玻璃棒蘸取少量无水 CuSO4...

1、当您付费下载文档后,您只拥有了使用权限,并不意味着购买了版权,文档只能用于自身使用,不得用于其他商业用途(如 [转卖]进行直接盈利或[编辑后售卖]进行间接盈利)。
2、本站所有内容均由合作方或网友上传,本站不对文档的完整性、权威性及其观点立场正确性做任何保证或承诺!文档内容仅供研究参考,付费前请自行鉴别。
3、如文档内容存在违规,或者侵犯商业秘密、侵犯著作权等,请点击“违规举报”。

碎片内容

浙江省嘉兴市第一中学2025年高一化学第一学期期中经典模拟试题含解析

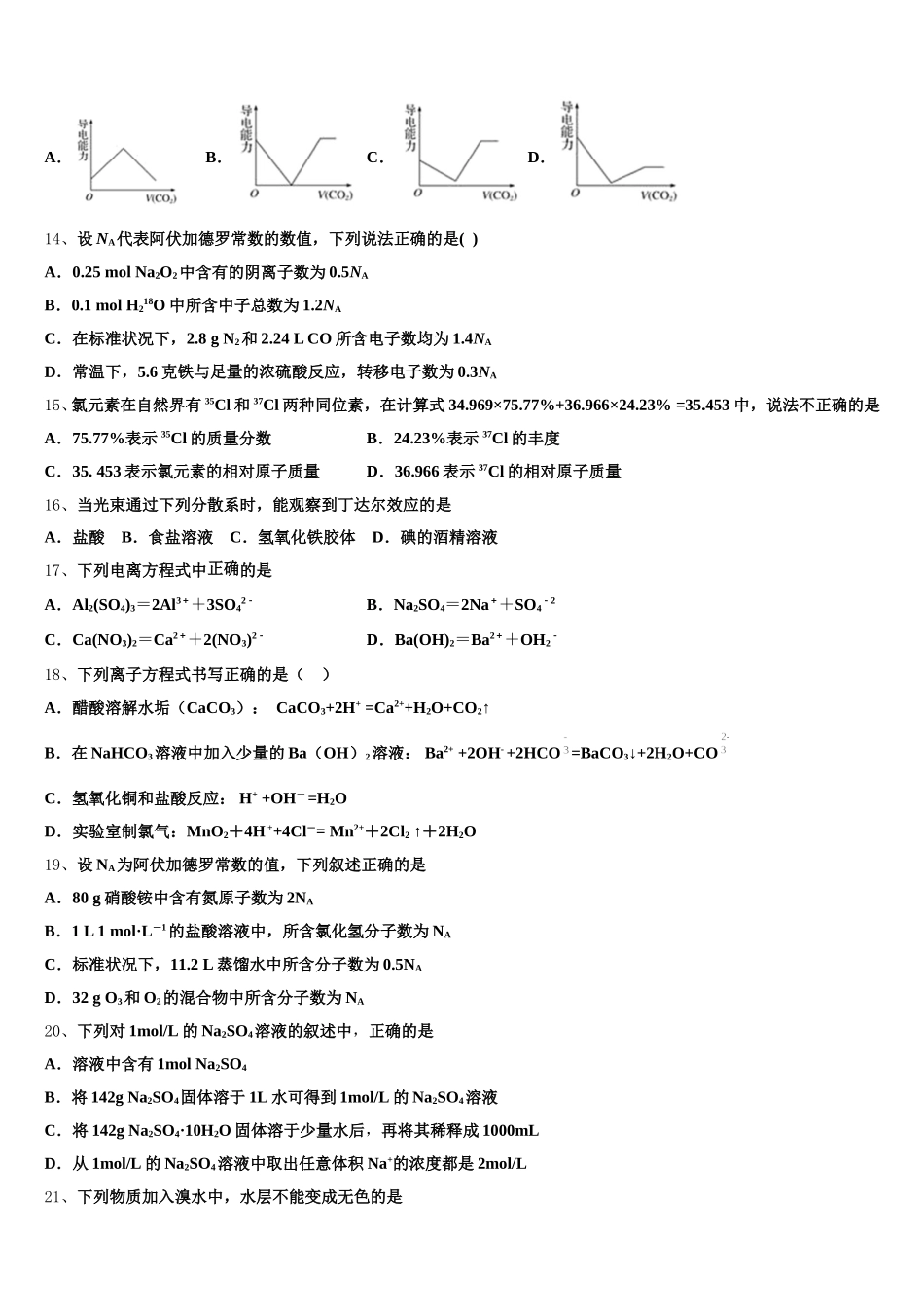
您可能关注的文档

确认删除?