江西师范大学附属中学2024-2025学年高二物理第二学期期中达标检测试题含解析

江西师范大学附属中学2024-2025学年高二物理第二学期期中达标检测试题含解析_第1页
1/12
江西师范大学附属中学2024-2025学年高二物理第二学期期中达标检测试题含解析_第2页
2/12
江西师范大学附属中学2024-2025学年高二物理第二学期期中达标检测试题含解析_第3页
3/12
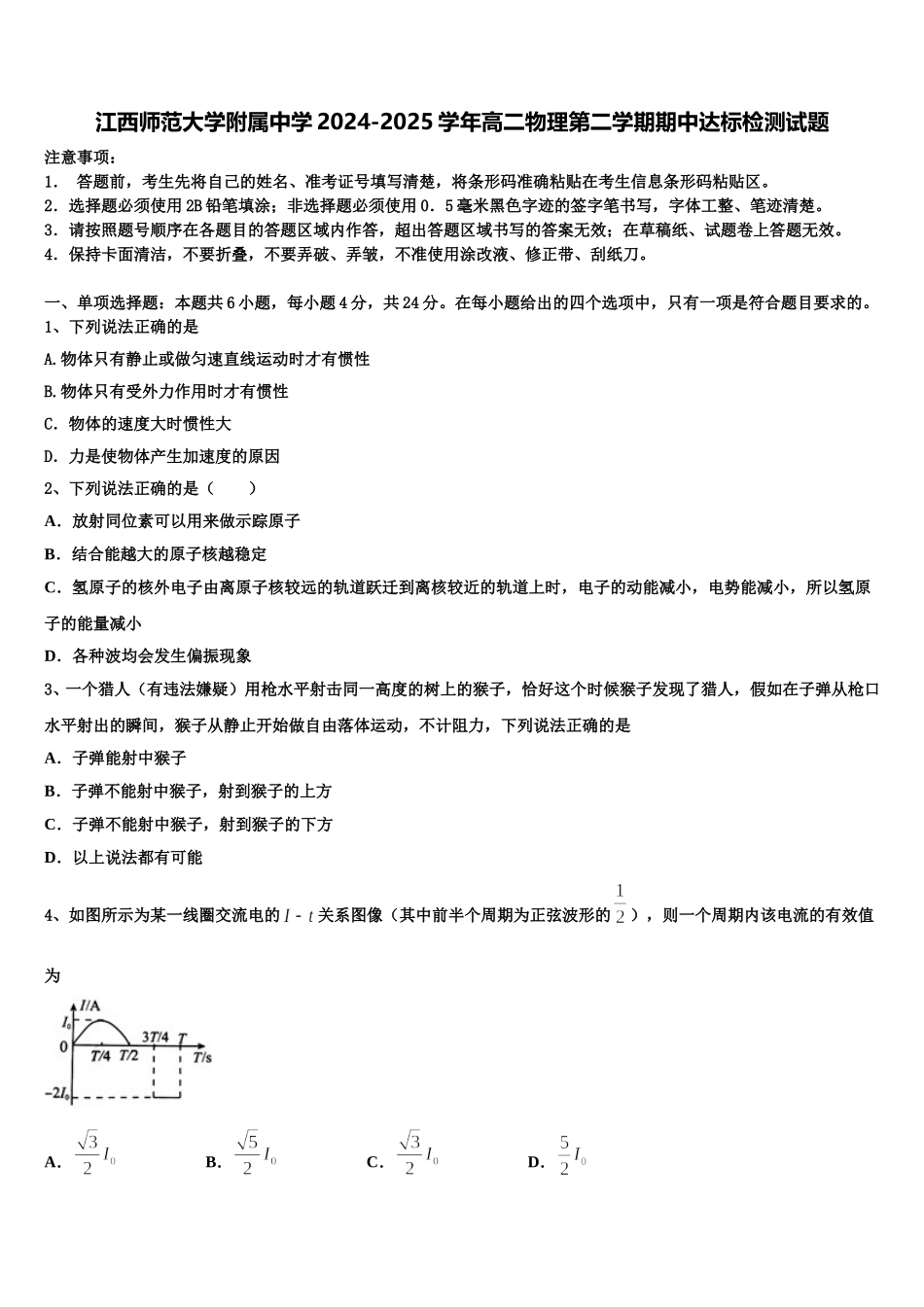
江西师范大学附属中学 2024-2025 学年高二物理第二学期期中达标检测试题注意事项:1. 答题前,考生先将自己的姓名、准考证号填写清楚,将条形码准确粘贴在考生信息条形码粘贴区。2.选择题必须使用 2B 铅笔填涂;非选择题必须使用 0.5 毫米黑色字迹的签字笔书写,字体工整、笔迹清楚。3.请按照题号顺序在各题目的答题区域内作答,超出答题区域书写的答案无效;在草稿纸、试题卷上答题无效。4.保持卡面清洁,不要折叠,不要弄破、弄皱,不准使用涂改液、修正带、刮纸刀。一、单项选择题:本题共 6 小题,每小题 4 分,共 24 分。在每小题给出的四个选项中,只有一项是符合题目要求的。1、下列说法正确的是A.物体只有静止或做匀速直线运动时才有惯性B.物体只有受外力作用时才有惯性C.物体的速度大时惯性大 D.力是使物体产生加速度的原因2、下列说法正确的是( )A.放射同位素可以用来做示踪原子B.结合能越大的原子核越稳定C.氢原子的核外电子由离原子核较远的轨道跃迁到离核较近的轨道上时,电子的动能减小,电势能减小,所以氢原子的能量减小D.各种波均会发生偏振现象3、一个猎人(有违法嫌疑)用枪水平射击同一高度的树上的猴子,恰好这个时候猴子发现了猎人,假如在子弹从枪口水平射出的瞬间,猴子从静止开始做自由落体运动,不计阻力,下列说法正确的是A.子弹能射中猴子B.子弹不能射中猴子,射到猴子的上方C.子弹不能射中猴子,射到猴子的下方D.以上说法都有可能4、如图所示为某一线圈交流电的关系图像(其中前半个周期为正弦波形的),则一个周期内该电流的有效值为A.B.C.D.5、某同学学习“反冲运动”后,到商店买来喜庆用品“喜火”进行体验.“喜火”结构如图所示.夜晚燃放时手持秸杆,点燃引信燃烧火药,当火焰从纸质外壳中向后喷出时“喜火”向前飞出,飞行距离可达百米,并在空中划出一道红色曲线.现测得“喜火”总质量为 M,如果把连续喷出质量为 m 的气体简化为一次喷出,气体喷出速度为 v,则在忽略地球引力及空气阻力的情况下,“喜火”飞出时的速度大小为( )A. B. C. D. 6、如图所示,在一个空长方体箱子的一边刻上一个双缝,当把一个钠光灯照亮的狭缝放在刻有双缝一边的箱子外边时,在箱子的对面壁上产生干涉条纹。如果把透明的油缓慢地灌入这箱子时,条纹的间隔将会发生什么变化?( )A.保持不变B.条纹间隔减小C.条纹间隔有可能增加D.条纹间隔增加二、多项选择题:本题共...

1、当您付费下载文档后,您只拥有了使用权限,并不意味着购买了版权,文档只能用于自身使用,不得用于其他商业用途(如 [转卖]进行直接盈利或[编辑后售卖]进行间接盈利)。
2、本站所有内容均由合作方或网友上传,本站不对文档的完整性、权威性及其观点立场正确性做任何保证或承诺!文档内容仅供研究参考,付费前请自行鉴别。
3、如文档内容存在违规,或者侵犯商业秘密、侵犯著作权等,请点击“违规举报”。

碎片内容

江西师范大学附属中学2024-2025学年高二物理第二学期期中达标检测试题含解析

您可能关注的文档

确认删除?