甘肃省玉门市玉门一中2024-2025学年物理高二下期中综合测试模拟试题含解析

甘肃省玉门市玉门一中2024-2025学年物理高二下期中综合测试模拟试题含解析_第1页
1/13
甘肃省玉门市玉门一中2024-2025学年物理高二下期中综合测试模拟试题含解析_第2页
2/13
甘肃省玉门市玉门一中2024-2025学年物理高二下期中综合测试模拟试题含解析_第3页
3/13
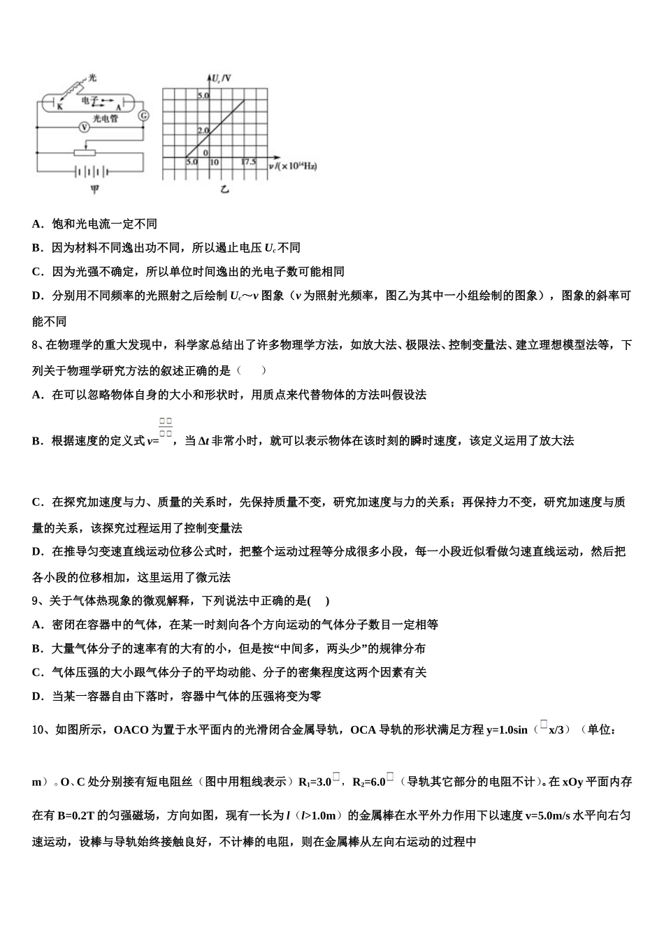
甘肃省玉门市玉门一中 2024-2025 学年物理高二下期中综合测试模拟试题考生须知:1.全卷分选择题和非选择题两部分,全部在答题纸上作答。选择题必须用 2B 铅笔填涂;非选择题的答案必须用黑色字迹的钢笔或答字笔写在“答题纸”相应位置上。2.请用黑色字迹的钢笔或答字笔在“答题纸”上先填写姓名和准考证号。3.保持卡面清洁,不要折叠,不要弄破、弄皱,在草稿纸、试题卷上答题无效。一、单项选择题:本题共 6 小题,每小题 4 分,共 24 分。在每小题给出的四个选项中,只有一项是符合题目要求的。1、如图所示为氢原子的能级示意图,对于处于 n=4 激发态的一群氢原子来说,则( )A.由 n=2 跃迁到 n=1 时发出光子的能量最大B.由较高能级跃迁到较低能级,电子轨道半径减小,动能增大C.当氢原子自发向低能级跃迁时,可发出 3 种光谱线D.由 n=4 跃迁到 n=1 发出光子频率是 n=4 跃迁到 n=2 发出的光子频率的 6 倍2、弹簧振子做简谐运动,振子运动范围为 0.8cm,周期为 0.5s,计时开始时具有正向最大加速度,则它的振动方程是( )A.x  8 103 sin(4t  )( m )B.x  4 10 sin(4t - )( m )C.x  8 10 sin(2t + )( m )D.x  4 10 sin(2t - )( m )3、如图是一束单色光从某一介质进入空气介质中发生的现象,已知光在空气中的速度为 c,则该单色光在该介质中的波速为 ( )A.c B.C. D.4、如图所示,两端开口的 U 型管中装有水银,在右管中用水银封闭着一段空气,要使两侧水银面高度差 h 曾大,应该( )A.从左管滴入水银 B.让气体升温 C.从右管滴入水银 D.增大大气压强5、1934 年,居里夫妇发现放射性磷 P,其反应方程式为 α+X→则 X 的原子序数和质量数分别为A.14 30B.13 27C.14 27D.16 296、下列叙述中符合物理学史的有:( )A.汤姆孙通过研究阴极射线实验,发现了电子和质子的存在B.卢瑟福通过对粒子散射实验现象的分析,证实了原子是可以再分的C.爱因斯坦最早认识到了能量子的意义,提出光子说,并成功地解释了光电效应现象D.玻尔提出的原子模型,彻底否定了卢瑟福的原子核式结构学说二、多项选择题:本题共 4 小题,每小题 5 分,共 20 分。在每小题给出的四个选项中,有多个选项是符合题目要求的。全部选对的得 5 分,选对但不全的得 3 分,有选错的得 0 分。7、在光电效应实验中,两个实验...

1、当您付费下载文档后,您只拥有了使用权限,并不意味着购买了版权,文档只能用于自身使用,不得用于其他商业用途(如 [转卖]进行直接盈利或[编辑后售卖]进行间接盈利)。
2、本站所有内容均由合作方或网友上传,本站不对文档的完整性、权威性及其观点立场正确性做任何保证或承诺!文档内容仅供研究参考,付费前请自行鉴别。
3、如文档内容存在违规,或者侵犯商业秘密、侵犯著作权等,请点击“违规举报”。

碎片内容

甘肃省玉门市玉门一中2024-2025学年物理高二下期中综合测试模拟试题含解析

您可能关注的文档

确认删除?